MAX1747

NOT RECOMMENDED FOR NEW DESIGNS

Triple Charge-Pump TFT LCD DC-DC Converter

Industry's-First All Charge Pump Triple Output Regulator Designed For TFT LCD Applications

Viewing:

Overview

  • Adjustable Outputs
    • Up to +5.5V Main High-Power Output
    • Up to +35V Positive Charge-Pump Output
    • Down to -35V Negative Charge-Pump Output
  • 200kHz to 2MHz Adjustable Switching Frequency
  • +2.7V to +4.5V Input Supply
  • Internal Power MOSFETs
  • 0.1µA Shutdown Current
  • Internal Soft-Start
  • Power-Ready Output
  • Internal Supply Sequencing
  • Fast Transient Response
  • Ultra-Thin Solution (No Inductors)
  • Thin TSSOP Package (1.1mm max)

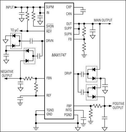
The MAX1747 triple charge-pump DC-DC converter provides the regulated voltages required by active matrix thin-film transistor (TFT) liquid-crystal displays (LCDs) in a low-profile TSSOP package. One high-power and two low-power charge pumps convert the +2.7V to +4.5V input supply voltage into three independent output voltages.

The primary high-power charge pump generates an output voltage (VOUT) between 4.5V and 5.5V that is regulated within ±1%. The low-power BiCMOS control circuitry and the low on-resistance (RON) power MOSFETs maximize efficiency. The adjustable switching frequency (200kHz to 2MHz) provides fast transient response and allows the use of small low-profile ceramic capacitors.

The dual low-power charge pumps independently regulate one positive output (VPOS) and one negative output (VNEG). These additional outputs use external diode and capacitor multiplier stages (as many stages as required) to regulate output voltages up to +35V and -35V.

The constant switching frequency and a proprietary regulation algorithm minimize output ripple and capacitor sizes for all three charge pumps. The MAX1747 is available in the ultra-thin TSSOP package (1.1mm max height).

Applications

  • Communication Systems

MAX1747
Triple Charge-Pump TFT LCD DC-DC Converter
MAX1747: Typical Operating Circuit
Add to myAnalog

Add product to the Products section of myAnalog (to receive notifications), to an existing project or to a new project.

Create New Project
Ask a Question

Documentation

Learn More
Add to myAnalog

Add media to the Resources section of myAnalog, to an existing project or to a new project.

Create New Project

Software Resources

Can't find the software or driver you need?

Request a Driver/Software

Hardware Ecosystem

Parts Product Life Cycle Description
Switching Regulators & Controllers 3
MAX1664 Obsolete Active Matrix Liquid Crystal Display (AMLCD) Supply
MAX1790 NOT RECOMMENDED FOR NEW DESIGNS Low-Noise Step-Up DC-DC Converters
MAX1748 PRODUCTION Triple-Output TFT-LCD DC-DC Converters
Modal heading
Add to myAnalog

Add product to the Products section of myAnalog (to receive notifications), to an existing project or to a new project.

Create New Project

Latest Discussions

No discussions on MAX1747 yet. Have something to say?

Start a Discussion on EngineerZone®

Recently Viewed