MAX1718T

Notebook CPU Step-Down Controller

Viewing:

Overview

  • Quick-PWM Architecture
  • ±1% VOUT Accuracy Over Line and Load
  • 5-Bit On-Board DAC with Input Muxes
  • Precision-Adjustable VOUT Slew Control
  • 0.6V to 1.75V Output Adjust Range
  • Precision Offset Control
  • Supports Voltage-Positioned Applications
  • 2V to 28V Battery Input Range
  • Requires a Separate 5V Bias Supply
  • 200kHz/300kHz/550kHz/1000kHz Switching Frequency
  • Overvoltage/Undervoltage Protection
  • Drives Large Synchronous-Rectifier FETs
  • 700µA (typ) ICC Supply Current
  • 2µA (typ) Shutdown Supply Current
  • 2V ±1% Reference Output
  • VGATE Blanking During Transition
  • Small 28-Pin QSOP Package

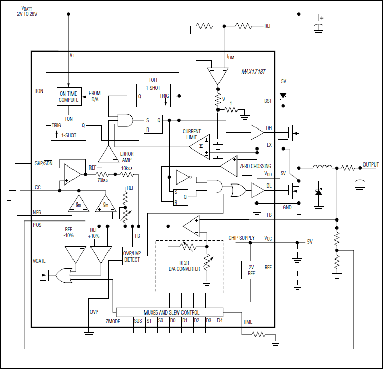
The MAX1718T step-down controller is intended for core CPU DC-to-DC converters in notebook computers. It features a dynamically adjustable output, ultra-fast transient response, high-DC accuracy, and high efficiency needed for leading-edge CPU core power supplies. Maxim's proprietary Quick-PWM™ quick-response, constant-on-time PWM control scheme handles wide input/output voltage ratios with ease and provides 100ns "instant-on" response to load transients while maintaining a relatively constant switching frequency.

The output voltage can be dynamically adjusted through the 5-bit digital-to-analog converter (DAC) over a 0.6V to 1.75V range. The MAX1718T has an internal multiplexer that accepts three unique 5-bit VID DAC codes corresponding to performance, battery, and suspend modes. Precision slew-rate control provides "just-in- time" arrival at the new DAC setting, minimizing surge currents to and from the battery.

A pair of complementary offset control inputs allows easy compensation for IR drops in PCB traces or creation of a voltage-positioned power supply. Voltage positioning modifies the load-transient response to reduce output capacitor requirements and total system power dissipation.

Single-stage buck conversion allows these devices to directly step down high-voltage batteries for the highest possible efficiency. Alternatively, two-stage conversion (stepping down the 5V system supply instead of the battery) at a higher switching frequency allows the minimum possible physical size.

The MAX1718T is available in a 28-pin QSOP package.

Applications

  • 2-Cell to 4-Cell Li+ Battery to CPU Core Supply Converters
  • 5V to CPU Core Supply Converters

MAX1718T
Notebook CPU Step-Down Controller
MAX1718T: Functional Diagram
Add to myAnalog

Add product to the Products section of myAnalog (to receive notifications), to an existing project or to a new project.

Create New Project
Ask a Question

Documentation

Learn More
Add to myAnalog

Add media to the Resources section of myAnalog, to an existing project or to a new project.

Create New Project

Software Resources

Can't find the software or driver you need?

Request a Driver/Software

Latest Discussions

No discussions on MAX1718T yet. Have something to say?

Start a Discussion on EngineerZone®

Recently Viewed