MAX1715

NOT RECOMMENDED FOR NEW DESIGNS

Ultra-High-Efficiency, Dual Step-Down Controller for Notebook Computers

Low-Cost, Ultra-Fast, 1%-Accurate Controllers Power Next-Generation Notebook CPU Core and I/O Supplies

Viewing:

Overview

  • Ultra-High Efficiency
  • No Current-Sense Resistor (lossless ILIMIT)
  • Quick-PWM with 100ns Load-Step Response
  • 1% VOUT Accuracy over Line and Load
  • Dual-Mode Fixed 1.8V/3.3V/Adj or 2.5V/Adj Outputs
  • Adjustable 1V to 5.5V Output Range
  • 2V to 28V Battery Input Range
  • 200/300/420/540kHz Nominal Switching Frequency
  • Over/Undervoltage Protection
  • 1.7ms Digital Soft-Start
  • Drives Large Synchronous-Rectifier FETs
  • Power-Good Indicator

The MAX1715 PWM controller provides the high efficiency, excellent transient response, and high DC output accuracy needed for stepping down high-voltage batteries to generate low-voltage CPU core, I/O, and chipset RAM supplies in notebook computers.

Maxim's proprietary Quick-PWM™ quick-response, constant-on-time PWM control scheme handles wide input/output voltage ratios with ease and provides 100ns "instant-on" response to load transients while maintaining a relatively constant switching frequency.

The MAX1715 achieves high efficiency at a reduced cost by eliminating the current-sense resistor found in traditional current-mode PWMs. Efficiency is further enhanced by its ability to drive very large synchronous-rectifier MOSFETs.

Single-stage buck conversion allows this device to directly step down high-voltage batteries for the highest possible efficiency. Alternatively, two-stage conversion (stepping down the +5V system supply instead of the battery) at a higher switching frequency allows the minimum possible physical size.

The MAX1715 is intended for CPU core, chipset, DRAM, or other low-voltage supplies as low as 1V. The MAX1715 is available in a 28-pin QSOP package. For applications requiring VID compliance or DAC control of output voltage, refer to the MAX1710/MAX1711 data sheet. For a single-output version, refer to the MAX1714 data sheet.

Applications

  • 1.8V and 2.5V I/O Supplies
  • Chipset/RAM Supplies as Low as 1V
  • CPU Core Supplies
  • Notebook Computers

MAX1715
Ultra-High-Efficiency, Dual Step-Down Controller for Notebook Computers
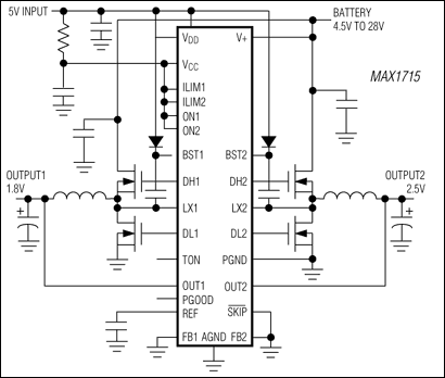
MAX1715: Minimal Operating Circuit
Add to myAnalog

Add product to the Products section of myAnalog (to receive notifications), to an existing project or to a new project.

Create New Project
Ask a Question

Documentation

Learn More
Add to myAnalog

Add media to the Resources section of myAnalog, to an existing project or to a new project.

Create New Project

Software Resources

Can't find the software or driver you need?

Request a Driver/Software

Latest Discussions

No discussions on MAX1715 yet. Have something to say?

Start a Discussion on EngineerZone®

Recently Viewed