MAX17116

Obsolete

Dual-Output DC/DC Power Supply for AMOLED

Best-in-Class Efficiency and Accuracy Improve OLED Image Quality and Improve Battery Lifetime

Viewing:

Overview

  • 2.3V to 4.2V Input Operating Voltage Range
  • High-Performance PWM Step-Up Regulator
    • Fixed 4.6V, 250mA Output
    • High Accuracy (±1.0%)
    • 1.4MHz Switching Frequency
    • Built-In 6V/0.25Ω n-Channel MOSFET with Lossless Current Sensing
    • Built-In 6V/0.5Ω p-Channel MOSFET Synchronous Rectifier
    • Cycle-by-Cycle Current Limit
    • More than 85% Efficiency at 150mA
    • Good Low-Duty Factor Operation
  • High-Performance PWM Inverting Regulator
    • Programmable 250mA Output
    • High Accuracy (±1%)
    • Adjustable Controlled-Output-Voltage Slew Rate
    • 1.4MHz Switching Frequency
    • Built-In 14V/25Ω p-Channel MOSFET with Lossless Current Sensing
    • Built-In 14V/25Ω n-Channel MOSFET Synchronous Rectifier
    • Cycle-by-Cycle Current Limit
    • More than 80% Efficiency at 150mA
  • True Shutdown for Both Outputs
  • Timer-Delayed Output Undervoltage Shutdown for Both Outputs
  • Thermal-Overload Protection
  • 12-Pin, 3mm x 3mm Ultra-Thin DFN Package and 24-Pin, 4mm x 4mm TQFN Package

The MAX17116 includes two current-mode 1.4MHz switch mode power-supply (SMPS) regulators for active-matrix organic light-emitting diode (AMOLED) displays. The positive supply is provided by a step-up regulator with a synchronous rectifier. The negative supply is provided by an inverting regulator with a synchronous rectifier.

The step-up DC-DC converter is a high-accuracy 250mA regulator with an integrated power MOSFET switch and synchronous rectifier. The synchronous rectifier improves efficiency and also provides True Shutdown™. Its 4.6V (fixed) output efficiency exceeds 85% at 150mA from a 3.7V input. A built-in, 7-bit, digital soft-start function controls startup inrush currents.

The inverting DC-DC converter is a high-accuracy 250mA regulator with a built-in power MOSFET switch and synchronous rectifier. Its -5.4V to -1.5V output efficiency exceeds 80% at 150mA from a 3.7V input. A built-in, 7-bit, digital soft-start function controls startup inrush currents. The internally set output voltage is adjusted through a unique communication protocol through the single EN pin.

The IC is available in a 12-pin, 3mm x 3mm x 0.5mm, ultra-thin DFN package with exposed pad and 0.5mm lead spacing to facilitate placement on extremely narrow circuit boards and a 24-pin, 4mm x 4mm, thin QFN package with exposed pad.

Applications

  • Automobile Navigation
  • OLED Displays
  • Phone, DSC Displays

MAX17116
Dual-Output DC/DC Power Supply for AMOLED
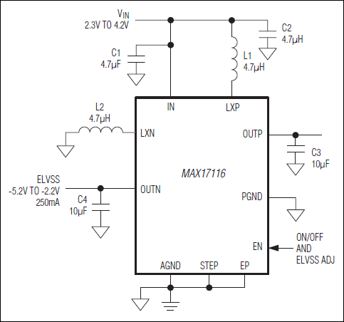
MAX17116: Typical Operating Circuit
Add to myAnalog

Add product to the Products section of myAnalog (to receive notifications), to an existing project or to a new project.

Create New Project
Ask a Question

Documentation

Learn More
Add to myAnalog

Add media to the Resources section of myAnalog, to an existing project or to a new project.

Create New Project

Software Resources

Can't find the software or driver you need?

Request a Driver/Software

Latest Discussions

No discussions on MAX17116 yet. Have something to say?

Start a Discussion on EngineerZone®

Recently Viewed