MAX1669

PRODUCTION

Fan Controller and Remote Temperature Sensor with SMBus Serial Interface

Industry First - Temperature Sensor with PWM and Linear Fan Control

Viewing:

Overview

  • Measures Remote CPU Temperature
  • No Calibration Required
  • 20Hz to 160Hz PWM Output for Fan
  • PWM Frequency Sync Input (260kHz)
  • Flexible Fan Interface: Linear or PWM
  • SMBus 2-Wire Serial Interface
  • Programmable Under/Overtemperature Alarms
  • ALERT-bar Latched Interrupt Output
  • OVERT-bar Thermostat Output
  • Two GPIO Pins
  • Write-Once Configuration Protection
  • Supports SMBus Alert Response
  • ±3°C Temperature Accuracy (-40°C to +125°C, remote)
  • 3µA Standby Supply Current
  • +3V to +5.5V Supply Range
  • Small 16-Pin QSOP Package
  • Remote diode sensor, PWM and linear fan control, dual alarms

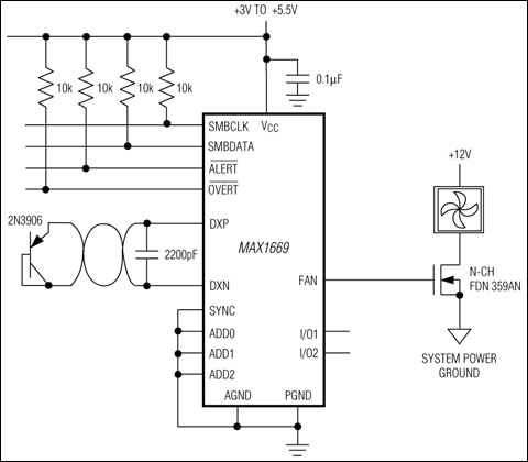
The MAX1669 fan controller includes a precise digital thermometer that reports the temperature of a remote sensor. The remote sensor is a diode-connected transistor-typically a low-cost, easily mounted 2N3906 PNP type-replacing conventional thermistors or thermocouples. Remote accuracy is ±3°C for transistors from multiple manufacturers, with no calibration needed. The MAX1669 has an independent fan controller with a low-current logic output requiring external power components to interface to a DC brushless fan. The fan controller has two modes of operation: a low-frequency (20Hz to 160Hz) PWM mode intended for driving the fan motor, or a high-impedance DAC output that generates a variable DC control voltage. In PWM mode, the FAN frequency can be synchronized to an external clock.

Other key features include general-purpose inputs/outputs (GPIOs) for fan presence detection and a thermostat output intended as a fan override signal in case the host system loses the ability to communicate. The internal ADC has a wide input voltage range and gives overrange readings when too large an input voltage is applied. Other error-checking includes temperature out-of-range indication and diode open/short faults.

The MAX1669 is available in a space-saving 16-pin QSOP package that allows it to fit adjacent to the SLOT1 connector.

Applications

  • Computers: Desktop, Workstation, Server
  • Notebook Computers
  • Pentium® CPU Cooling
  • Servers
  • Workstations

MAX1669
Fan Controller and Remote Temperature Sensor with SMBus Serial Interface
MAX1669: Typical Operating Circuit
Add to myAnalog

Add product to the Products section of myAnalog (to receive notifications), to an existing project or to a new project.

Create New Project
Ask a Question

Documentation

Learn More
Add to myAnalog

Add media to the Resources section of myAnalog, to an existing project or to a new project.

Create New Project

Software Resources

Can't find the software or driver you need?

Request a Driver/Software

Hardware Ecosystem

Parts Product Life Cycle Description
Analog to Digital Converters (ADCs) 2
MAX1619 PRODUCTION Remote/Local Temperature Sensor with Dual Alarm Outputs and SMBus Serial Interface
MAX1617A PRODUCTION Remote/Local Temperature Sensor with SMBus Serial Interface
Modal heading
Add to myAnalog

Add product to the Products section of myAnalog (to receive notifications), to an existing project or to a new project.

Create New Project

Tools & Simulations

Software Development 1

Latest Discussions

No discussions on MAX1669 yet. Have something to say?

Start a Discussion on EngineerZone®

Recently Viewed