MAX1666X

Advanced Lithium-Ion Battery-Pack Protector

Safely Increases Battery-Pack Capacity

Viewing:

Overview

  • Overvoltage Protection
    • Programmable Limits from +4.0V to +4.4V
    • Accurate to ±0.5%
  • Undervoltage Protection
    • Programmable Limits from +2.0V to +3.0V
    • Accurate to ±2.5%
  • Cell Mismatch Protection
    • Programmable Limits from 0 to 500mV
    • Accurate to ±10%
  • Overcharge Current Protection
  • Overdischarge Current Protection
  • Low 30µA (typ) Operating Supply Current
  • Low 1µA (max) Standby Current
  • +28V (max) Input Voltage
  • Available in Small 16-Pin QSOP (MAX1666S) and 20-Pin QSOP (MAX1666A/V/X) Packages

The MAX1666 provides complete protection against overvoltage, undervoltage, overcharge current, overdischarge current, and cell mismatch for 2-cell to 4-cell lithium-ion (Li+) battery packs. The voltage of each cell in the battery pack is checked and compared to the programmable threshold and to the other cells in the pack.

The MAX1666 protects the battery pack in an overcurrent condition by disconnecting the pack from the load at a programmable limit. On-chip power MOSFET drivers control external P-channel MOSFETs to disconnect the cells from external terminals when faults occur.

The MAX1666 employs a unique timing scheme that allows three modes of operation for optimal performance and battery power conservation. The MAX1666 can operate in a stand-alone configuration or in conjunction with a microcontroller. It is available in four versions: the S version monitors two Li+ cells, the A and V versions monitor three cells, and the X version monitors four cells. When the charge path is disabled by the charge control pin, the MAX1666A reduces current consumption compared to the MAX1666S/V/X.

Applications

  • 2/3/4-Cell Lithium-Ion Battery Pack

MAX1666X
Advanced Lithium-Ion Battery-Pack Protector
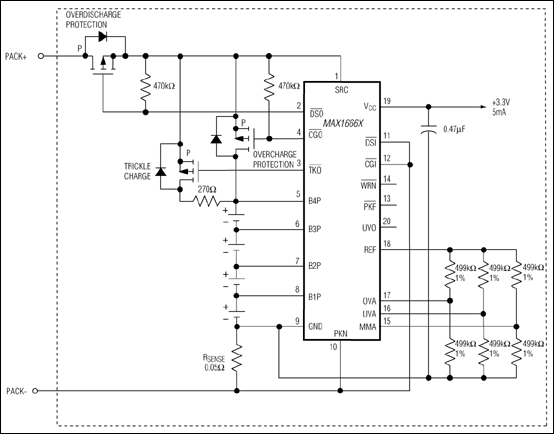
MAX1666A, MAX1666S, MAX1666V, MAX1666X: Typical Operating Circuits
Add to myAnalog

Add product to the Products section of myAnalog (to receive notifications), to an existing project or to a new project.

Create New Project
Ask a Question

Documentation

Learn More
Add to myAnalog

Add media to the Resources section of myAnalog, to an existing project or to a new project.

Create New Project

Software Resources

Can't find the software or driver you need?

Request a Driver/Software

Hardware Ecosystem

Parts Product Life Cycle Description
Protection Switches & Controllers 1
MAX1665 Obsolete Lithium-Ion Battery Pack Protector
Modal heading
Add to myAnalog

Add product to the Products section of myAnalog (to receive notifications), to an existing project or to a new project.

Create New Project

Latest Discussions

No discussions on MAX1666X yet. Have something to say?

Start a Discussion on EngineerZone®

Recently Viewed