MAX1663

Obsolete

Serial to Parallel Parallel to Serial Converters and Load Switch Controllers with SMBus Interface

SMBus Interfaced Controller Simplifies Power Plane Switching

Viewing:

Overview

  • Performs Serial-to-Parallel and Parallel-to-Serial Conversions
  • Three General-Purpose Digital Input/Output Pins (withstand +28V)
  • SMBus 2-Wire Serial Interface
  • Supports SMBSUS-bar Asynchronous Suspend Mode
  • 3µA Supply Current
  • +2.7V to +5.5V Supply Range
  • Space-Saving, Low-Cost 10-Pin µMAX Package

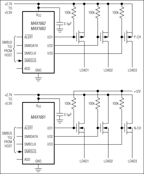
The MAX1661/MAX1662/MAX1663 serial-to-parallel/parallel-to-serial converters are intended to control external power MOSFETs in power-plane switching applications. These small, low-cost devices can be used on a system motherboard to control point-of-load switching from a 2-wire SMBus™ serial interface. Each device has three high-voltage open-drain outputs that double as TTL-level logic inputs, giving them bidirectional capabilities. The I/O pins can withstand +28V, so they can control battery voltage-distribution switches in notebook computers.

The MAX1661 is intended for driving N-channel MOSFETs and its outputs are low upon power-up. The MAX1662/MAX1663 are intended for P-channel MOSFETs, and their outputs are high-impedance upon power-up. This ensures that the MOSFETs are off at power-up, so the system can enforce power-plane sequencing.

The active-low SMBSUS control input selects control data between two separate data registers. This feature allows the system to select between two different power-plane configurations asynchronously, eliminating latencies introduced by the serial bus. Other features include thermal-overload and overcurrent protection, ultra-low supply current, and both hardware and software interrupt capabilities. These devices are available in the space-saving 10-pin µMAX® package.

Applications

  • Computers: Desktop, Workstation, Server
  • Notebook and Subnotebook Computers
  • Point-of-Load Power-Bus Switching
  • Power-Plane Switching
  • Smart Battery Packs/Chargers

MAX1663
Serial to Parallel Parallel to Serial Converters and Load Switch Controllers with SMBus Interface
MAX1661, MAX1662, MAX1663: Typical Operating Circuits
Add to myAnalog

Add product to the Products section of myAnalog (to receive notifications), to an existing project or to a new project.

Create New Project
Ask a Question

Documentation

Learn More
Add to myAnalog

Add media to the Resources section of myAnalog, to an existing project or to a new project.

Create New Project

Software Resources

Can't find the software or driver you need?

Request a Driver/Software

Latest Discussions

No discussions on MAX1663 yet. Have something to say?

Start a Discussion on EngineerZone®

Recently Viewed