MAX16033

PRODUCTION

Low-Power Battery-Backup Circuits in Small µDFN Packages

Industry's Smallest Supervisors Offer Precision Power-Supply Monitoring with Battery Backup

Viewing:

Overview

  • Low 1.2V Operating Supply Voltage
  • Precision Monitoring of 5.0V, 3.3V, 3.0V, and 2.5V Power-Supply Voltages
  • Independent Power-Fail Comparator
  • Debounced Manual-Reset Input
  • Watchdog Timer, 1.6s Timeout
  • Battery-On Output Indicator
  • Auxiliary User-Adjustable RESETIN
  • Low 13µA Quiescent Supply Current
  • Two Available Output Structures:
    • Active-Low Push-Pull Reset
    • Active-Low Open-Drain Reset
  • Active-Low Reset Valid Down to 1.2V
  • Power-Supply Transient Immunity
  • 140ms (min) Reset Timeout Period
  • Small 2mm x 2mm, 8-Pin and 10-Pin µDFN Packages

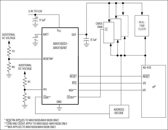
The MAX16033–MAX16040 supervisory circuits reduce the complexity and number of components required for power-supply monitoring and battery-control functions in microprocessor (µP) systems. The devices significantly improve system reliability and accuracy compared to other ICs or discrete components. The MAX16033–MAX16040 provide µP reset, backup-battery switchover, power-fail warning, watchdog, and chip-enable gating features.

The MAX16033–MAX16040 operate from supply voltages up to 5.5V. The factory-set reset threshold voltage ranges from 2.32V to 4.63V. The devices feature a manual-reset input (MAX16033/MAX16037), a watchdog timer input (MAX16034/MAX16038), a battery-on output (MAX16035/MAX16039), an auxiliary adjustable reset input (MAX16036/MAX16040), and chip-enable gating (MAX16033–MAX16036). Each device includes a power-fail comparator and offers an active-low push-pull reset or an active-low open-drain reset.

The MAX16033–MAX16040 are available in 2mm x 2mm, 8-pin or 10-pin µDFN packages and are fully specified from -40°C to +85°C.

Applications

  • Portable/Battery-Powered Equipment
  • POS Equipment
  • Critical µP/µC Power Monitoring
  • Set-Top Boxes
  • Controllers
  • Computers
  • Fax Machines
  • Industrial Control
  • Real-Time Clocks
  • Intelligent Instruments

MAX16033
Low-Power Battery-Backup Circuits in Small µDFN Packages
MAX16033, MAX16034, MAX16035, MAX16036, MAX16037, MAX16038, MAX16039, MAX16040: Typical Operating Circuit
Add to myAnalog

Add product to the Products section of myAnalog (to receive notifications), to an existing project or to a new project.

Create New Project
Ask a Question

Documentation

Learn More
Add to myAnalog

Add media to the Resources section of myAnalog, to an existing project or to a new project.

Create New Project

Software Resources

Can't find the software or driver you need?

Request a Driver/Software

Latest Discussions

No discussions on MAX16033 yet. Have something to say?

Start a Discussion on EngineerZone®

Recently Viewed