MAX15108

Obsolete

High-Efficiency, 8A, Current-Mode Synchronous Step-Down Switching Regulator

Smallest (2mm x 2.5mm), 8A, DC-DC Solution with Integrated MOSFETs in the Market

Viewing:

Overview

  • Continuous 8A Output Current
  • Efficiency up to 96%
  • ±1% Accuracy Over Load, Line, and Temperature
  • Operates from a 2.7V to 5.5V Supply
  • Adjustable Output from 0.6V to 0.95 x VIN
  • Programmable Soft-Start
  • Safe Startup into Prebiased Output
  • External Reference Input
  • 1MHz Switching Frequency
  • Stable with Low-ESR Ceramic Output Capacitors
  • Skip Mode or Forced PWM Mode
  • Enable Input and Power-Good Output for Power-Supply Sequencing
  • Cycle-by-Cycle Overcurrent Protection
  • Fully Protected Features Against Overcurrent and Overtemperature
  • Input Undervoltage Lockout
  • 20-Bump (4 x 5 Array), 2.5mm x 2mm, WLP Package

The MAX15108 high-efficiency, current-mode, synchronous step-down switching regulator with integrated power switches delivers up to 8A of output current. The regulator operates from 2.7V to 5.5V and provides an output voltage from 0.6V up to 95% of the input voltage, making the device ideal for distributed power systems, portable devices, and preregulation applications.

The IC utilizes a current-mode control architecture with a high gain transconductance error amplifier. The current-mode control architecture facilitates easy compensation design and ensures cycle-by-cycle current limit with fast response to line and load transients.

The regulator offers a selectable skip-mode functionality to reduce current consumption and achieve a higher efficiency at light output load. The low RDS(ON) integrated switches ensure high efficiency at heavy loads while minimizing critical inductance, making the layout design a much simpler task with respect to discrete solutions. The IC's simple layout and footprint assures first-pass success in new designs.

The regulator features a 1MHz, factory-trimmed fixed-frequency PWM mode operation. The high switching frequency, along with the PWM current-mode architecture allows for a compact, all ceramic capacitor design.

The IC features a capacitor-programmable soft-start to reduce input inrush current. Internal control circuitry ensures safe-startup into a prebiased output. Power sequencing is controlled with the enable input and power-good output.

The IC is available in a 20-bump (4 x 5 array), 2.5mm x 2mm, WLP package and is fully specified over the -40°C to +85°C temperature range.

Applications

  • Base Stations
  • DDR Memory
  • Distributed Power Systems
  • Notebook Power
  • Portable Devices
  • Server Power

MAX15108
High-Efficiency, 8A, Current-Mode Synchronous Step-Down Switching Regulator
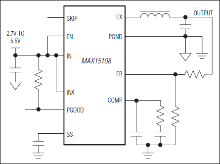
MAX15108: Typical Operating Circuit
Add to myAnalog

Add product to the Products section of myAnalog (to receive notifications), to an existing project or to a new project.

Create New Project
Ask a Question

Documentation

Learn More
Add to myAnalog

Add media to the Resources section of myAnalog, to an existing project or to a new project.

Create New Project

Software Resources

Can't find the software or driver you need?

Request a Driver/Software

Hardware Ecosystem

Parts Product Life Cycle Description
Switching Regulators & Controllers 3
MAX15109 Obsolete High-Efficiency, 8A, Current-Mode Synchronous Step-Down Switching Regulator with VID Control
MAX15112 PRODUCTION High-Efficiency, 12A, Current-Mode Synchronous Step-Down Regulator with Integrated Switches
MAX15118 PRODUCTION High-Efficiency, 18A, Current-Mode Synchronous Step-Down Regulator with Integrated Switches
Modal heading
Add to myAnalog

Add product to the Products section of myAnalog (to receive notifications), to an existing project or to a new project.

Create New Project

Latest Discussions

No discussions on MAX15108 yet. Have something to say?

Start a Discussion on EngineerZone®

Recently Viewed