MAX15061

Obsolete

80V, 300mW Boost Converter and Current Monitor for APD Bias Applications

APD Bias Boost Converter and APD Monitor Improves Monitor Accuracy, Reduces Solution Size and Cost

Viewing:

Overview

  • Input Voltage Range
    • +2.7V to +5.5V (Using Internal Charge Pump) or +5.5V to +11V
  • Wide Output-Voltage Range from (VIN + 1V) to 76V
  • Internal 1Ω (typ) 80V Switch
  • 300mW Boost Converter Output Power
  • Accurate ±10% (500nA to 1mA) and ±3.5% (1mA to 4mA) High-Side Current Monitor
  • Resistor-Adjustable Ultra-Fast APD Current Limit (1µs Response Time)
  • Open-Drain Current-Limit Indicator Flag
  • 400kHz Fixed Switching Frequency
  • Constant PWM Frequency Provides Easy Filtering in Low-Noise Applications
  • Internal Soft-Start
  • 2μA (max) Shutdown Current
  • -40°C to +125°C Temperature Range
  • Small Thermally Enhanced, 4mm x 4mm, 16-Pin TQFN Package

The MAX15061 consists of a constant-frequency pulse-width modulating (PWM) step-up DC-DC converter with an internal switch and a high-side current monitor with high-speed adjustable current limiting. This device can generate output voltages up to 76V and provides current monitoring up to 4mA (up to 300mW). The MAX15061 can be used for a wide variety of applications such as avalanche photodiode biasing, PIN biasing, or varactor biasing, and LCD displays. The MAX15061 operates from 2.7V to 11V.

The constant-frequency (400kHz), current-mode PWM architecture provides low-noise output voltage that is easy to filter. A high-voltage, internal power switch allows this device to boost output voltages up to 76V. Internal soft-start circuitry limits the input current when the boost converter starts. The MAX15061 features a shutdown mode to save power.

The MAX15061 includes a current monitor with more than three decades of dynamic range and monitors current ranging from 500nA to 2mA with high accuracy. Resistor-adjustable current limiting protects the APD from optical power transients. A clamp diode protects the monitor’s output from overvoltage conditions. Other protection features include cycle-by-cycle current limiting of the boost converter switch, undervoltage lockout, and thermal shutdown if the die temperature reaches +160°C.

The MAX15061 is available in a thermally enhanced 4mm x 4mm, 16-pin TQFN package and operates over the -40°C to +125°C automotive temperature range.

Applications

  • Avalanche Photodiode Biasing and Monitoring
  • FBON Modules
  • GPON Modules
  • LCD Displays
  • Low-Noise Varactor Diode Bias Supplies
  • PIN Diode Bias Supplies

MAX15061
80V, 300mW Boost Converter and Current Monitor for APD Bias Applications
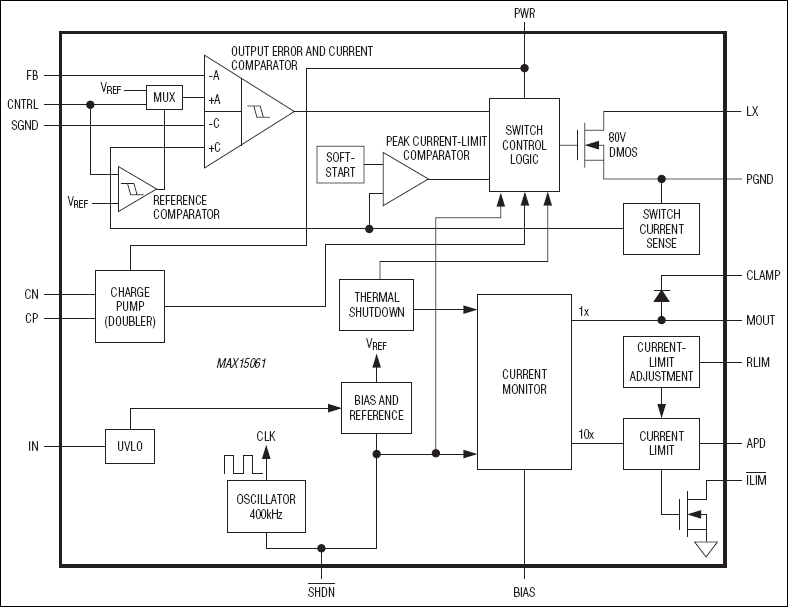
MAX15061: Functional Diagram
Add to myAnalog

Add product to the Products section of myAnalog (to receive notifications), to an existing project or to a new project.

Create New Project
Ask a Question

Documentation

Learn More
Add to myAnalog

Add media to the Resources section of myAnalog, to an existing project or to a new project.

Create New Project

Software Resources

Can't find the software or driver you need?

Request a Driver/Software

Hardware Ecosystem

Parts Product Life Cycle Description
Switching Regulators & Controllers 2
MAX15031 NOT RECOMMENDED FOR NEW DESIGNS 80V, 300mW Boost Converter and Current Monitor for APD Bias Applications
MAX5026 PRODUCTION 500kHz, 36V Output, SOT23, PWM Step-Up DC-DC Converters
Modal heading
Add to myAnalog

Add product to the Products section of myAnalog (to receive notifications), to an existing project or to a new project.

Create New Project

Latest Discussions

No discussions on MAX15061 yet. Have something to say?

Start a Discussion on EngineerZone®

Recently Viewed