MAX14667

LAST TIME BUY

Dual USB Charger Adapter Emulator

Industry's First Dual Channel USB Charger Adapter Emulators Optimized for Dedicated Chargers

Viewing:

Overview

  • Optimized for Charging Adapters
    • Flexible Device and Adapter Connection Order
  • Faster Charging
    • Apple 2A Charging Capability
    • Samsung Galaxy Tablet 2A Charging Capability
  • Improved Charger Interoperability
    • Meets New USB BC Revision 1.2 Specification
    • Supports Samsung Galaxy Smartphones
    • Backwards Compatible with Previous USB BC Revisions
    • Meets China YD/T1591-2009 Charging Specification
  • Greater User Flexibility
    • CB_ Pins Control Charger Mode
  • Saves Space on Board
    • 2.9mm x 1.6mm, 8-Pin SOT23 Package
    • High-ESD Human Body Model (HBM) Protection on DP and DM

The MAX14667 is a dual USB charger adapter emulator with automatic host charger identification circuitry for USB dedicated chargers.
The device allows USB wall adapters, travel chargers, and other dedicated chargers to identify themselves as a USB dedicated charger to USB devices, an Apple charger to Apple products, and a Samsung Galaxy Tablet dedicated charger port to Samsung Galaxy Tablet devices.
The device features a control input that allows for charger mode selection. The MAX14667 supports USB Battery Charger (BC) revision 1.2 specification compliant devices, including all major brand USB devices from Samsung, Nokia, Blackberry, LG, Apple devices, and Samsung Galaxy devices in autodetection 1A or autodetection 2A modes.
The MAX14667 is available in an 8-pin (2.9mm x 1.6mm) SOT23 package, and is specified over the -40°C to +85°C extended temperature range.

Applications

  • Universal Charger Including iPod®/iPad®/iPhone®
  • USB Car Charger and Cigarette Lighter Adapter
  • USB Wall Charger and Travel Adapter

MAX14667
Dual USB Charger Adapter Emulator
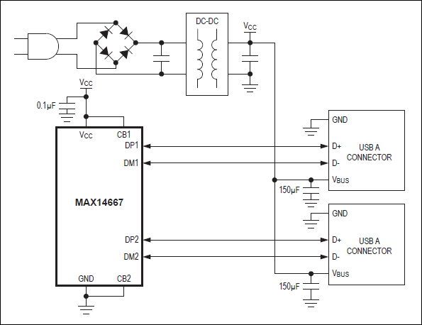
MAX14667: Typical Operating Circuit
Add to myAnalog

Add product to the Products section of myAnalog (to receive notifications), to an existing project or to a new project.

Create New Project
Ask a Question

Documentation

Learn More
Add to myAnalog

Add media to the Resources section of myAnalog, to an existing project or to a new project.

Create New Project

Software Resources

Can't find the software or driver you need?

Request a Driver/Software

Latest Discussions

No discussions on MAX14667 yet. Have something to say?

Start a Discussion on EngineerZone®

Recently Viewed