MAX1364

PRODUCTION

4-Channel, 12-Bit System Monitors with Programmable Trip Window and SMBus Alert Response

Viewing:

Overview

  • Monitor Mode
    • Programmable Lower/Upper Trip Threshold
    • Alarm-Status Register Records Fault Events
    • SMBus Alert Response
    • Programmable Sampling Intervals
  • 12-Bit, I²C-Compatible ADC
    • ±1 LSB INL, ±1 LSB DNL
  • 4-Channel Single-Ended or 2-Channel Fully Differential Inputs
  • Software-Programmable Bipolar/Unipolar Conversions
  • Fast Sampling Rate
    • 94.4ksps While Continuously Reading Conversions
    • 133ksps in Monitor Mode
  • High-Speed, I²C-Compatible Serial Interface
    • 100kHz/400kHz Standard/Fast Mode
    • Up to 1.7MHz High-Speed Mode
    • Six Available I²C Slave Addresses
  • Single Supply
    • 2.7V to 3.6V (MAX1363)
    • 4.5V to 5.5V (MAX1364)
  • Internal Reference
    • 2.048V (MAX1363)
    • 4.096V (MAX1364)
  • External Reference: 1V to VDD
  • Low Power
    • 436µA in Monitor Mode (133ksps)
    • 670µA at 94.4ksps
    • 6µA at 1ksps
    • 0.5µA in Power-Down Mode
  • Small Package
    • 10-Pin µMAX

The MAX1363/MAX1364 low-power, 12-bit, 4-channel analog-to-digital converters (ADCs) feature a digitally programmable window comparator with an interrupt output for automatic system-monitoring applications. Once configured, monitor mode automatically asserts an interrupt when any analog input exceeds the programmed upper or lower thresholds, without interaction to the host. The MAX1363/MAX1364 respond to the SMBus™ alert, allowing quick identification of the alarming device on a shared interrupt. A programmable delay between monitoring intervals lowers power consumption for reduced monitoring rates.

In addition, the MAX1363/MAX1364 integrate an internal voltage reference, a clock, and a 1.7MHz, highspeed, I²C-compatible, 2-wire serial interface. The optimized interface allows a maximum conversion rate of 94.4ksps in normal mode while reading back the conversion results. Each of the four analog inputs is configurable for single-ended or fully differential operation and unipolar or bipolar operation. Two scan modes utilize on-chip random access memory (RAM) to allow eight conversions of a selected channel or scanning of a group of channels to reduce interface overhead.

These devices operate from a single 2.7V to 3.6V (MAX1363) or 4.5V to 5.5V (MAX1364) supply and require only 436µA at the maximum sampling rate of 133ksps in monitor mode and 670µA at the maximum sampling rate of 94.4ksps. AutoShutdown™ powers down the devices between conversions, reducing supply current to less than 1µA when idle.

The full-scale analog-input range is determined by the internal reference or by an externally applied reference voltage ranging from 1V to VDD. The MAX1363 features a 2.048V internal reference, and the MAX1364 features a 4.096V internal reference.

The MAX1363/MAX1364 are available in a 10-pin µMAX® package and are specified over the extended (-40°C to +85°C) temperature range. For 10-bit applications, refer to the pin-compatible MAX1361/MAX1362 data sheet.

Applications

  • High-Reliability Power Supplies
  • Medical Instrumentation
  • Servers and Workstations
  • System Monitoring/Supervision

MAX1364
4-Channel, 12-Bit System Monitors with Programmable Trip Window and SMBus Alert Response
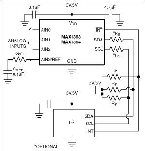
MAX1363, MAX1364: Typical Operating Circuit
Add to myAnalog

Add product to the Products section of myAnalog (to receive notifications), to an existing project or to a new project.

Create New Project
Ask a Question

Documentation

Learn More
Add to myAnalog

Add media to the Resources section of myAnalog, to an existing project or to a new project.

Create New Project

Software Resources

Can't find the software or driver you need?

Request a Driver/Software

Hardware Ecosystem

Parts Product Life Cycle Description
ADC/DAC Combo Converters 1
MAX1346 PRODUCTION 12-Bit, Multichannel ADCs/DACs with FIFO, Temperature Sensing, and GPIO Ports
Analog to Digital Converters (ADCs) 3
MAX1361 PRODUCTION 4-Channel, 10-Bit, System Monitors with Programmable Trip Window and SMBus Alert Response
MAX11634 PRODUCTION 12-Bit, 300ksps ADCs with Differential Track/Hold, and Internal Reference
MAX11626 PRODUCTION 12-Bit, 300ksps ADCs with FIFO and Internal Reference
Modal heading
Add to myAnalog

Add product to the Products section of myAnalog (to receive notifications), to an existing project or to a new project.

Create New Project

Latest Discussions

No discussions on MAX1364 yet. Have something to say?

Start a Discussion on EngineerZone®

Recently Viewed