MAX1302

PRODUCTION

8-Channel, ±VREF Multirange Inputs, Serial 16-Bit ADC

Viewing:

Overview

  • Software-Programmable Input Range for Each Channel
  • Single-Ended Input Ranges
    • 0V to +VREF/2, -VREF/2 to 0V, 0V to +VREF, -VREF to 0V, ±VREF/4, ±VREF/2, and ±VREF
  • Differential Input Ranges
    • ±VREF/2, ±VREF, and ±2 x VREF
  • Eight Single-Ended or Four Differential Analog Inputs
  • ±6V Overvoltage Tolerant Inputs
  • Internal or External Reference
  • 115ksps Maximum Sample Rate
  • Single +5V Power Supply
  • 24-Pin TSSOP Package

The MAX1302 multirange, low-power, 16-bit, successive-approximation, analog-to-digital converter (ADC) operates from a single +5V supply and achieves throughput rates up to 115ksps. A separate digital supply allows digital interfacing with a 2.7V to 5.25V system using the SPI-/QSPI™-/MICROWIRE®-compatible serial interface. Partial power-down mode reduces the supply current to 1.3mA (typ). Full power-down mode reduces the power-supply current to 1µA (typ).
The MAX1302 provides eight (single-ended) or four (true differential) analog input channels. Each analog input channel is independently software programmable for seven single-ended input ranges (0V to +VREF/2, -VREF/2 to 0V, 0V to +VREF, -VREF to 0V, ±VREF/4, ±VREF/2, and ±VREF), and three differential input ranges (±VREF/2, ±VREF, ±2 x VREF). An on-chip +4.096V reference offers a small convenient ADC solution. The MAX1302 also accepts an external reference voltage between 3.800V and 4.136V.
The MAX1302 is available in a 24-pin TSSOP package and is specified for operation from -40°C to +85°C.

Applications

  • Avionics
  • Data-Acquisition Systems
  • Industrial Control Systems
  • Robotics

MAX1302
8-Channel, ±VREF Multirange Inputs, Serial 16-Bit ADC
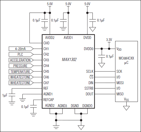
MAX1302: Typical Application Circuit
Add to myAnalog

Add product to the Products section of myAnalog (to receive notifications), to an existing project or to a new project.

Create New Project
Ask a Question

Documentation

Learn More
Add to myAnalog

Add media to the Resources section of myAnalog, to an existing project or to a new project.

Create New Project

Software Resources

Can't find the software or driver you need?

Request a Driver/Software

Hardware Ecosystem

Parts Product Life Cycle Description
Analog to Digital Converters (ADCs) 3
MAX1167 PRODUCTION Multichannel, 16-Bit, 200ksps Analog-to-Digital Converters
MAX1303 PRODUCTION 4-Channel, ±VREF Multirange Inputs, Serial 16-Bit ADC
MAX1300 PRODUCTION 8- and 4-Channel, ±3 x VREF Multirange Inputs, Serial 16-Bit ADCs
Modal heading
Add to myAnalog

Add product to the Products section of myAnalog (to receive notifications), to an existing project or to a new project.

Create New Project

Latest Discussions

No discussions on MAX1302 yet. Have something to say?

Start a Discussion on EngineerZone®

Recently Viewed