MAX1279

Obsolete

1.5Msps, Single-Supply, Low-Power, True-Differential, 12-Bit ADCs with Internal Reference

Viewing:

Overview

  • 1.5Msps Sampling Rate
  • Only 22mW (typ) Power Dissipation
  • Only 1µA (max) Shutdown Current
  • High-Speed, SPI-Compatible, 3-Wire Serial Interface
  • 68.5dB S/(N + D) at 525kHz Input Frequency
  • Internal True-Differential Track/Hold (T/H)
  • Internal 2.048V Reference
  • No Pipeline Delays
  • Small 12-Pin TQFN Package
  • The MAX1277/MAX1279 are low-power, high-speed, serial-output, 12-bit, analog-to-digital converters (ADCs) with an internal reference that operates at up to 1.5Msps. These devices feature true-differential inputs, offering better noise immunity, distortion improvements, and a wider dynamic range over single-ended inputs. A standard SPI™/QSPI™/MICROWIRE™ interface provides the clock necessary for conversion. These devices easily interface with standard digital signal processor (DSP) synchronous serial interfaces.

    The MAX1277/MAX1279 operate from a single +2.7V to +3.6V supply voltage. The MAX1277/MAX1279 include a 2.048V internal reference. The MAX1277 has a unipolar analog input, while the MAX1279 has a bipolar analog input. These devices feature a partial power-down mode and a full power-down mode for use between conversions, which lower the supply current to 2mA (typ) and 1µA (max), respectively. Also featured is a separate power-supply input (VL), which allows direct interfacing to +1.8V to VDD digital logic. The fast conversion speed, low-power dissipation, excellent AC performance, and DC accuracy (±1 LSB INL) make the MAX1277/MAX1279 ideal for industrial process control, motor control, and base-station applications.

    The MAX1277/MAX1279 come in a 12-pin TQFN package, and are available in the extended (-40°C to +85°C) temperature range.

    Applications

    • Bill Validation
    • Communications
    • Data Acquisition
    • Motor Control
    • Portable Instrumentation

    MAX1279
    1.5Msps, Single-Supply, Low-Power, True-Differential, 12-Bit ADCs with Internal Reference
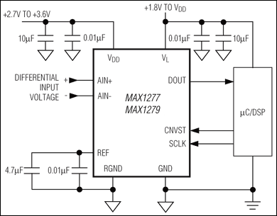
    MAX1277, MAX1279: Typical Operating Circuit
    Add to myAnalog

    Add product to the Products section of myAnalog (to receive notifications), to an existing project or to a new project.

    Create New Project
    Ask a Question

    Documentation

    Learn More
    Add to myAnalog

    Add media to the Resources section of myAnalog, to an existing project or to a new project.

    Create New Project

    Software Resources

    Can't find the software or driver you need?

    Request a Driver/Software

    Hardware Ecosystem

    Parts Product Life Cycle Description
    Analog to Digital Converters (ADCs) 3
    MAX1276 PRODUCTION 1.8Msps, Single-Supply, Low-Power, True-Differential, 12-Bit ADCs with Internal Reference
    MAX11108 PRODUCTION Tiny, 2.1mm x 1.6mm, 3Msps, Low-Power, Serial 12-Bit ADC
    MAX11105 PRODUCTION 2Msps/3Msps, Low-Power, Serial 12-/10-/8-Bit ADCs
    Modal heading
    Add to myAnalog

    Add product to the Products section of myAnalog (to receive notifications), to an existing project or to a new project.

    Create New Project

    Latest Discussions

    No discussions on MAX1279 yet. Have something to say?

    Start a Discussion on EngineerZone®

    Recently Viewed