MAX1230

PRODUCTION

12-Bit 300ksps ADCs with FIFO, Temp Sensor, Internal Reference

16-Channel, 12-/10-Bit ADCs Feature Internal Temp Sensor and Minimize Microprocessor I/O Requirements

Viewing:

Overview

  • Internal Temperature Sensor (±0.7°C Accuracy)
  • 16-Entry First-In/First-Out (FIFO)
  • Analog Multiplexer with True Differential Track/Hold
    • 16-, 12-, 8-Channel Single Ended
    • 8-, 6-, 4-Channel True Differential (Unipolar or Bipolar)
  • Accuracy: ±1 LSB INL, ±1 LSB DNL, No Missing Codes Over Temperature
  • Scan Mode, Internal Averaging, and Internal Clock
  • Low-Power Single +5V Operation
    • 2.3mA at 300ksps
  • Internal 4.096V Reference or External Differential Reference
  • 10MHz 3-Wire SPI/QSPI/MICROWIRE-Compatible Interface
  • Space-Saving 28-Pin 5mm x 5mm Thin QFN Package

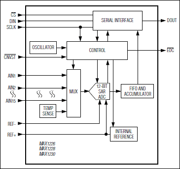
The MAX1226/MAX1228/MAX1230 are serial 12-bit analog-to-digital converters (ADCs) with an internal reference and an internal temperature sensor. These devices feature on-chip FIFO, scan mode, internal clock mode, internal averaging, and AutoShutdown™. The maximum sampling rate is 300ksps using an external clock. The MAX1230 has 16 input channels, the MAX1228 has 12 input channels, and the MAX1226 has 8 input channels. All input channels are configurable for single-ended or differential inputs in unipolar or bipolar mode. All three devices operate from a +5V supply and contain a 10MHz SPI™/QSPI™/MICROWIRE™-compatible serial port.

The MAX1230 is available in 28-pin 5mm x 5mm QFN with exposed pad and 24-pin QSOP packages. The MAX1226/MAX1228 are only available in QSOP packages. All three devices are specified over the extended -40°C to +85°C temperature range.

Applications

  • Data Acquisition Systems
  • Data Logging
  • Industrial Control Systems
  • Instrumentation
  • Patient Monitoring
  • System Supervision

MAX1230
12-Bit 300ksps ADCs with FIFO, Temp Sensor, Internal Reference
MAX1226, MAX1228, MAX1230: Functional Diagram
Add to myAnalog

Add product to the Products section of myAnalog (to receive notifications), to an existing project or to a new project.

Create New Project
Ask a Question

Documentation

Learn More
Add to myAnalog

Add media to the Resources section of myAnalog, to an existing project or to a new project.

Create New Project

Software Resources

Can't find the software or driver you need?

Request a Driver/Software

Hardware Ecosystem

Parts Product Life Cycle Description
ADC/DAC Combo Converters 1
MAX1257 PRODUCTION 12-Bit, Multichannel ADCs/DACs with FIFO, Temperature Sensing, and GPIO Ports
Analog to Digital Converters (ADCs) 4
MAX1231 PRODUCTION 12-Bit 300ksps ADCs with FIFO, Temp Sensor, Internal Reference
MAX11637 PRODUCTION 12-Bit, 300ksps ADCs with Differential Track/Hold, and Internal Reference
MAX146 PRODUCTION +2.7V, Low-Power, 8-Channel, Serial 12-Bit ADCs
MAX11629 PRODUCTION 12-Bit, 300ksps ADCs with FIFO and Internal Reference
Modal heading
Add to myAnalog

Add product to the Products section of myAnalog (to receive notifications), to an existing project or to a new project.

Create New Project

Evaluation Kits

MAX1231BEVSYS

Evaluation Systems for the MAX1030, MAX1031, MAX1230, MAX1231, MAX11624, MAX11625, MAX11632, MAX11633, MAX11634, MAX11635, MAX11642, and MAX11643

Features and Benefits

  • USB Powered (No External Power Supply Required)
  • Daughter Board Powered by the Master Board
  • 4/16 ADC Channel Inputs
  • 10MHz SPI Interface
  • Windows XP-, Windows Vista-, and Windows 7-Compatible Software
  • Time Domain, Frequency Domain, and Histogram Plotting in the EV System Software
  • Frequency, RMS, Min, Max, and Average DC Calculations in the EV System Software
  • Collects Up to One Million Samples
  • On-Board Voltage Reference
  • Proven PCB Layout
  • Fully Assembled and Tested

Product Details

The MAX1231B/MAX11633/MAX11635 evaluation systems (EV systems) include one master board and one of three daughter boards. The EV systems also include Windows XP®-, Windows Vista®-, and Windows® 7-compatible software that provides a simple graphical user interface (GUI) for exercising the features of the various ADCs. The master board (MAX116XXSPIMB) connects to a PC's USB port and allows the transfer of SPI commands to the corresponding daughter board.
The daughter boards are fully assembled and tested PCBs that demonstrate the capabilities of the MAX1030, MAX1031, MAX1230, MAX1231, MAX11624, MAX11625, MAX11632–MAX11635, MAX11642, and MAX11643 300ksps, 8-/10-/12-bit, 3V/5V, low-power, high-speed SPI ADCs with internal or external references.
Each EV kit daughter board evaluates different ADCs, but only the default ADC referenced in the EV kit daughter board is installed on the board. Contact the factory for free samples of the other pin-compatible ADCs to evaluate these devices or to order individual boards.

Applications

  • Data Acquisition Systems
  • Data Logging
  • Industrial Control Systems
  • Instrumentation
  • Patient Monitoring
  • System Supervision

MAX11635EVSYS

Evaluation Systems for the MAX1030, MAX1031, MAX1230, MAX1231, MAX11624, MAX11625, MAX11632, MAX11633, MAX11634, MAX11635, MAX11642, and MAX11643

Features and Benefits

  • USB Powered (No External Power Supply Required)
  • Daughter Board Powered by the Master Board
  • 4/16 ADC Channel Inputs
  • 10MHz SPI Interface
  • Windows XP-, Windows Vista-, and Windows 7-Compatible Software
  • Time Domain, Frequency Domain, and Histogram Plotting in the EV System Software
  • Frequency, RMS, Min, Max, and Average DC Calculations in the EV System Software
  • Collects Up to One Million Samples
  • On-Board Voltage Reference
  • Proven PCB Layout
  • Fully Assembled and Tested

Product Details

The MAX1231B/MAX11633/MAX11635 evaluation systems (EV systems) include one master board and one of three daughter boards. The EV systems also include Windows XP®-, Windows Vista®-, and Windows® 7-compatible software that provides a simple graphical user interface (GUI) for exercising the features of the various ADCs. The master board (MAX116XXSPIMB) connects to a PC's USB port and allows the transfer of SPI commands to the corresponding daughter board.
The daughter boards are fully assembled and tested PCBs that demonstrate the capabilities of the MAX1030, MAX1031, MAX1230, MAX1231, MAX11624, MAX11625, MAX11632–MAX11635, MAX11642, and MAX11643 300ksps, 8-/10-/12-bit, 3V/5V, low-power, high-speed SPI ADCs with internal or external references.
Each EV kit daughter board evaluates different ADCs, but only the default ADC referenced in the EV kit daughter board is installed on the board. Contact the factory for free samples of the other pin-compatible ADCs to evaluate these devices or to order individual boards.

Applications

  • Data Acquisition Systems
  • Data Logging
  • Industrial Control Systems
  • Instrumentation
  • Patient Monitoring
  • System Supervision

MAX11633EVSYS

Evaluation Systems for the MAX1030, MAX1031, MAX1230, MAX1231, MAX11624, MAX11625, MAX11632, MAX11633, MAX11634, MAX11635, MAX11642, and MAX11643

Features and Benefits

  • USB Powered (No External Power Supply Required)
  • Daughter Board Powered by the Master Board
  • 4/16 ADC Channel Inputs
  • 10MHz SPI Interface
  • Windows XP-, Windows Vista-, and Windows 7-Compatible Software
  • Time Domain, Frequency Domain, and Histogram Plotting in the EV System Software
  • Frequency, RMS, Min, Max, and Average DC Calculations in the EV System Software
  • Collects Up to One Million Samples
  • On-Board Voltage Reference
  • Proven PCB Layout
  • Fully Assembled and Tested

Product Details

The MAX1231B/MAX11633/MAX11635 evaluation systems (EV systems) include one master board and one of three daughter boards. The EV systems also include Windows XP®-, Windows Vista®-, and Windows® 7-compatible software that provides a simple graphical user interface (GUI) for exercising the features of the various ADCs. The master board (MAX116XXSPIMB) connects to a PC's USB port and allows the transfer of SPI commands to the corresponding daughter board.
The daughter boards are fully assembled and tested PCBs that demonstrate the capabilities of the MAX1030, MAX1031, MAX1230, MAX1231, MAX11624, MAX11625, MAX11632–MAX11635, MAX11642, and MAX11643 300ksps, 8-/10-/12-bit, 3V/5V, low-power, high-speed SPI ADCs with internal or external references.
Each EV kit daughter board evaluates different ADCs, but only the default ADC referenced in the EV kit daughter board is installed on the board. Contact the factory for free samples of the other pin-compatible ADCs to evaluate these devices or to order individual boards.

Applications

  • Data Acquisition Systems
  • Data Logging
  • Industrial Control Systems
  • Instrumentation
  • Patient Monitoring
  • System Supervision

MAX1231BEVSYS
Evaluation Systems for the MAX1030, MAX1031, MAX1230, MAX1231, MAX11624, MAX11625, MAX11632, MAX11633, MAX11634, MAX11635, MAX11642, and MAX11643
MAX11635EVSYS
Evaluation Systems for the MAX1030, MAX1031, MAX1230, MAX1231, MAX11624, MAX11625, MAX11632, MAX11633, MAX11634, MAX11635, MAX11642, and MAX11643
MAX11633EVSYS
Evaluation Systems for the MAX1030, MAX1031, MAX1230, MAX1231, MAX11624, MAX11625, MAX11632, MAX11633, MAX11634, MAX11635, MAX11642, and MAX11643

Latest Discussions

Recently Viewed