MAX1195

PRODUCTION

Dual, 8-Bit, 40Msps, 3V, Low-Power ADC with Internal Reference and Parallel Outputs

Viewing:

Overview

  • Single 2.7V to 3.6V Operation
  • Excellent Dynamic Performance
    • 48.5dB/46.7dB SINAD at fIN = 20MHz/200MHz
    • 68.7dBc/55.7dBc SFDR at fIN = 20MHz/200MHz
  • -72dB Interchannel Crosstalk at fIN = 20MHz
  • Low Power
    • 87mW (Normal Operation)
    • 9mW (Sleep Mode)
    • 0.3µW (Shutdown Mode)
  • 0.05dB Gain and ±0.05° Phase Matching
  • Wide ±1VP-P Differential Analog Input Voltage Range
  • 400MHz -3dB Input Bandwidth
  • On-Chip 2.048V Precision Bandgap Reference
  • User-Selectable Output Format—Two's Complement or Offset Binary
  • Pin-Compatible 8-Bit and 10-Bit Upgrades Available

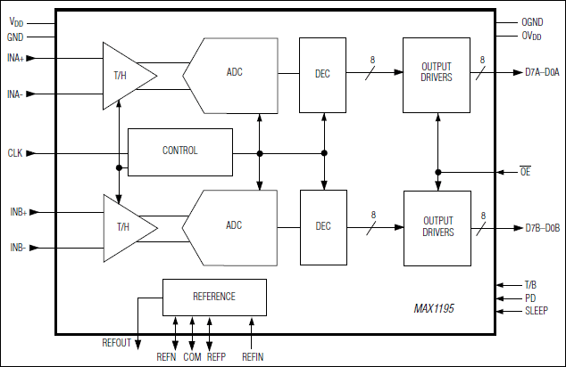
The MAX1195 is a 3V, dual, 8-bit analog-to-digital converter (ADC) featuring fully differential wideband track-and-hold (T/H) inputs, driving two ADCs. The MAX1195 is optimized for low-power, small size, and high-dynamic performance for applications in imaging, instrumentation and digital communications. This ADC operates from a single 2.7V to 3.6V supply, consuming only 87mW while delivering a typical signal-to-noise and distortion (SINAD) of 48.5dB at an input frequency of 20MHz and a sampling rate of 40Msps. The T/H-driven input stages incorporate 400MHz (-3dB) input amplifiers. The converters may also be operated with single-ended inputs. In addition to low operating power, the MAX1195 features a 3mA sleep mode as well as a 0.1µA power-down mode to conserve power during idle periods.

An internal 2.048V precision bandgap reference sets the full-scale range of the ADC. A flexible reference structure allows the use of this internal or an externally applied reference, if desired, for applications requiring increased accuracy or a different input voltage range.

The MAX1195 features parallel, CMOS-compatible three-state outputs. The digital output format can be set to two's complement or straight offset binary through a single control pin. The device provides for a separate output power supply of 1.7V to 3.6V for flexible interfacing with various logic families. The MAX1195 is available in a 7mm x 7mm, 48-pin TQFP package, and is specified for the extended industrial (-40°C to +85°C) temperature range.

For a 10-bit, pin-compatible upgrade, refer to the MAX1183 data sheet. With the N.C. pins of the MAX1195 internally pulled down to ground, this ADC becomes a drop-in replacement for the MAX1183.

Applications

  • Baseband I/Q Sampling
  • Battery-Powered Applications
  • Multichannel IF Sampling
  • Set-Top Boxes
  • Ultrasound and Medical Imaging
  • VSAT Terminals
  • WLAN, WWAN, WLL, MMDS Modems

MAX1195
Dual, 8-Bit, 40Msps, 3V, Low-Power ADC with Internal Reference and Parallel Outputs
MAX1195: Functional Diagram
Add to myAnalog

Add product to the Products section of myAnalog (to receive notifications), to an existing project or to a new project.

Create New Project
Ask a Question

Documentation

Learn More
Add to myAnalog

Add media to the Resources section of myAnalog, to an existing project or to a new project.

Create New Project

Software Resources

Can't find the software or driver you need?

Request a Driver/Software

Hardware Ecosystem

Parts Product Life Cycle Description
Analog to Digital Converters (ADCs) 3
MAX1197 PRE-RELEASE Dual, 8-Bit, 60Msps, 3V, Low-Power ADC with Internal Reference and Parallel Outputs
MAX1198 PRODUCTION Dual, 8-Bit, 100Msps, 3.3V, Low-Power ADC with Internal Reference and Parallel Outputs
MAX1196 PRE-RELEASE Dual 8-Bit, 40Msps, 3V, Low-Power ADC with Internal Reference and Multiplexed Parallel Outputs
Modal heading
Add to myAnalog

Add product to the Products section of myAnalog (to receive notifications), to an existing project or to a new project.

Create New Project

Evaluation Kits

MAX1198EVKIT

Evaluation Kit for the MAX1195, MAX1196, MAX1197, and MAX1198

Features and Benefits

  • Up to 100Msps Sampling Rate with MAX1198
  • Low-Voltage and Low-Power Operation
  • Single-Ended or Fully Differential Signal Input Configuration
  • Clock-Shaping Circuit
  • Fully Assembled and Tested
  • Supports Both Nonmultiplexed (MAX1195, MAX1197, MAX1198) and Multiplexed (MAX1196) Output Operation
  • Product Details

    The MAX1198 evaluation kit (EV kit) is a fully assembled and tested circuit board that contains all the components necessary to evaluate the performance of the MAX1195-MAX1198 dual 8-bit analog-to-digital converters (ADCs). The MAX1195-MAX1198 accept differential or single-ended analog inputs and the EV kit allows for evaluation of each ADC with both types of inputs from one single-ended analog signal. The digital output produced by the ADC can be easily sampled with a user-provided high-speed logic analyzer or data-acquisition system. The EV kit operates from 3.3V and 2.5V (MAX1198) power supplies. It includes circuitry that generates a clock signal from an AC signal provided by the user. The EV kit comes with the MAX1198 installed. Order free samples of the pin-compatible MAX1195, MAX1196, or MAX1197 to evaluate these parts.

    Applications

    • Baseband I/Q Sampling
    • Battery-Powered Applications
    • Instrumentation
    • MMDS Modems
    • Multichannel IF Sampling
    • Set-Top Boxes
    • Ultrasound and Medical Imaging
    • VSAT Terminals
    • WLAN, WWAN, WLL,

    MAX1198EVKIT
    Evaluation Kit for the MAX1195, MAX1196, MAX1197, and MAX1198

    Latest Discussions

    Recently Viewed