MAX114
PRODUCTION+5V, 1Msps, 4 and 8-Channel, 8-Bit ADCs with 1µA Power-Down
Low-Power +5V 8-bit ADCs with Parallel Interface
- Part Models
- 5
- 1ku List Price
- Starting From $5.69
Overview
- Single +5V Supply Operation
- 4 (MAX114) or 8 (MAX118) Analog Input Channels
- Low Power:
- 40mW (operating mode)
- 5µW (power-down mode)
- Total Unadjusted Error <1LSB
- Fast Conversion Time: 660ns per Channel
- No External Clock Required
- Internal Track/Hold
- 1MHz Full-Power Bandwidth
- Internally Connected 8th Channel Monitors Reference Voltage (MAX118)
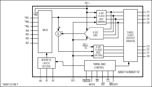
The MAX114/MAX118 are microprocessor-compatible, 8-bit, 4-channel and 8-channel analog-to-digital converters (ADCs). They operate from a single +5V supply and use a half-flash technique to achieve a 660ns conversion time (1Msps). A power-down (active-low PWRDN) pin reduces current consumption typically to 1µA. The devices return from power-down mode to normal operating mode in less than 200ns, allowing large supply-current reductions in Burst Mode® applications (in Burst Mode, the ADC wakes up from a low-power state at specified intervals to sample the analog input signals). Both converters include a track/hold, enabling the ADC to digitize fast analog signals.
Microprocessor (µP) interfaces are simplified because the ADC can appear as a memory location or I/O port without external interface logic. The data outputs use latched, three-state buffer circuitry for direct connection to an 8-bit parallel µP data bus or system input port. The MAX114/MAX118 input/reference configuration enables ratiometric operation.
The 4-channel MAX114 is available in a 24-pin DIP or SSOP. The 8-channel MAX118 is available in a 28-pin DIP or SSOP. For +3V applications, refer to the MAX113/MAX117 data sheet.
Applications
- Communication Systems
- High-Speed DSP
- Portable Equipment
- Remote Data Acquisition
Documentation
Data Sheet 1
Reliability Data 1
ADI has always placed the highest emphasis on delivering products that meet the maximum levels of quality and reliability. We achieve this by incorporating quality and reliability checks in every scope of product and process design, and in the manufacturing process as well. "Zero defects" for shipped products is always our goal. View our quality and reliability program and certifications for more information.
| Part Model | Pin/Package Drawing | Documentation | CAD Symbols, Footprints, and 3D Models |
|---|---|---|---|
| MAX114CAG+ | 24-SSOP-5.3_MM | ||
| MAX114CAG+T | 24-SSOP-5.3_MM | ||
| MAX114CNG+ | Plastic Dual-In-Line, Narrow (0.3in) | ||
| MAX114EAG+ | 24-SSOP-5.3_MM | ||
| MAX114ENG+ | Plastic Dual-In-Line, Narrow (0.3in) |
| Part Models | Product Lifecycle | PCN |
|---|---|---|
|
Jun 2, 2023 - 2361E WAFER FAB |
||
| MAX114CAG+ | PRODUCTION | |
| MAX114CAG+T | PRODUCTION | |
| MAX114CNG+ | PRODUCTION | |
| MAX114EAG+ | PRODUCTION | |
| MAX114ENG+ | PRODUCTION | |
This is the most up-to-date revision of the Data Sheet.
Software Resources
Can't find the software or driver you need?
Request a Driver/SoftwareHardware Ecosystem
| Parts | Product Life Cycle | Description |
|---|---|---|
| Analog to Digital Converters (ADCs) 6 | ||
| MAX113 | PRODUCTION | +3V, 400ksps, 4/8 Channel, 8-Bit ADCs with 1µA Power Down |
| MAX1113 | PRODUCTION | +5V, Low-Power, Multichannel, Serial 8-Bit ADCs |
| MAX117 | PRODUCTION | +3V, 400ksps, 4/8 Channel, 8-Bit ADCs with 1µA Power Down |
| MAX1112 | PRODUCTION | +5V, Low-Power, Multichannel, Serial 8-Bit ADCs |
| MAX11120 | 1Msps, Low-Power, Serial 12-/10-/8-Bit, 4-/8-/16-Channel ADCs | |
| MAX11115 | PRODUCTION | 2Msps/3Msps, Low-Power, Serial 12-/10-/8-Bit ADCs |
Latest Discussions
No discussions on MAX114 yet. Have something to say?
Start a Discussion on EngineerZone®