MAX11331
PRODUCTION3Msps, 12-/10-Bit, 8-/16-Channel ADCs with Post-Mux External Signal Conditioning Access
Most Flexible Family of Pin- and Software-Compatible, 3Msps, Multichannel ADCs with External Reference
- Part Models
- 2
- 1ku List Price
- Starting From $12.35
Overview
- Scan Modes, Internal Averaging, and Internal Clock
- 16-Entry First-In/First-Out (FIFO)
- SampleSet: User-Defined Channel Sequence with Maximum Length of 256
- Input Pins
- Any Combination of Single-Ended, Differential and Pseudo-Differential Pairs Allowed
- Analog Multiplexer with True Differential Track/Hold
- 16-/8-Channel Single-Ended
- 8-/4-Channel Fully-Differential Pairs
- 15-/8-Channel Pseudo-Differential Relative to a Common Input
- Externally Accessible Multiplex Output and ADC Input
- Two Software-Selectable Bipolar Input Ranges
- ±VREF+/2, ±VREF+
- Flexible Input Configuration Across All Channels
- High Accuracy
- ±1 LSB INL, ±1 LSB DNL, No Missing Codes
- 70dB SINAD Guaranteed at 100kHz Input Frequency
- 1.5V to 3.6V Digital I/O Supply Voltage
- 2.35V to 3.6V Supply Voltage
- Extended Battery Life for Portable Applications
- 15.2mW at 3Msps with 3V Supplies
- 2µA Full-Shutdown Current
- External Differential Reference (1V to VDD)
- 48MHz, 3-Wire SPI-/QSPI-/MICROWIRE-/DSP-Compatible Serial Interface
- Wide -40°C to +125°C Operation
- Space-Saving, 32-Pin, 5mm × 5mm TQFN Packages
- 3Msps Conversion Rate, No Pipeline Delay
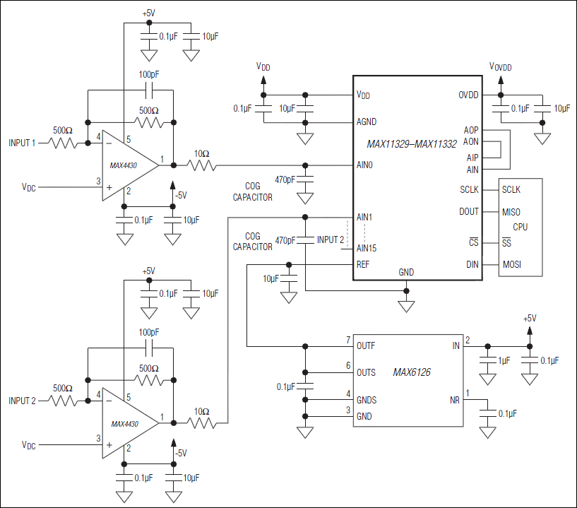
The MAX11329–MAX11332 are 12-/10-bit with external reference and 500kHz, full-linear-bandwidth, high-speed, low-power, serial-output successive approximation register (SAR) analog-to-digital converters (ADCs). The MAX11329–MAX11332 provide external access to the output of the integrated mux and ADC input, to simplify the signal conditional circuitry. The MAX11329–MAX11332 include both internal and external clock modes. These devices feature scan mode in both internal and external clock modes. The internal clock mode features internal averaging to increase SNR. The external clock mode features the SampleSet™ technology, a user-programmable analog input channel sequencer. The SampleSet approach provides greater sequencing flexibility for multichannel applications while alleviating significant microcontroller or DSP (controlling unit) communication overhead.
External pins provide access to the output of the multiplexer and ADC inputs to simplify multichannel signal conditioning. The internal clock mode features an integrated FIFO allowing data to be sampled at high speeds and then held for readout at any time or at a lower clock rate. Internal averaging is also supported in internal clock mode improving SNR for noisy input signals. The devices feature analog input channels that can be configured to be single-ended inputs, fully differential pairs, or pseudodifferential inputs with respect to one common input. The MAX11329–MAX11332 operate from a 2.35V to 3.6V supply and consume only 15.2mW at 3Msps.
The MAX11329–MAX11332 include AutoShutdown™, fast wake-up, and a high-speed 3-wire serial interface. The devices feature full power-down mode for optimal power management. The 48MHz, 3-wire serial interface directly connects to SPI, QSPI™, and MICROWIRE® devices without external logic.
Excellent dynamic performance, low voltage, low power, ease of use, and small package size make these converters ideal for portable battery-powered data-acquisition applications, and for other applications that demand low power consumption and small space.
The MAX11329–MAX11332 are available in 32-pin, 5mm x 5mm, TQFN packages and operate over the -40°C to +125°C temperature range.
Applications
- Battery-Powered Instruments
- High-Speed Closed-Loop Systems
- High-Speed Data Acquisition Systems
- Industrial Control Systems
- Medical Instrumentation
- Portable Systems
Documentation
ADI has always placed the highest emphasis on delivering products that meet the maximum levels of quality and reliability. We achieve this by incorporating quality and reliability checks in every scope of product and process design, and in the manufacturing process as well. "Zero defects" for shipped products is always our goal. View our quality and reliability program and certifications for more information.
| Part Model | Pin/Package Drawing | Documentation | CAD Symbols, Footprints, and 3D Models |
|---|---|---|---|
| MAX11331ATJ+ | LFCSP | ||
| MAX11331ATJ+T | LFCSP |
| Part Models | Product Lifecycle | PCN |
|---|---|---|
|
Jan 7, 2014 - 1363 ASSEMBLY |
||
| MAX11331ATJ+ | PRODUCTION | |
This is the most up-to-date revision of the Data Sheet.
Software Resources
Can't find the software or driver you need?
Request a Driver/SoftwareHardware Ecosystem
| Parts | Product Life Cycle | Description |
|---|---|---|
| Analog to Digital Converters (ADCs) 6 | ||
| MAX11129 | Obsolete | 3Msps, Low-Power, Serial 12-/10-Bit, 8-/16-Channel ADCs |
| MAX11132 | PRODUCTION | 3Msps, Low-Power, Serial 12-/10-Bit, 8-/16-Channel ADCs |
| MAX11130 | Obsolete | 3Msps, Low-Power, Serial 12-/10-Bit, 8-/16-Channel ADCs |
| MAX11131 | PRODUCTION | 3Msps, Low-Power, Serial 12-/10-Bit, 8-/16-Channel ADCs |
| MAX11124 | Obsolete | 1Msps, Low-Power, Serial 12-/10-/8-Bit, 4-/8-/16-Channel ADCs |
| MAX11321 | Obsolete | 1Msps, 10-/12-Bit, 4-/8-/16-Channel ADCs with Post-Mux External Signal Conditioning Access |
Tools & Simulations
IBIS Model 1
Latest Discussions
No discussions on MAX11331 yet. Have something to say?
Start a Discussion on EngineerZone®