MAX1035

PRODUCTION

8-/4-Channel, ±VREF Multirange Inputs, Serial 14-Bit ADCs

Viewing:

Overview

  • Software-Programmable Input Range for Each Channel
  • Single-Ended Input Ranges
    • 0V to +VREF/2, -VREF/2 to 0V, 0V to +VREF, -VREF to 0V, ±VREF/4, ±VREF/2, and ±VREF
  • Differential Input Ranges
    • ±VREF/2, ±VREF, and ±2 x VREF
  • Eight Single-Ended or Four Differential Analog Inputs (MAX1034)
  • Four Single-Ended or Two Differential Analog Inputs (MAX1035)
  • ±6V Overvoltage Tolerant Inputs
  • Internal or External Reference
  • 115ksps Maximum Sample Rate
  • Single +5V Power Supply
  • 20-/24-Pin TSSOP Package

The MAX1034/MAX1035 multirange, low-power, 14-bit, successive-approximation, analog-to-digital converters (ADCs) operate from a single +5V supply and achieve throughput rates up to 115ksps. A separate digital supply allows digital interfacing with 2.7V to 5.25V systems using the SPI-/QSPI™-/MICROWIRE®-compatible serial interface. Partial power-down mode reduces the supply current to 1.3mA (typ). Full power-down mode reduces the power-supply current to 1µA (typ).
The MAX1034 provides eight (single-ended) or four (true differential) analog input channels. The MAX1035 provides four (single-ended) or two (true differential) analog input channels. Each analog input channel is independently software programmable for seven single-ended input ranges (0V to +VREF/2, -VREF/2 to 0V, 0V to +VREF, -VREF to 0V, ±VREF/4, ±VREF/2, and ±VREF), and three differential input ranges (±VREF/2, ±VREF, ±2 x VREF).
An on-chip +4.096V reference offers a small convenient ADC solution. The MAX1034/MAX1035 also accept an external reference voltage between 3.800V and 4.136V.
The MAX1034 is available in a 24-pin TSSOP package and the MAX1035 is available in a 20-pin TSSOP package. Each device is specified for operation from -40°C to +85°C.

Applications

  • Avionics
  • Data Acquisition Systems
  • Industrial Control Systems
  • Robotics

MAX1035
8-/4-Channel, ±VREF Multirange Inputs, Serial 14-Bit ADCs
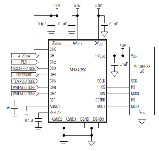
MAX1034, MAX1035: Typical Application Circuit
Add to myAnalog

Add product to the Products section of myAnalog (to receive notifications), to an existing project or to a new project.

Create New Project
Ask a Question

Documentation

Learn More
Add to myAnalog

Add media to the Resources section of myAnalog, to an existing project or to a new project.

Create New Project

Software Resources

Can't find the software or driver you need?

Request a Driver/Software

Hardware Ecosystem

Parts Product Life Cycle Description
Analog to Digital Converters (ADCs) 4
MAX1067 PRODUCTION Multichannel, 14-Bit, 200ksps Analog-to-Digital Converters
MAX1147 PRODUCTION Multichannel, True-Differential, Serial, 14-Bit ADCs
MAX1033 PRODUCTION 8- and 4-Channel, ±3 x VREF Multirange Inputs, Serial 14-Bit ADCs
MAX11101 PRODUCTION 14-Bit, +5V, 200ksps ADC with 10µA Shutdown
Modal heading
Add to myAnalog

Add product to the Products section of myAnalog (to receive notifications), to an existing project or to a new project.

Create New Project

Latest Discussions

No discussions on MAX1035 yet. Have something to say?

Start a Discussion on EngineerZone®

Recently Viewed