MAX1005
MAX1005
PRODUCTIONIF Undersampler
- Part Models
- 2
- 1ku List Price
- Starting From $4.28
Viewing:
Overview
- Differential-Input, 5-Bit ADC
- Differential-Output, 7-Bit DAC
- 15Msps Min Conversion Rate
- 25MHz -1dB Full-Power Bandwidth
- 44dB SFDR for ADC
- 39dB at 10.7MHz SFDR (Imaged) for DAC
- Internal Voltage Reference
- Parallel Logic Interface
- Single-Supply Operation (+2.7V to +5.5V)
- 0.1µA Low-Power Shutdown Mode
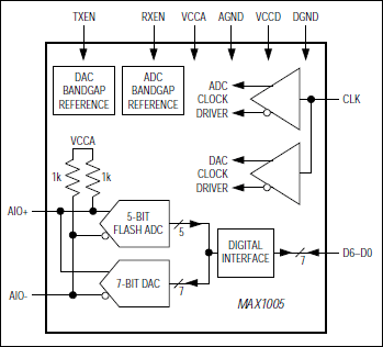
The MAX1005 is a combined digitizer and reconstruction integrated circuit designed to work in systems that demodulate and modulate communications signals. It integrates IF undersampling and signal synthesis functions into a single, low-power circuit. Its analog-to-digital converter (ADC) is used to directly sample or undersample a downconverted RF signal, while its digital-to-analog converter (DAC) recreates the IF sub-carrier and transmission data. The MAX1005's ADC is ideal for undersampling applications, due to the analog input amplifier's wide (15MHz) bandwidth. The DAC has very low glitch energy, which minimizes the transmission of unwanted spurious signals. An on-chip reference provides for low-noise ADC and DAC conversions.
The MAX1005 provides a high level of signal integrity from a low power budget. It operates from a single power supply, or from separate analog and digital supplies with independent voltages ranging from +2.7V to +5.5V. The MAX1005 can operate with an unregulated analog supply of 5.5V and a regulated digital supply down to 2.7V. This flexible power-supply operation saves additional power in complex digital systems.
The MAX1005 has three operating modes: transmit (DAC active), receive (ADC active), and shutdown (ADC and DAC inactive). In shutdown mode, the total supply current drops below 1µA. The device requires only 2.4µs to wake up from shutdown mode. The MAX1005 is ideal for hand-held, as well as base-station applications. It is available in a tiny 16-pin QSOP package specified for operation over both the commercial and extended temperature ranges.
Applications
- PCS/N
- PHS/P
- PWT1900
- Wireless Loops
Documentation
Data Sheet 1
ADI has always placed the highest emphasis on delivering products that meet the maximum levels of quality and reliability. We achieve this by incorporating quality and reliability checks in every scope of product and process design, and in the manufacturing process as well. "Zero defects" for shipped products is always our goal. View our quality and reliability program and certifications for more information.
| Part Model | Pin/Package Drawing | Documentation | CAD Symbols, Footprints, and 3D Models |
|---|---|---|---|
| MAX1005CEE+ | 16-QSOP-150_MIL | ||
| MAX1005CEE+T | 16-QSOP-150_MIL |
| Part Models | Product Lifecycle | PCN |
|---|---|---|
|
Jan 24, 2019 - 1746N ASSEMBLY |
||
| MAX1005CEE+ | PRODUCTION | |
| MAX1005CEE+T | PRODUCTION | |
This is the most up-to-date revision of the Data Sheet.
Latest Discussions
No discussions on MAX1005 yet. Have something to say?
Start a Discussion on EngineerZone®