LTC1697

PRODUCTION

High Efficiency Low Power 1W CCFL Switching Regulator

Viewing:

Overview

  • Operates from Single Li-Ion Battery
  • 2.8V to 5.5V Input Voltage Range
  • Very Low Shutdown Current: <2µA
  • Synchronous Buck Architecture for High Efficiency
  • PWM Dimming Frequency Adjustable with a Single Capacitor
  • Accurate Lamp Current Maximizes Lamp Lifetime
  • Fixed Frequency Operation at 300kHz
  • Internal or External PWM Dimming
  • Small 10-Pin MSOP Package

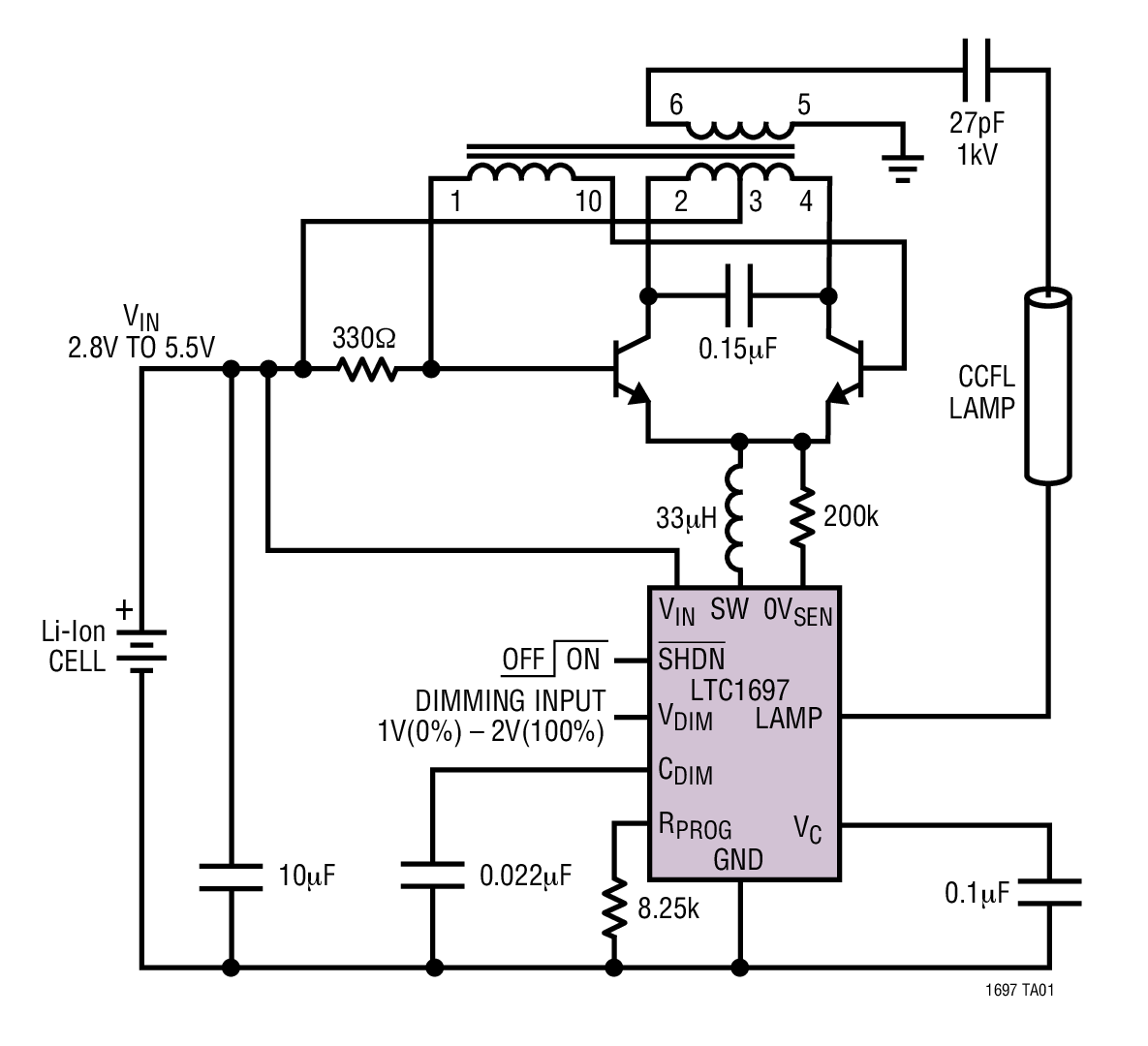
The LTC1697 is designed to control a single 1W cold cathode fluorescent lamp (CCFL). An internal PWM dimming system maximizes efficiency and dimming range. Accurate lamp currents can be set with a single external resistor.

The LTC1697 includes a synchronous current mode PWM controller with internal 1A MOSFET switches. It contains a 300kHz oscillator, 0.8V reference, and internal current sense. It operates from a 2.8V to 5.5V input voltage. The LTC1697 also has a thermal limit and a shutdown that reduces supply current to <2µA.

The LTC1697 is available in the MSOP-10 package.

Applications

  • PDAs
  • Handheld Computers
  • Portable Instruments
  • Handheld GPS with Map Display
  • Handheld TV/Video Monitor

LTC1697
High Efficiency Low Power 1W CCFL Switching Regulator
ICCFL vs RPROG Product Package 1
Add to myAnalog

Add product to the Products section of myAnalog (to receive notifications), to an existing project or to a new project.

Create New Project
Ask a Question

Documentation

Data Sheet

This is the most up-to-date revision of the Data Sheet.

Learn More
Add to myAnalog

Add media to the Resources section of myAnalog, to an existing project or to a new project.

Create New Project

Software Resources

Can't find the software or driver you need?

Request a Driver/Software

Tools & Simulations

LTspice


Models for the following parts are available in LTspice:

  • LTC1697
LTspice

LTspice® is a powerful, fast and free simulation software, schematic capture and waveform viewer with enhancements and models for improving the simulation of analog circuits.


Evaluation Kits

eval board
DC510A

LTC1697EMS | 1 Watt CCFL Controller, VIN = 2.7V - 5.5V, VDIM = 1V(0%) - 2V(100%)

Product Details

DC510A: Demo Board for the LTC1697 High Efficiency Low Power 1W CCFL Switching Regulator.

DC510A
LTC1697EMS | 1 Watt CCFL Controller, VIN = 2.7V - 5.5V, VDIM = 1V(0%) - 2V(100%)
DC510A - Schematic

Latest Discussions

No discussions on LTC1697 yet. Have something to say?

Start a Discussion on EngineerZone®

Recently Viewed