LT1508

PRE-RELEASE

Power Factor and PWM Controller (Voltage Mode)

Viewing:

Overview

OBSOLETE: For Information Purposes Only. Contact Analog Devices for Potential Replacement.

  • PFC and PWM Single Chip Solution
  • Synchronized Operation up to 300kHz
  • 99% Power Factor over 20:1 Load Current Range
  • Voltage Mode PWM
  • Instantaneous Overvoltage Protection
  • Dedicated Overvoltage Protection (OVP Pin)
  • Minimal Line Current Dead Zone
  • Typical 250µA Start-Up Supply Current
  • Line Switching Noise Filter
  • Low Quiescent Current: 13mA
  • Fast 1.5A Peak Current Gate Drivers
  • Separate Soft-Start Control

OBSOLETE: For Information Purposes Only. Contact Analog Devices for Potential Replacement.

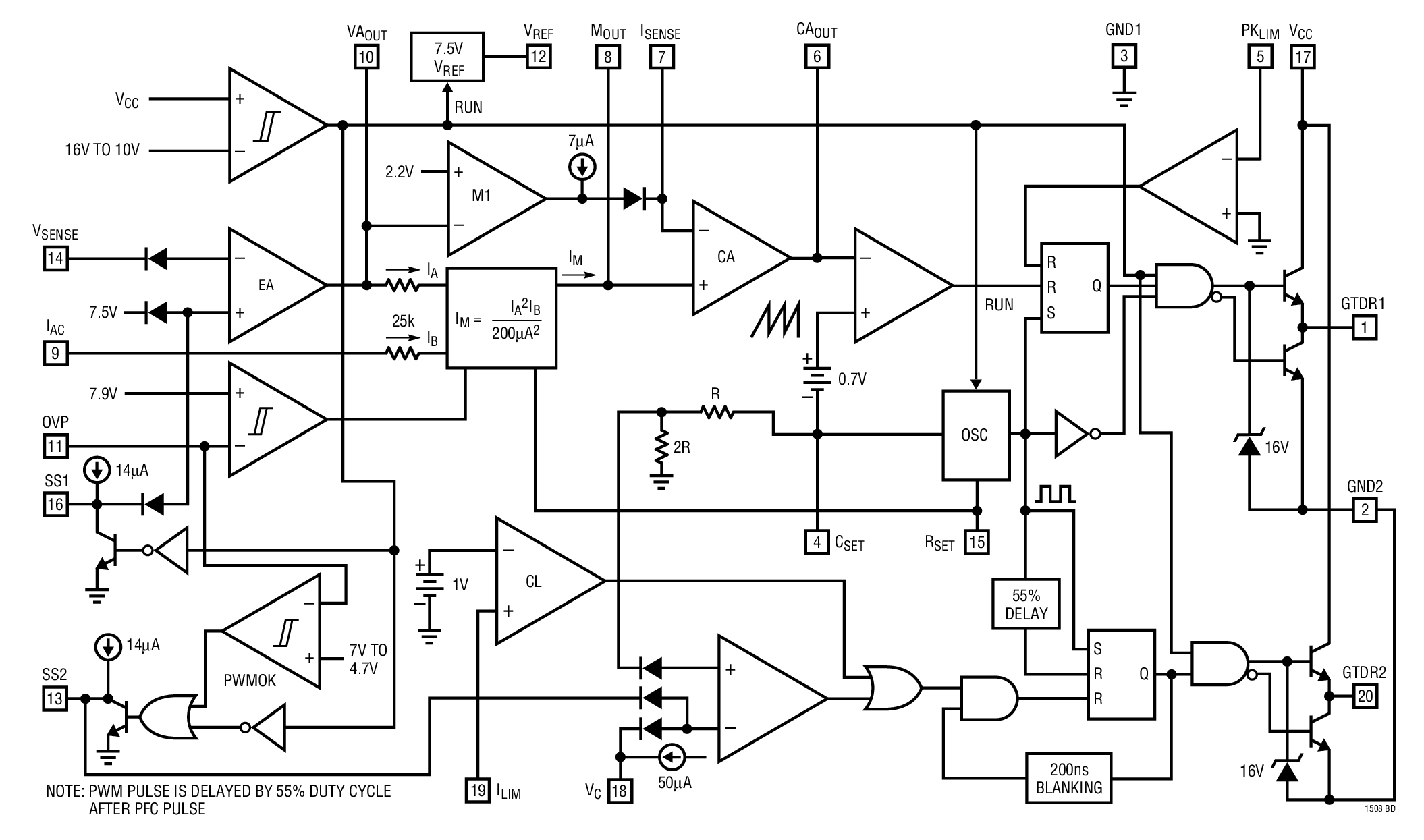
The LT1508 is a complete solution for universal off-line switching power supplies utilizing active power factor correction. The PFC section is identical to the LT1248 PFC controller except the EN/SYNC pin is removed because PFC and PWM are synchronized internally.

The voltage mode PWM section (LT1509 is the current mode counterpart) contains all the primary side functions to convert the PFC preregulated high voltage output to an isolated low voltage output. The PWM duty cycle is internally limited to 47% (maximum 50%) to prevent transformer saturation. PWM soft start begins when the PFC output reaches the preset voltage. In the event of brief line loss, PWM will be shut off when the PFC output voltage drops below 73% of the preset value.

Applications

  • Universal Power Factor Corrected Power Supplies and Preregulators

LT1508
Power Factor and PWM Controller (Voltage Mode)
Product Package 1
Add to myAnalog

Add product to the Products section of myAnalog (to receive notifications), to an existing project or to a new project.

Create New Project
Ask a Question

Documentation

Data Sheet

This is the most up-to-date revision of the Data Sheet.

Learn More
Add to myAnalog

Add media to the Resources section of myAnalog, to an existing project or to a new project.

Create New Project

Software Resources

Can't find the software or driver you need?

Request a Driver/Software

Hardware Ecosystem

Parts Product Life Cycle Description
LT1509 PRODUCTION Power Factor and PWM Controller
Modal heading
Add to myAnalog

Add product to the Products section of myAnalog (to receive notifications), to an existing project or to a new project.

Create New Project

Tools & Simulations

LTspice


Models for the following parts are available in LTspice:

  • LT1508
LTspice

LTspice® is a powerful, fast and free simulation software, schematic capture and waveform viewer with enhancements and models for improving the simulation of analog circuits.

Latest Discussions

No discussions on LT1508 yet. Have something to say?

Start a Discussion on EngineerZone®

Recently Viewed