Save time and deliver your solutions faster with ADI’s new suite of precision technology signal chains. Align your applications ranging from Smart Industry to Instrumentation, Electrification to Digital Health, to exactly the right precision technology combinations.
Tailor your signal chain with confidenceLT1431
PRODUCTIONProgrammable Reference
- Part Models
- 12
- 1ku List Price
- Starting From $1.37
Overview
- Guaranteed 0.4% Initial Voltage Tolerance
- 0.1Ω Typical Dynamic Output Impedance
- Fast Turn-On
- Sink Current Capability, 1mA to 100mA
- Low Reference Pin Current
- Available in J8, N8, S8 or 3-Lead TO-92 Z Packages
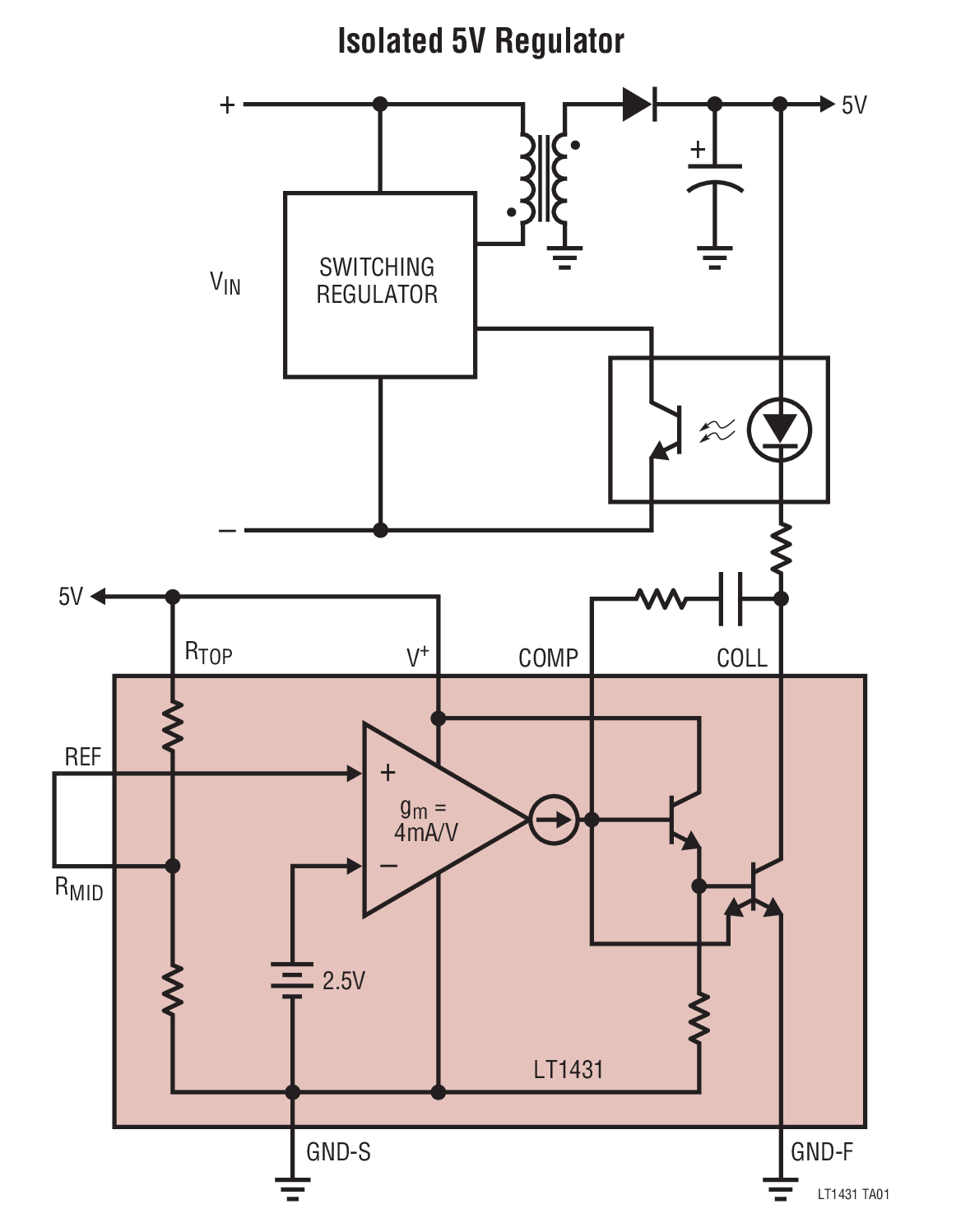
The LT1431 is an adjustable shunt voltage regulator with 100mA sink capability, 0.4% initial reference voltage tolerance and 0.3% typical temperature stability. On-chip divider resistors allow the LT1431 to be configured as a 5V shunt regulator, with 1% initial voltage tolerance and requiring no additional external components. By adding two external resistors, the output voltage may be set to any value between 2.5V and 36V. The nominal internal current limit of 100mA may be decreased by including one external resistor.
A simplified 3-pin version, the LT1431CZ/LT1431IZ, is available for applications as an adjustable reference and is pin compatible with the TL431.
Applications
- Linear Regulators
- Adjustable Power Supplies
- Switching Power Supplies
Documentation
Data Sheet 1
User Guide 1
Application Note 6
Design Note 4
Technical Articles 7
Rarely Asked Question Page 1
ADI has always placed the highest emphasis on delivering products that meet the maximum levels of quality and reliability. We achieve this by incorporating quality and reliability checks in every scope of product and process design, and in the manufacturing process as well. "Zero defects" for shipped products is always our goal. View our quality and reliability program and certifications for more information.
| Part Model | Pin/Package Drawing | Documentation | CAD Symbols, Footprints, and 3D Models |
|---|---|---|---|
| LT1431CN8#PBF | 8-Lead PDIP (Narrow 0.3 Inch) | ||
| LT1431CS8#PBF | 8-Lead SOIC (Narrow 0.15 Inch) | ||
| LT1431CS8#TRPBF | 8-Lead SOIC (Narrow 0.15 Inch) | ||
| LT1431CZ#PBF | 3-Lead TO-92 | ||
| LT1431CZ#TRPBF | 3-Lead TO-92 | ||
| LT1431IN8#PBF | 8-Lead PDIP (Narrow 0.3 Inch) | ||
| LT1431IS8#PBF | 8-Lead SOIC (Narrow 0.15 Inch) | ||
| LT1431IS8#TRPBF | 8-Lead SOIC (Narrow 0.15 Inch) | ||
| LT1431IZ#PBF | 3-Lead TO-92 | ||
| LT1431IZ#TRPBF | 3-Lead TO-92 | ||
| LT1431MPS8#PBF | 8-Lead SOIC (Narrow 0.15 Inch) | ||
| LT1431MPS8#TRPBF | 8-Lead SOIC (Narrow 0.15 Inch) |
| Part Models | Product Lifecycle | PCN |
|---|---|---|
|
Oct 8, 2024 - 24_0234 Migrating Bottom Trace Code Marking to Top Side Laser Marking for PDIP Package |
||
| LT1431CN8#PBF | PRODUCTION | |
| LT1431IN8#PBF | PRODUCTION | |
|
Oct 11, 2022 - 22_0241 Epoxy Change from Henkel 8290 to 8290A for PDIP Package |
||
| LT1431CN8#PBF | PRODUCTION | |
| LT1431IN8#PBF | PRODUCTION | |
|
Aug 6, 2022 - 22_0172 Laser Top Mark Conversion for PDIP Packages Assembled in ADPG [PNG] |
||
| LT1431CN8#PBF | PRODUCTION | |
| LT1431IN8#PBF | PRODUCTION | |
|
Oct 8, 2024 - 24_0236 Migrating Bottom Trace Code Marking to Top Side Laser Marking for SOIC_N Package |
||
| LT1431CS8#PBF | PRODUCTION | |
| LT1431CS8#TRPBF | PRODUCTION | |
| LT1431IS8#PBF | PRODUCTION | |
| LT1431IS8#TRPBF | PRODUCTION | |
| LT1431MPS8#PBF | PRODUCTION | |
| LT1431MPS8#TRPBF | PRODUCTION | |
|
Oct 12, 2022 - 22_0254 Epoxy Change from Henkel 8290 to 8290A for 8-Lead SOIC Package (PCN part 1 of 2) |
||
| LT1431CS8#PBF | PRODUCTION | |
| LT1431CS8#TRPBF | PRODUCTION | |
| LT1431IS8#PBF | PRODUCTION | |
| LT1431IS8#TRPBF | PRODUCTION | |
| LT1431MPS8#PBF | PRODUCTION | |
| LT1431MPS8#TRPBF | PRODUCTION | |
|
Jun 11, 2021 - 21_0060 Laser Top Mark for 8SOICN Assembled in ADPG, UTL and CRM |
||
| LT1431CS8#PBF | PRODUCTION | |
| LT1431CS8#TRPBF | PRODUCTION | |
| LT1431IS8#PBF | PRODUCTION | |
| LT1431IS8#TRPBF | PRODUCTION | |
| LT1431MPS8#PBF | PRODUCTION | |
| LT1431MPS8#TRPBF | PRODUCTION | |
|
Feb 20, 2022 - 22_0014 Final Packaging Changes for TO-92, TO-5 and TO-46 |
||
| LT1431CZ#PBF | PRODUCTION | |
| LT1431IZ#PBF | PRODUCTION | |
|
Mar 6, 2022 - 22_0014 Final Packaging Changes for TO-92, TO-5 and TO-46 |
||
| LT1431CZ#TRPBF | PRODUCTION | |
| LT1431IZ#TRPBF | PRODUCTION | |
This is the most up-to-date revision of the Data Sheet.
Tools & Simulations
LTspice 9
- LT1431 Demo Circuit - 5V Power Supply Monitor with ±500mV Window and 50mV Hysteresis
- LTC3723-1/LT1431 Demo Circuit - 130W High Efficiency Isolated Non-Synchronous Push-Pull Converter (34-38V to 50V @ 2.6A)
- LT3753/LT1431 Demo Circuit - 80W Active Clamp Non-Synchronous Forword Converter for PoE
- LT8310/LT1431 Demo Circuit - 92W Isolated Nonsynchronous Forward Converter with Opto Feedback (43-53V to 54V @ 1.7A)
- LT8310/LT1431 Demo Circuit - 72 Watt Isolated Nonsynchronous Forward Converter with Opto Feedback (36-72V to 12V @ 6A)
- LT8310/LT1431 Demo Circuit - 81 Watt Isolated Nonsynchronous Forward Converter with Opto Feedback (10.8-26.4V to 54V @ 1.5A)
- LT3753 - Switching Regulators, LT1431 - Voltage References
- LTC3705 - Switching Regulators, LT1431 - Voltage References
- LTC3725 - Switching Regulators, LT1431 - Voltage References
Models for the following parts are available in LTspice:
- LT1431
LTspice® is a powerful, fast and free simulation software, schematic capture and waveform viewer with enhancements and models for improving the simulation of analog circuits.