LT1246

PRODUCTION

1MHz Off-Line Current Mode PWM and DC/DC Converter

Viewing:

Overview

  • Current Mode Operation to 1MHz
  • 30ns Current Sense Delay
  • <250µA Low Start-Up Current
  • Current Sense Leading Edge Blanking
  • Pin Compatible with UC1842
  • Undervoltage Lockout with Hysteresis
  • No Cross-Conduction Current
  • Trimmed Bandgap Reference
  • 1A Totem Pole Output

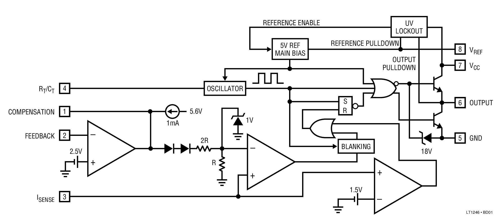
The LT1246/LT1247 are 8-pin, fixed frequency, current mode, pulse width modulators. These devices are designed to be improved plug compatible versions of the industry standard UC1842 PWM circuit. The LT1246/LT1247 are optimized for off-line and DC/DC converter applications. They contain a temperature compensated reference, high gain error amplifier, current sensing comparator, and a high current totem pole output stage ideally suited to driving power MOSFETs. Start-up current has been reduced to less than 250µA. Cross-conduction current spikes in the totem pole output stage have been eliminated, making 1MHz operation practical. Several new features have been incorporated. Leading edge blanking has been added to the current sense comparator. This minimizes or eliminates the filter that is normally required. Eliminating this filter allows the current sense loop to operate with minimum delays. Trims have been added to the oscillator circuit for both frequency and sink current, and both of these parameters are tightly specified. The output stage is clamped to a maximum VOUT of 18V in the on state. The output and the reference output are actively pulled low during under-voltage lockout.

Applications

  • Off-Line Converters
  • DC/DC Converters

LT1246
1MHz Off-Line Current Mode PWM and DC/DC Converter
Product Package 1
Add to myAnalog

Add product to the Products section of myAnalog (to receive notifications), to an existing project or to a new project.

Create New Project
Ask a Question

Documentation

Data Sheet

This is the most up-to-date revision of the Data Sheet.

Learn More
Add to myAnalog

Add media to the Resources section of myAnalog, to an existing project or to a new project.

Create New Project

Software Resources

Can't find the software or driver you need?

Request a Driver/Software

Tools & Simulations

LTspice


Models for the following parts are available in LTspice:

  • LT1246
LTspice

LTspice® is a powerful, fast and free simulation software, schematic capture and waveform viewer with enhancements and models for improving the simulation of analog circuits.

Latest Discussions

Recently Viewed