DS3991

Obsolete

Low-Cost CCFL Controller

Full-Featured Single-Channel CCFL Controller

Viewing:

Overview

  • CCFL Controller for Backlighting LCD Panels
  • Minimal External Components Required
  • Lamp Fault Monitoring for Lamp-Open, Lamp-Overcurrent, Failure-to-Strike, and Overvoltage Conditions
  • Accurate (±5%) On-Board Oscillator for Lamp Frequency (40kHz to 80kHz)
  • Accurate (±5%) On-Board Oscillator for DPWM Burst-Dimming Frequency (80Hz to 300Hz)
  • Device Supply Undervoltage Lockout
  • Inverter Supply Undervoltage and Overvoltage Lockouts
  • Soft-Start on Burst-Dimming Minimizes Audible Transformer Noise
  • Strike Frequency Boost
  • 100% to < 10% Dimming Range
  • Low Cost
  • Single-Supply Operation Range: 4.5V to 5.5V
  • Temperature Range: -40°C to +85°C
  • 16-Pin SO Package (150 mils)

The DS3991 is a controller for cold-cathode fluorescent lamps (CCFLs) that are used to backlight liquid-crystal displays (LCDs). The DS3991 is available for both push-pull and half-bridge drive topologies.

The DS3991 converts a DC voltage (5V to 24V) to the high-voltage (300VRMS to 1400VRMS) AC waveform that is required to power the CCFLs. The push-pull and halfbridge drive schemes use a minimal number of external components, which reduces component and assembly cost and makes the printed circuit board (PCB) design easy to implement. Both drive schemes provide an efficient DC to AC conversion and produce near-sinusoidal waveforms.

Applications

  • LCD Monitors
  • LCD TVs

DS3991
Low-Cost CCFL Controller
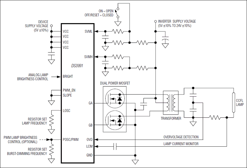
DS3991: Typical Operating Circuit: Typical Push-Pull Application
Add to myAnalog

Add product to the Products section of myAnalog (to receive notifications), to an existing project or to a new project.

Create New Project
Ask a Question

Documentation

Learn More
Add to myAnalog

Add media to the Resources section of myAnalog, to an existing project or to a new project.

Create New Project

Software Resources

Can't find the software or driver you need?

Request a Driver/Software

Latest Discussions

No discussions on DS3991 yet. Have something to say?

Start a Discussion on EngineerZone®

Recently Viewed