DS1672
PRODUCTIONI²C 32-Bit Binary Counter RTC
Low-Voltage, Serial Timekeeping Chip Combines an Ultra-Low-Voltage Clock with Sophisticated Power-Monitoring Circuitry, Power-Fail Switches, and a Switch to Optional Trickle-Charging, Replacing Several Discrete Components with One Chip
- Part Models
- 8
- 1ku List Price
- Starting From $2.02
Overview
- 32-Bit Counter
- I²C Serial Interface
- Automatic Power-Fail Detect and Switch Circuitry
- Power-Fail Reset Output
- Low-Voltage Oscillator Operation (1.3V min)
- Trickle-Charge Capability
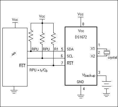
The DS1672 low-voltage serial timekeeping chip incorporates a 32-bit counter and power-monitoring functions. The 32-bit counter is designed to count seconds and can be used to derive time-of-day, week, month, and year by using a software algorithm. A precision, temperature-compensated reference and comparator circuit monitors the status of VCC. When an out-of-tolerance condition occurs, an internal power-fail signal is generated that forces the reset to the active state. When VCC returns to an in-tolerance condition, the reset signal is kept in the active state for 250ms to allow the power supply and processor to stabilize.
Documentation
Data Sheet 1
Reliability Data 1
Application Note 1
Design Note 8
Technical Articles 3
ADI has always placed the highest emphasis on delivering products that meet the maximum levels of quality and reliability. We achieve this by incorporating quality and reliability checks in every scope of product and process design, and in the manufacturing process as well. "Zero defects" for shipped products is always our goal. View our quality and reliability program and certifications for more information.
| Part Model | Pin/Package Drawing | Documentation | CAD Symbols, Footprints, and 3D Models |
|---|---|---|---|
| DS1672S-2+ | Small-Outline IC, Narrow (0.15in) | ||
| DS1672S-3+ | Small-Outline IC, Narrow (0.15in) | ||
| DS1672S-3+T&R | Small-Outline IC, Narrow (0.15in) | ||
| DS1672S-33+ | Small-Outline IC, Narrow (0.15in) | ||
| DS1672S-33+T&R | Small-Outline IC, Narrow (0.15in) | ||
| DS1672U-3+ | Micro-MAX, Thin Shrink Small-Outline | ||
| DS1672U-33+ | Micro-MAX, Thin Shrink Small-Outline | ||
| DS1672U-33+T&R | Micro-MAX, Thin Shrink Small-Outline |
| Part Models | Product Lifecycle | PCN |
|---|---|---|
|
Oct 30, 2020 - 1702R2 ASSEMBLY |
||
| DS1672S-2+ | PRODUCTION | |
| DS1672S-3+ | PRODUCTION | |
| DS1672S-3+T&R | PRODUCTION | |
| DS1672S-33+ | PRODUCTION | |
| DS1672S-33+T&R | PRODUCTION | |
|
Sep 19, 2018 - 1753N ASSEMBLY |
||
| DS1672U-3+ | PRODUCTION | |
This is the most up-to-date revision of the Data Sheet.