DS1314

PRODUCTION

3V Nonvolatile Controller with Lithium Battery Monitor

Viewing:

Overview

  • Converts CMOS SRAM into nonvolatile memory
  • Unconditionally write-protects SRAM when VCC is out of tolerance
  • Automatically switches to battery backup supply when VCC power failure occurs
  • Monitors voltage of a lithium cell and provides advanced warning of impending battery failure
  • Signals low-battery condition on active low Battery Warning output signal
  • Automatic VCC power-fail detection for 3.0V or 3.3V power supplies
  • Space-saving 8-pin DIP and SOIC packages
  • Optional 16-pin SOIC and 20-pin TSSOP versions reset processor when power failure occurs and hold processor in reset during system power-up
  • Industrial temperature range of -40°C to +85°C

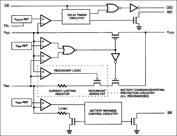
The DS1314 Nonvolatile Controller with Battery Monitor is a CMOS circuit which solves the application problem of converting CMOS RAM into nonvolatile memory. Incoming power is monitored for an out-of-tolerance condition. When such a condition is detected, chip enable is inhibited to accomplish write protection and the battery is switched on to supply the RAM with uninterrupted power. Special circuitry uses a low-leakage CMOS process which affords precise voltage detection at extremely low battery consumption.

In addition to battery-backup support, the DS1314 performs the important function of monitoring the remaining capacity of the lithium battery and providing a warning before the battery reaches end-of-life. Because the open-circuit voltage of a lithium backup battery remains relatively constant over the majority of its life, accurate battery monitoring requires loaded-battery voltage measurement. The DS1314 performs such measurement by periodically comparing the voltage of the battery as it supports an internal resistive load with a carefully selected reference voltage. If the battery voltage falls below the reference voltage under such conditions, the battery will soon reach end-of-life. As a result, the Battery Warning pin is activated to signal the need for battery replacement.

DS1314
3V Nonvolatile Controller with Lithium Battery Monitor
DS1314: Functional Block Diagram
Add to myAnalog

Add product to the Products section of myAnalog (to receive notifications), to an existing project or to a new project.

Create New Project
Ask a Question

Documentation

Learn More
Add to myAnalog

Add media to the Resources section of myAnalog, to an existing project or to a new project.

Create New Project

Software Resources

Can't find the software or driver you need?

Request a Driver/Software

Latest Discussions

No discussions on DS1314 yet. Have something to say?

Start a Discussion on EngineerZone®

Recently Viewed