ADP5074

PRODUCTION

2.4 A, DC-to-DC Inverting Regulator

Viewing:

Overview

  • Wide input voltage range: 2.85 V to 15 V
  • Adjustable negative output to VIN − 39 V
  • Integrated 2.4 A main switch
  • Resistor programmable soft start timer
  • 1.2 MHz/2.4 MHz switching frequency with optional external frequency synchronization from 1.0 MHz to 2.6 MHz
  • See datasheet for additional features

The ADP5074 is a high performance dc-to-dc inverting regulator used to generate negative supply rails.

The input voltage range of 2.85 V to 15 V supports a wide variety of applications. The integrated main switch enables the generation of an adjustable negative output voltage down to 39 V below the input voltage.

The ADP5074 operates at a pin selected 1.2 MHz/2.4 MHz switching frequency. The ADP5074 can synchronize with an external oscillator from 1.0 MHz to 2.6 MHz to ease noise filtering in sensitive applications. The regulator implements programmable slew rate control circuitry for the MOSFET driver stage to reduce electromagnetic interference (EMI).

The ADP5074 includes a fixed internal or resistor programmable soft start timer to prevent inrush current at power-up. During shutdown, the regulator completely disconnects the load from the input supply to provide a true shutdown. A power good pin is available to indicate the output is stable.

Other key safety features in the ADP5074 include overcurrent protection (OCP), overvoltage protection (OVP), thermal shutdown (TSD), and input undervoltage lockout (UVLO).

The ADP5074 is available in a 16-lead LFCSP and is rated for a −40°C to +125°C operating junction temperature range.

APPLICATIONS

  • Bipolar amplifiers, ADCs, digital-to-analog converters (DACs), and multiplexers
  • High speed converters
  • Radio frequency (RF) power amplifier (PA) bias
  • Optical modules

ADP5074
2.4 A, DC-to-DC Inverting Regulator
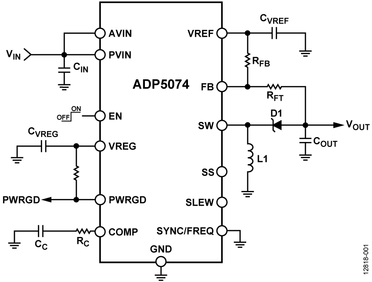
ADP5074 Typical Application Circuit ADP5074 Pin Configuration
Add to myAnalog

Add product to the Products section of myAnalog (to receive notifications), to an existing project or to a new project.

Create New Project
Ask a Question

Documentation

Learn More
Add to myAnalog

Add media to the Resources section of myAnalog, to an existing project or to a new project.

Create New Project

Software Resources

Can't find the software or driver you need?

Request a Driver/Software

Tools & Simulations

LTspice


Models for the following parts are available in LTspice:

  • ADP5074

ADP5073/ADP5074/ADP5075 Design Tool

Microsoft Excel download tool from ADIsimPower to generate a power supply design complete with a schematic, bill of materials, and performance specifications.

Open Tool

SIMPLIS Models 1

LTspice

LTspice® is a powerful, fast and free simulation software, schematic capture and waveform viewer with enhancements and models for improving the simulation of analog circuits.


Evaluation Kits

eval board
EVAL-ADP5074

ADP5074 Evaluation Board

Product Details

The ADP5074CP-EVALZ evaluation board is used to demonstrate the functionality of the ADP5074 dc-to-dc converter.


Simple device measurements, such as line regulation, load regulation and efficiency, can be evaluated with the board. Device features, including selectable operating frequency, soft start and slew rate control, may be demonstrated. The board has been designed to show the smallest footprint layout that can be accomplished with this part.


For more details about the dc-to-dc converter, refer to the ADP5074 datasheet.

EVAL-ADP5074
ADP5074 Evaluation Board
eval-image-unavailable

Latest Discussions

Recently Viewed