ADP2118

PRODUCTION

3 A, 1.2 MHz/600 kHz High Efficiency Synchronous Step-Down DC-to-DC Regulator

Viewing:

Overview

  • 3 A continuous output current
  • 75 mΩ and 40 mΩ integrated FET
  • ±1.5% output accuracy
  • Input voltage range from 2.3 V to 5.5 V
  • Output voltage from 0.6 V to VIN
  • 600 kHz or 1.2 MHz fixed switching frequency
  • Synchronizable between 600 kHz and 1.4 MHz
  • Selectable synchronize phase shift: 0° or 180°
  • Selectable PWM or PFM mode operation
  • Current mode architecture
  • Precision enable input
  • Power good output
  • Voltage tracking input
  • Integrated soft start
  • Internal compensation
  • Starts up into a precharged output
  • UVLO, OVP, OCP, and thermal shutdown
  • Available in 16-lead, 4 mm × 4 mm LFCSP package

The ADP2118 is a low quiescent current, synchronous, step-down dc-to-dc regulator in a compact 4mm × 4mm LFCSP package. It uses a current mode, constant frequency pulse-width modulation (PWM) control scheme for excellent stability and transient response. Under light loads, the ADP2118 can be configured to operate in pulse frequency modulation (PFM) mode that reduces switching frequency to save power.

The ADP2118 runs from input voltages of 2.3 V to 5.5 V. The output voltage of the ADP2118ACPZ-R7 is adjustable from 0.6 V to input voltage (VIN), and the ADP2118ACPZ-x.x-R7 are available in preset output voltage options of 1.2 V and 3.3 V. The ADP2118 requires minimal external parts and provides a high efficiency solution with its integrated power switch, synchronous rectifier, and internal compensation. The IC draws less than 3 μA from the input source when it is disabled. Other key features include undervoltage lockout (UVLO), integrated soft start to limit inrush current at startup, overvoltage protection (OVP), overcurrent protection (OCP), and thermal shutdown (TSD).

APPLICATIONS

  • Point of load conversion
  • Communications and networking equipments
  • Industrial and instrumentation
  • Consumer electronics
  • Medical appliances

ADP2118
3 A, 1.2 MHz/600 kHz High Efficiency Synchronous Step-Down DC-to-DC Regulator
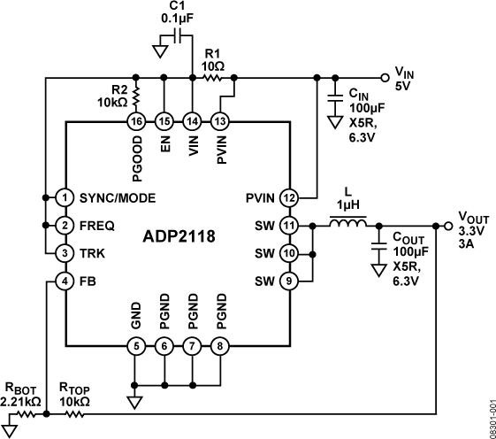
ADP2118 Typical Application Diagram ADP2118 Pin Configuration
Add to myAnalog

Add product to the Products section of myAnalog (to receive notifications), to an existing project or to a new project.

Create New Project
Ask a Question

Documentation

Learn More
Add to myAnalog

Add media to the Resources section of myAnalog, to an existing project or to a new project.

Create New Project

Software Resources

Can't find the software or driver you need?

Request a Driver/Software

Tools & Simulations

LTspice


Models for the following parts are available in LTspice:

  • ADP2118-1.0
  • ADP2118-1.2
  • ADP2118-1.5
  • ADP2118-1.8
  • ADP2118-2.5
  • ADP2118-3.3
  • ADP2118-ADJ

ADP21xx Buck Regulator Design Tool

Microsoft Excel download tool from ADIsimPower to generate a power supply design complete with a schematic, bill of materials, and performance specifications.

Open Tool

SIMPLIS Models 1

LTspice

LTspice® is a powerful, fast and free simulation software, schematic capture and waveform viewer with enhancements and models for improving the simulation of analog circuits.


Evaluation Kits

EVAL-ADP2118

ADP2118 Evaluation Board

Product Details

The evaluation (demo) board provides an easy way to evaluate the ADP2118 buck regulator. This data sheet describes how to quickly set up the board to begin collecting performance data.

EVAL-ADP2118
ADP2118 Evaluation Board

Latest Discussions

Recently Viewed