ADP1851

PRODUCTION

Wide Range Input, Synchronous, Step-Down DC-to-DC Controller

Viewing:

Overview

  • Input voltage range: 2.75 V to 20 V
  • Output voltage range: 0.6 V to 90% VIN
  • Maximum output current of more than 25 A
  • Current mode architecture
  • Configurable to voltage mode
  • ±1% output voltage accuracy over temperature
  • Voltage tracking
  • Programmable frequency: 200 kHz to 1.5 MHz
  • Synchronization input
  • Power saving mode at light load
  • Precision enable input
  • Power good with internal pull-up resistor
  • Adjustable soft start
  • Programmable current sense gain
  • Integrated bootstrap diode
  • Starts into a precharged load
  • Externally adjustable slope compensation
  • Suitable for any output capacitor
  • Overvoltage and overcurrent-limit protection
  • Thermal overload protection
  • Input undervoltage lockout (UVLO)
  • Available in 16-lead, 4 mm × 4 mm LFCSP

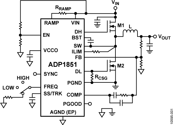
The ADP1851 is a wide range input, dc-to-dc, synchronous buck controller capable of running from commonly used 3.3 V to 12 V (up to 20 V) voltage inputs. The device nominally operates in current mode with valley current sensing providing the fastest step response for digital loads. It can also be configured as a voltage mode controller with low noise and crosstalk for sensitive loads.

The ADP1851 is ideal in system applications requiring multiple output voltages. The ADP1851 includes a synchronization feature to eliminate beat frequencies between switching devices. It also provides accurate tracking capability between supplies and includes precision enable and power-good functions for simple, robust sequencing.

The ADP1851 provides a high speed, high peak current gate driving capability to enable energy efficient power conversion. The device can be configured to operate in power saving mode by skipping pulses, reducing switching losses, and improving efficiency at light load and standby conditions.

The accurate current limit allows design within a narrower range of tolerances and can reduce overall converter size and cost. The ADP1851 can regulate down to 0.6 V output using a high accuracy reference with ±1% tolerance over the temperature range of −40°C to +125°C.

With its wide range input voltage, the ADP1851 provides the designer with maximum flexibility for use in a variety of system configurations; loop compensation, soft start, frequency setting, power saving mode, current limit, and current sense gain can all be programmed using external components. In addition, the external RAMP resistor allows the selection of optimal slope and VIN feedforward in both current and voltage modes for excellent line rejection. The linear regulator and the bootstrap diode for the high-side driver are internal.

Protection features include undervoltage lockout, overvoltage, overcurrent/short circuit, and overtemperature.

Applications

  • Intermediate bus and POL systems requiring sequencing and tracking, including
    • Telecom base station and networking
    • Industrial and instrumentation
    • Medical and healthcare

ADP1851
Wide Range Input, Synchronous, Step-Down DC-to-DC Controller
ADP1851-fbl ADP1851 Pin Configuration
Add to myAnalog

Add product to the Products section of myAnalog (to receive notifications), to an existing project or to a new project.

Create New Project
Ask a Question

Documentation

Learn More
Add to myAnalog

Add media to the Resources section of myAnalog, to an existing project or to a new project.

Create New Project

Software Resources

Can't find the software or driver you need?

Request a Driver/Software

Tools & Simulations

LTspice


Models for the following parts are available in LTspice:

  • ADP1851

ADP1851-53 Buck Designer Tool

Microsoft Excel download tool from ADIsimPower to generate a power supply design complete with a schematic, bill of materials, and performance specifications.

Open Tool

SIMPLIS Models 1

LTspice

LTspice® is a powerful, fast and free simulation software, schematic capture and waveform viewer with enhancements and models for improving the simulation of analog circuits.


Evaluation Kits

EVAL-ADP1851

ADP1851 Evaluation Board

Product Details

This describes the design, operation, and test results of the ADP1851-EVALZ. The input range for this evaluation board is 9 V to 15 V, and the regulated output voltage is 1.8 V with a maximum 25 A output current. A switching frequency (fSW) of 600 kHz is chosen to achieve a good balance between efficiency and the sizes of the power components.

EVAL-ADP1851
ADP1851 Evaluation Board

Latest Discussions

Recently Viewed