ADP1052

RECOMMENDED FOR NEW DESIGNS

Digital Controller for Isolated Power Supply with PMBus Interface

Viewing:

Overview

  • Peak data telemetry recording
  • High speed input voltage feedforward control
  • 6 pulse-width modulation (PWM) logic outputs with 625 ps resolution
  • Switching frequency: 49 kHz to 625 kHz
  • Frequency synchronization as master and slave device
  • Multiple energy saving modes
  • Adaptive dead time compensation for efficiency optimization
  • Low power consumption: 100 mW typical
  • Extensive fault detection and protection
  • PMBus compliant
  • Direct parallel control for power supplies without OR’ing devices
    • Accurate droop current share
    • Prebias startup
    • Reverse current protection
    • Conditional overvoltage protection
  • Graphical user interface (GUI) for ease of programming
  • On-board EEPROM for programming and data storage
  • Available in a 24-lead, 4 mm × 4 mm LFCSP
  • −40°C to +125°C operating temperature

The ADP1052 is an advanced digital controller with a PMBus interface targeting high density, high efficiency, dc-to-dc power conversion. This controller implements voltage mode control with high speed, input line feedforward for enhanced transient and improved noise performance. The ADP1052 has six programmable pulse-width modulation (PWM) outputs capable of controlling most high efficiency power supply topologies, with added control of synchronous rectification (SR). The device includes adaptive dead time compensation to improve efficiency over the load range, and programmable light load mode operation, combined with low power consumption, to reduce system standby power losses.

The ADP1052 implements several features to enable a robust system of parallel and redundant operation for customers that require high availability or parallel connection. The device provides synchronization, reverse current protection, prebias startup, accurate current sharing between power supplies, and conditional overvoltage techniques to identify and safely shut down an erroneous power supply in parallel operation mode.

The ADP1052 is based on flexible state machine architecture and is programmed using an intuitive GUI. The easy to use interface reduces design cycle time and results in a robust, hardware coded system loaded into the built-in EEPROM. The small size (4 mm × 4 mm) LFCSP package makes the ADP1052 ideal for ultracompact, isolated dc-to-dc power module or embedded power designs.

APPLICATIONS

  • High density isolated dc-to-dc power supplies
    • Intermediate bus converters
    • High availability parallel power systems
  • Server, storage, industrial, networking, and communications infrastructure

ADP1052
Digital Controller for Isolated Power Supply with PMBus Interface
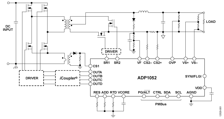
ADP1052 Typical Application Diagram ADP1052  Pin Configuration
Add to myAnalog

Add product to the Products section of myAnalog (to receive notifications), to an existing project or to a new project.

Create New Project
Ask a Question

Documentation

Learn More
Add to myAnalog

Add media to the Resources section of myAnalog, to an existing project or to a new project.

Create New Project

Software Resources

Evaluation Software 1

ADP1050/ADP1051/ADP1052 Register Access Only Software

Latest Discussions

Recently Viewed