ADM1041A

NOT RECOMMENDED FOR NEW DESIGNS

Secondary-Side Controller with Current Share and Housekeeping

Viewing:

Overview

  • Power Supply Control and Housekeeping Functions
  • Digital Calibration via Internal EEPROM
  • I2C Communications and Programming Interface
  • Comprehensive Fault Detection and Protection
  • Reduced Component Count on Secondary Side
  • Standalone or Microcontroller Control
  • Supports Server System Infrastructure Specification
  • Generates Error Signal for Primary-side PWM
  • Output Voltage Adjustment and Margining
  • Analog Current Sharing
  • Current-limit Adjustment
  • OrFET Control
  • Programmable Soft-Start Slew Rate

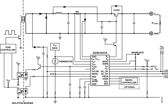
The ADM1041A is a secondary-side and management IC specifically designed to minimize external component counts and to eliminate the need for manual calibration or adjustment on the secondary-side controller. The principle application of this IC is to provide voltage control, current share, and housekeeping functions for single output in N+1 server power supplies.

The ADM1041A is manufactured with a 5 V CMOS process and combines digital and analog circuitry. An internal EEPROM provides added flexibility for trimming timing and voltage and selecting various functions. Programming is done via an SMBus serial port that also allows communication capability with a microprocessor or microcontroller.

The usual configuration using this IC is on a one-per-output voltage rail. Output from the IC can be wire-OR’ed together or bused in parallel and read by a microprocessor. A key feature on this IC is support for an OrFET circuit when higher efficiency or power density is required.

Applications

  • Network Servers
  • Web Servers
  • Power Supply Control

ADM1041A
Secondary-Side Controller with Current Share and Housekeeping
ADM1041A Functional Block Diagram
Add to myAnalog

Add product to the Products section of myAnalog (to receive notifications), to an existing project or to a new project.

Create New Project
Ask a Question

Documentation

Learn More
Add to myAnalog

Add media to the Resources section of myAnalog, to an existing project or to a new project.

Create New Project

Software Resources

Can't find the software or driver you need?

Request a Driver/Software

Evaluation Kits

EVAL-ADM1041A

ADM1041A Evaluation board

Features and Benefits

  • Switching power supply
  • Current sharing
  • Voltage feedback loop
  • Factory calibrated
  • On board tests for housekeeping functions
  • 12 V/2 A regulated output from 120 V input
  • SMBus serial interface to PC

Product Details

This evaluation board allows the ADM1041 to be quickly evaluated in a switching power supply application. Using the evaluation board and its accompanying software, the ADM1041 can be interfaced to any PC running Windows® 2000, Windows NT, or Windows XP via the computer’s USB port.

 

The evaluation board allows all the input and output functions of the ADM1041 to be exercised without external components. The software allows control and monitoring of the ADM1041 internal registers. The board is set up for the ADM1041 to act as a switching power supply, outputting a 12 V/2 A dc supply from a 110 V ac or dc input. By connecting two evaluation boards together, you can exercise and evaluate the share bus and current sharing capability for n + 1 redundant power supply systems.

EVAL-ADM1041A
ADM1041A Evaluation board

Latest Discussions

Recently Viewed