AD7674
PRODUCTION18-Bit, 2.5 LSB INL, 800 kSPS, SAR ADC
- Part Models
- 3
- 1ku List Price
- Starting From $50.76
Overview
- 18-bit resolution with no missing codes
- No pipeline delay (SAR architecture)
- Differential input range: ±VREF (VREF up to 5 V)
- Throughput
- 800 kSPS (warp mode)
- 666 kSPS (normal mode)
- 570 kSPS (impulse mode)
- INL: ±2.5 LSB max (±9.5 ppm of full scale)
- Dynamic range : 103 dB typ (VREF = 5 V)
- SINAD: 100 dB typ at 2 kHz (VREF = 5 V)
- Parallel (18-, 16-, or 8-bit bus) and serial 5 V/3 V interface
- SPI/QSPI™/MICROWIRE/DSP compatible
- On-board reference buffer
- Single 5 V supply operation
- See data sheet for additional features
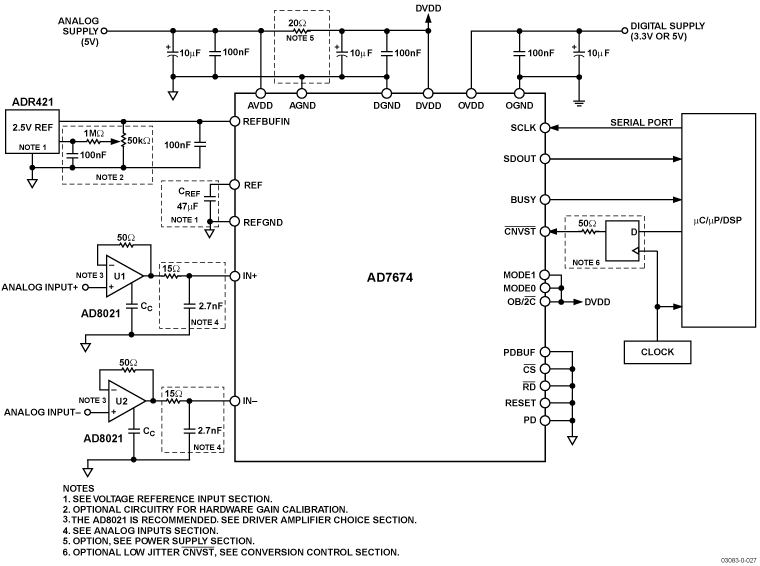
The AD7674 is an 18-bit, 800 kSPS, charge redistribution, successive approximation register (SAR) fully differential analog-to-digital converter (ADC) that operates on a single 5 V power supply. The device contains a high speed, 18-bit sampling ADC, an internal conversion clock, an internal reference buffer, error correction circuits, and both serial and parallel system interface ports.
The device is available in a 48-lead LQFP or a 48-lead LFCSP with operation specified from −40°C to +85°C.
Product Highlights
- High Resolution, Fast Throughput. The AD7674 is an 800 kSPS, charge redistribution, 18-bit, SAR ADC (no latency).
- Excellent Accuracy. The AD7674 has a maximum integral nonlinearity of 2.5 LSB with no missing 18-bit codes.
- Serial or Parallel Interface. Versatile parallel (18-, 16- or 8-bit bus) or 3-wire serial interface arrangement compatible with both 3 V and 5 V logic.
Applications
- CT scanners
- High dynamic data acquisition
- Geophone and hydrophone sensors
- ∑-∆ replacement (low power, multichannel)
- Instrumentation
- Spectrum analysis
- Medical instruments
Documentation
Data Sheet 1
Application Note 1
Technical Articles 1
Product Highlight 1
Product Highlight 1
ADI has always placed the highest emphasis on delivering products that meet the maximum levels of quality and reliability. We achieve this by incorporating quality and reliability checks in every scope of product and process design, and in the manufacturing process as well. "Zero defects" for shipped products is always our goal. View our quality and reliability program and certifications for more information.
| Part Model | Pin/Package Drawing | Documentation | CAD Symbols, Footprints, and 3D Models |
|---|---|---|---|
| AD7674ACPZ | 48-Lead LFCSP (7mm x 7mm x 0.85mm w/ EP) | ||
| AD7674ASTZ | 48-Lead LQFP (7mm x 7mm) | ||
| AD7674ASTZRL | 48-Lead LQFP (7mm x 7mm) |
| Part Models | Product Lifecycle | PCN |
|---|---|---|
|
Nov 10, 2022 - 22_0277 Qualification of an Alternate Adhesive Material and Molding Compound for Select LFCSP Packages |
||
| AD7674ACPZ | PRODUCTION | |
|
Apr 29, 2015 - 14_0049 Conversion of 6x6mm and 7x7mm LFCSP Package Outlines from Punch to Sawn and Transfer of Assembly Site to Amkor Philippines |
||
| AD7674ACPZ | PRODUCTION | |
|
Feb 8, 2010 - 04_0080 Qualification of the 8" C6 and Q Wafer Fab Processes at Analog Devices, Limerick, Ireland. |
||
| AD7674ACPZ | PRODUCTION | |
| AD7674ASTZ | PRODUCTION | |
| AD7674ASTZRL | PRODUCTION | |
|
Jun 4, 2009 - 09_0096 AD7674, AD7678, AD7679 Datasheet Change |
||
| AD7674ACPZ | PRODUCTION | |
| AD7674ASTZ | PRODUCTION | |
| AD7674ASTZRL | PRODUCTION | |
|
Oct 18, 2016 - 16_0034 Assembly Relocation of Select LQFP,LQFP_EP,MQFP,TQFP,TQFP_EP Products to Stats ChipPAC China Jiangyin |
||
| AD7674ASTZ | PRODUCTION | |
| AD7674ASTZRL | PRODUCTION | |
|
Jan 5, 2009 - 07_0077 Certification of STATSChipPAC Shanghai, China and AMKOR Philippines as additional sources for Assembly & Test of QFP Packages |
||
| AD7674ASTZ | PRODUCTION | |
| AD7674ASTZRL | PRODUCTION | |
This is the most up-to-date revision of the Data Sheet.