MAX6342

PRODUCTION

6-Pin µP Reset Circuit with Power-Fail Comparator

Viewing:

Overview

  • Small 6-Pin SOT23 Package
  • Precision Factory-Set VCC Reset Thresholds Between 2.33V and 4.63V
  • Guaranteed Active-Low RESET Valid to VCC = +1V
  • 100ms min Reset Pulse Width
  • Debounced CMOS-Compatible Manual-Reset Input
  • Voltage Monitor for Power-Fail or Low-Battery Warning

The MAX6342-MAX6345 family of microprocessor (µP) supervisory circuits monitors power supplies in digital systems. These devices significantly improve system reliability and accuracy compared to separate ICs or discrete components.

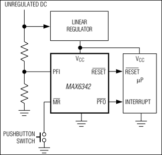
The MAX6342-MAX6345 provide factory-trimmed VCC reset threshold voltages from 2.33V to 4.63V and operate with supply voltages between +1V and +5.5V. A +1.25V threshold detector allows for a power-fail warning, for low-battery detection, or for monitoring another power supply. The MAX6342 contains an active-low MR input and an active-low push-pull reset. The MAX6343 and MAX6344 are identical to the MAX6342 except they provide an active-low, open-drain reset and an active-high, push-pull reset, respectively. The MAX6345 provides a second reset output in place of the active-low MR input to give it an active-high push-pull reset and an active-low push-pull reset.

All of the devices are packaged in a miniature 6-pin SOT23.

Applications

  • Embedded Control Systems
  • Multivoltage Systems
  • Network Equipment
  • Portable Battery-Powered Equipment
  • Portable Computing
  • Telecom Equipment

MAX6342
6-Pin µP Reset Circuit with Power-Fail Comparator
MAX6342, MAX6343, MAX6344, MAX6345: Typical Operating Circuit
Add to myAnalog

Add product to the Products section of myAnalog (to receive notifications), to an existing project or to a new project.

Create New Project
Ask a Question

Documentation

Learn More
Add to myAnalog

Add media to the Resources section of myAnalog, to an existing project or to a new project.

Create New Project

Software Resources

Can't find the software or driver you need?

Request a Driver/Software

Latest Discussions

No discussions on MAX6342 yet. Have something to say?

Start a Discussion on EngineerZone®

Recently Viewed