MAX5939

PRODUCTION

-48V Hot-Swap Controllers with External RSENSE and High Gate Pulldown Current

Viewing:

Overview

  • Allows Safe Board Insertion and Removal from a Live -48V Backplane
  • Pin-Compatible with LT1640 and LT4250
  • Circuit Breaker Immunity to Input Voltage Steps and Current Spikes
  • 450mA GATE Pulldown Current During Short-Circuit Condition
  • Exponential GATE Pulldown Current
  • Withstands -100V Input Transients with No External Components
  • Programmable Inrush and Short-Circuit Current Limits
  • Operates from -20V to -80V
  • Programmable Overvoltage Protection
  • Programmable Undervoltage Lockout with Built-In Glitch Filter
  • Overcurrent Fault Integrator
  • Powers Up into a Shorted Load
  • Power-Good Control Output
  • Thermal Shutdown Protects External MOSFET

The MAX5921/MAX5939 hot-swap controllers allow a circuit card to be safely hot plugged into a live backplane. The MAX5921/MAX5939 operate from -20V to -80V and are well suited for -48V power systems. These devices are pin compatible with both the LT1640 and LT4250 and provide improved features over these devices.

The MAX5921/MAX5939 provide a controlled turn-on to circuit cards preventing damage to board connectors, board components, and preventing glitches on the power-supply rail. The MAX5921/MAX5939 provide undervoltage, overvoltage, and overcurrent protection. These devices ensure that the input voltage is stable and within tolerance before applying power to the load.

Both the MAX5921 and MAX5939 protect a system against overcurrent and short-circuit conditions by turning off the external MOSFET in the event of a fault condition. The MAX5921/MAX5939 protect against input voltage steps by limiting the load current to a safe level without turning off power to the load.

The device features an open-drain power-good status output, active-low PWRGD or PWRGD for enabling downstream converters (see Selector Guide). A built-in thermal shutdown feature is also included to protect the external MOSFET in case of overheating. The MAX5939 features a latched fault output. The MAX5921 contains built-in autoretry circuitry after a fault condition.

The MAX5921/MAX5939 are available in an 8-pin SO package and operate in the extended -40°C to +85°C temperature range.

Applications

  • Base-Station Line Cards
  • Central-Office Line Cards
  • Network Routers and Switches
  • Server Line Cards
  • Telecom Line Cards

MAX5939
-48V Hot-Swap Controllers with External RSENSE and High Gate Pulldown Current
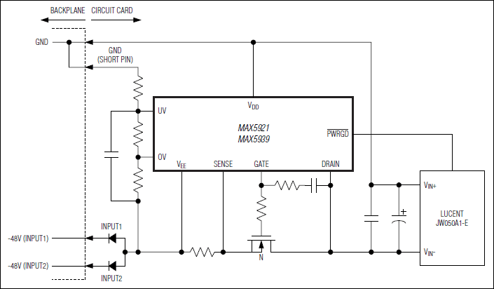
MAX5921, MAX5939: Typical Operating Circuit
Add to myAnalog

Add product to the Products section of myAnalog (to receive notifications), to an existing project or to a new project.

Create New Project
Ask a Question

Documentation

Learn More
Add to myAnalog

Add media to the Resources section of myAnalog, to an existing project or to a new project.

Create New Project

Software Resources

Can't find the software or driver you need?

Request a Driver/Software

Tools & Simulations

LTspice


Models for the following parts are available in LTspice:

  • MAX5939A
  • MAX5939B
  • MAX5939E
  • MAX5939F
LTspice

LTspice® is a powerful, fast and free simulation software, schematic capture and waveform viewer with enhancements and models for improving the simulation of analog circuits.


Evaluation Kits

MAX5921AEVKIT

Evaluation Kit for the MAX5920, MAX5921, and MAX5939

Features and Benefits

  • Evaluates MAX5920A/B (LT1640/LT4250 Pin-Compatible)
  • Withstands -100V Input Transients
  • Circuit Breaker Immune to Input Voltage Steps and Current Spikes
  • Input Undervoltage/Overvoltage Thresholds Configured for -32V and -80V
  • Configured to 1.8A Output Current
  • Demonstrates Unique Current Regulation Architecture
  • Programmable Current Limit
  • Programmable Output Undervoltage/Overvoltage Monitoring
  • Evaluates Other MAX5920/MAX5921/MAX5939 Hot-Swap Controllers (IC Replacement Required)
  • Surface-Mount Components
  • Fully Assembled and Tested

Product Details

The MAX5921A evaluation kit (EV kit) is a fully assembled and tested surface-mount circuit board that provides current-limiting and multilevel fault protection using the MAX5921A hot-swap controller. The EV kit demonstrates the autoretry, configurable input undervoltage, overvoltage, and overcurrent monitoring features of the MAX5921A. The MAX5921A controls an external N-channel MOSFET to provide load-current regulation.

The EV kit circuit undervoltage and overvoltage thresholds are configured to -32V and -80V, respectively, which makes the EV kit well suited for -48V telecom systems. The input operating voltage range is -20V to -80V (-48V rail systems). The EV kit is designed to withstand -100V input transients. The current-limiting threshold is configured for 1.8A output current.

The EV kit can also be used to evaluate different versions of the MAX5920, MAX5921, or MAX5939 hot-swap controllers after removing the MAX5921A.

The MAX5920A/B are pin- and function-compatible with the LT4250 hot-swap controllers and pin-compatible with LT1640.

Warning: The MAX5921A EV kit is designed to operate with high voltages. Dangerous voltages are present on this EV kit and on equipment connected to it. Users who power up this EV kit or power the sources connected to it must be careful to follow safety procedures appropriate to working with high-voltage electrical equipment.

Under severe fault or failure conditions, this EV kit may dissipate large amounts of power, which could result in the mechanical ejection of a component or of component debris at high velocity. Operate this kit with care to avoid possible personal injury.

The EV kit user should not probe the circuit with an oscilloscope probe and ground clip unless they have "high-voltage, hot-swap experience."

 

Applications

  • Base-Station Line Cards
  • Central-Office Line Cards
  • Network Routers and Switches
  • Server Line Cards
  • Telecom Line Cards

MAX5921AEVKIT
Evaluation Kit for the MAX5920, MAX5921, and MAX5939

Latest Discussions

No discussions on MAX5939 yet. Have something to say?

Start a Discussion on EngineerZone®

Recently Viewed