MAX4995A

PRODUCTION

50mA to 600mA Programmable Current-Limit Switches

Industry's Most Accurate Current Limiter in Tiny 1.4mm x 1.8mm UTQFN

Viewing:

Overview

  • 50mA to 600mA Programmable Current Limit
  • ±10% Accurate Current Limit
  • Overload Active-Low FLAG Threshold
  • Low Dropout Voltage
  • Short-Circuit Protection
  • Thermal Shutdown
  • Reverse-Current Protection
  • 170µA (typ) Supply Current
  • +1.7V to +5.5V Supply Voltage Range
  • Tiny 10-Pin, 1.4mm x 1.8mm UTQFN Package

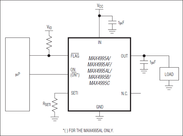
The MAX4995A/MAX4995AF/MAX4995AL/MAX4995B/MAX4995C programmable current-limit switches feature internal current limiting to prevent damage to host devices due to faulty load conditions. These analog switches feature a low 130mΩ (typ) on-resistance and operate from a +1.7V to +5.5V input voltage range. The current limit is adjustable from 50mA to 600mA, making these devices ideal for SDIO (secure digital input/output) and other load-switching applications.

Each device in the family handles an overcurrent event differently depending on the option selected. The MAX4995A/MAX4995AF/MAX4995AL go into an autoretry mode, the MAX4995B latches off the switch, and the MAX4995C places the device in a continuous current-limit mode. Additional safety features include thermal shutdown to prevent overheating and reverse-current blocking to prevent current from being driven back into the source.

The MAX4995A/MAX4995AF/MAX4995AL/MAX4995B/MAX4995C are available in a tiny 10-pin, 1.4mm x 1.8mm UTQFN, a 6-pin SOT23, or an 8-pin, 2mm x 2mm TDFN package and operate over the -40°C to +125°C extended temperature range.

Applications

  • Cell Phones
  • GPS
  • MP3 Players
  • SDIO Ports
  • USB Ports

MAX4995A
50mA to 600mA Programmable Current-Limit Switches
MAX4995A, MAX4995AF, MAX4995AL, MAX4995B, MAX4995C: Typical Operating Circuit
Add to myAnalog

Add product to the Products section of myAnalog (to receive notifications), to an existing project or to a new project.

Create New Project
Ask a Question

Documentation

Learn More
Add to myAnalog

Add media to the Resources section of myAnalog, to an existing project or to a new project.

Create New Project

Software Resources

Can't find the software or driver you need?

Request a Driver/Software

Latest Discussions

No discussions on MAX4995A yet. Have something to say?

Start a Discussion on EngineerZone®

Recently Viewed