MAX3748H

NOT RECOMMENDED FOR NEW DESIGNS

Compact, Low-Power, 155Mbps to 4.25Gbps Limiting Amplifier

Compact, 155Mbps to 4.25Gbps Multirate SFF/SFP Limiting Amplifier Functions as a Data Quantizer for SONET, Fibre Channel, and Gigabit Ethernet Optical Receivers

Viewing:

Overview

  • SFP Reference Design Available
  • 16-Pin TQFN Package with 3mm x 3mm Footprint
  • Single 3.3V Supply Voltage
  • 86ps Rise and Fall Time
  • Loss of Signal with Programmable Threshold
  • RSSI Interface (with MAX3744 TIA)
  • Output Disable
  • Polarity Select
  • 8.7psP-P Deterministic Jitter (4.25Gbps)

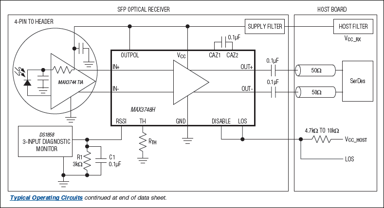
The MAX3748H multirate limiting amplifier functions as a data quantizer for SONET, Fibre Channel, and Gigabit Ethernet optical receivers. The amplifier accepts a wide range of input voltages and provides constant-level current-mode logic (CML) output voltages with controlled edge speeds.

A received-signal-strength indicator (RSSI) is available when the MAX3748H is combined with the MAX3744 SFP transimpedance amplifier (TIA). A receiver consisting of the MAX3744 and the MAX3748H can provide up to 19dB RSSI dynamic range. Additional features include a programmable loss-of-signal (LOS) detect, an optional disable function (DISABLE), and an output signal polarity reversal (OUTPOL). Output disable can be used to implement squelch.

The combination of the MAX3748H and the MAX3744 allows for the implementation of all the small-form-factor SFF-8472 digital diagnostic specifications using a standard 4-pin TO-46 header. The MAX3748H is packaged in a 3mm x 3mm, 16-pin thin QFN package with an exposed pad.

Applications

  • Fibre Channel SFF/SFP Transceiver Modules
  • Gigabit Ethernet SFF/SFP Transceiver Modules
  • Multirate OC-3 to OC-48-FEC SFF/SFP
  • Transceiver Modules

MAX3748H
Compact, Low-Power, 155Mbps to 4.25Gbps Limiting Amplifier
MAX3748H: Typical Operating Circuit
Add to myAnalog

Add product to the Products section of myAnalog (to receive notifications), to an existing project or to a new project.

Create New Project
Ask a Question

Documentation

Learn More
Add to myAnalog

Add media to the Resources section of myAnalog, to an existing project or to a new project.

Create New Project

Hardware Ecosystem

Parts Product Life Cycle Description
Limiting Amplifiers 1
MAX3748 Obsolete Compact 155Mbps to 4.25Gbps Limiting Amplifier
Modal heading
Add to myAnalog

Add product to the Products section of myAnalog (to receive notifications), to an existing project or to a new project.

Create New Project

Evaluation Kits

MAX3748HEVKIT

Evaluation Board for the MAX3748H

Features and Benefits

  • Fully Assembled and Tested
  • Test Point for Easy LOS Monitoring
  • Polarity Reversal Control
  • Selectable Offset Correction Loop Capacitance
  • Jumpers Allow Quick Selection for LOS Threshold Level

Product Details

The MAX3748H evaluation kit (EV kit) simplifies evaluation of the MAX3748H limiting amplifier. The fully assembled and tested EV kit allows for quick threshold level selections, provides an RSSI output signal (when used with the MAX3744), and includes a calibration circuit.

Applications

  • Fibre Channel SFF/SFP Transceiver Modules
  • Gigabit Ethernet SFF/SFP Transceiver Modules
  • Multirate OC-3 to OC-48-FEC SFF/SFP
  • Transceiver Modules

MAX3748HEVKIT
Evaluation Board for the MAX3748H

Latest Discussions

No discussions on MAX3748H yet. Have something to say?

Start a Discussion on EngineerZone®

Recently Viewed