MAX16920

PRODUCTION

Automotive Power-Management IC with Three Step-Down Converters and Linear Regulator

4-Channel, High-Frequency Automotive Power Supply has Overvoltage Protection

Viewing:

Overview

  • 5.5V to 28V Wide Operating Voltage Range
  • Tolerates Input Voltage Transients Up to 45V
  • Three High-Voltage Buck Converters with High Efficiency
  • DC-DC1: 150mA (max), Always-On, Ultra-Low Quiescent Current (25µA)
    • 3.3V Fixed or Adjustable from 1.22V to 5V
  • DC-DC2: 600mA (max), 5.0V Fixed or Adjustable Output Voltage from 1.22V to 5V
  • DC-DC3: 1.5A (max), 3.3V Fixed or Adjustable from 1.22V to 8.0V
  • One High-Voltage 5V Linear Regulator (150mA)
  • pMOS Driver Output with Fixed Overvoltage Shutdown
  • 400kHz (MAX16920A) or 2.2MHz (MAX16920B) Switching Frequency
  • Frequency Synchronization Input
  • Open-Drain Power-Good Outputs for DC-DC2, DC-DC3, LDOA, and Power-On Reset for DC-DC1
  • Enable Inputs for DC-DC2, DC-DC3, and LDO
  • Internal Soft-Start
  • ±2% Undervoltage Comparator
  • Overtemperature Shutdown
  • -40°C to +125°C Operating Temperature Range
  • Compact 32-Pin TQFN Package (7mm x 7mm)

The MAX16920 power-management IC integrates three high-voltage step-down DC-DC converters, one high-voltage linear regulator, and an overvoltage protection block. The three step-down converters deliver up to 150mA, 600mA, and 1.5A, while the linear regulator is capable of up to 150mA. The MAX16920 is designed to operate with input voltages between 5.5V to 28V and survive voltage transients to 45V, making it ideal for automotive applications.

The MAX16920 is optimized for high efficiency and low standby current. The MAX16920A features 400kHz switching frequency, while the MAX16920B features 2MHz switching frequency. The MAX16920 can be ordered with spread-spectrum frequency modulation. The DC-DC converters can also be synchronized to an external frequency reference using the SYNC input minimize EMI.

The MAX16920 includes power-good outputs (PG_) for DC-DC2, DC-DC3, LDOA, and a power-on reset (active-low POR) for DC-DC1. All regulators other than DC-DC1 have an enable input (EN_). DC-DC1 always operates when power is applied to the MAX16920.

The MAX16920 operates over the -40°C to +125°C temperature range, and is available in a compact, thermally enhanced 32-pin TQFN package (7mm x 7mm).

Applications

  • Automotive Navigation Systems
  • Automotive Radios

MAX16920
Automotive Power-Management IC with Three Step-Down Converters and Linear Regulator
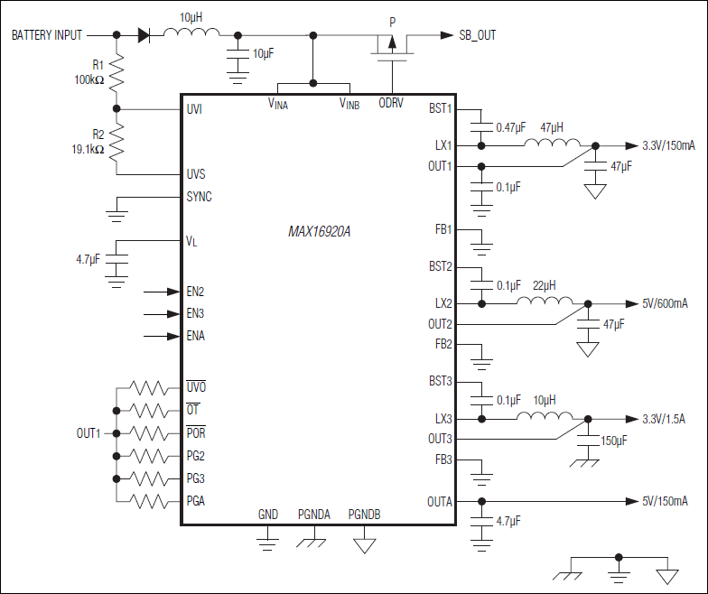
MAX16920A: Typical Operating Circuit
Add to myAnalog

Add product to the Products section of myAnalog (to receive notifications), to an existing project or to a new project.

Create New Project
Ask a Question

Documentation

Learn More
Add to myAnalog

Add media to the Resources section of myAnalog, to an existing project or to a new project.

Create New Project

Software Resources

Can't find the software or driver you need?

Request a Driver/Software

Evaluation Kits

MAX16920BEVKIT

Evaluation Kit for the MAX16920A and MAX16920B

Features and Benefits

  • 5.5V to 18V Input Range, Survives 45V Transients
  • 3.3V at 150mA Output (OUT1 from DC-DC1)
  • 5V at 600mA Output (OUT2 from DC-DC2)
  • 3.3V at 1.5A Output (OUT3 from DC-DC3)
  • 5V at 150mA Output (OUTA from LDOA)
  • LED Power-Good Indicators for All Step-Down Converters and LDO
  • Proven PCB Layout
  • Fully Assembled and Tested

Product Details

The MAX16920B evaluation kit (EV kit) is an assembled and tested PCB used to evaluate the MAX16920B power-management IC for automotive radios, containing three step-down converters, one linear regulator (LDO), and an overvoltage-protection block.

The EV kit comes with a MAX16920BATJ/V+ installed, which is the 2.2MHz switching-frequency version. For the 400kHz switching-frequency version, contact the factory for free samples of the pin-compatible MAX16920AATJ/V+. Additional capacitors and inductors are provided in the EV kit for the MAX16920A.

Applications

  • Automotive Navigation Systems
  • Automotive Radios

MAX16920BEVKIT
Evaluation Kit for the MAX16920A and MAX16920B

Latest Discussions

No discussions on MAX16920 yet. Have something to say?

Start a Discussion on EngineerZone®

Recently Viewed