MAX15035

NOT RECOMMENDED FOR NEW DESIGNS

15A Step-Down Regulator with Internal Switches

Fully Integrated Buck Regulator Delivers 15A in 6mm x 6mm Package

Viewing:

Overview

  • 4.5V to 26V Input Voltage Range
  • Fast Transient Response
  • Monotonic Power-Up with Precharged Output
  • Supports Any Output Capacitor
    • No Compensation Required with Polymers/Tantalum
    • Stable with Ceramic Output Capacitors Using External Compensation
  • Dynamically Adjustable Output Voltage
    • 0.5% VOUT Accuracy Over Line and Load
  • Adjustable Valley Current-Limit Protection
    • Thermal Compensation with NTC
    • Supports Foldback Current Limit
  • Programmable Switching Frequency
  • Overvoltage Protection
  • Undervoltage Protection
  • Voltage Soft-Start and Soft-Shutdown
  • Power-Good Window Comparator

The MAX15035 pulse-width modulation (PWM) controller provides high efficiency, excellent transient response, and high DC-output accuracy. Combined with the internal low on-resistance MOSFETs, the MAX15035 provides a highly efficient and compact solution for small form factor applications that need a high-power density.

Maxim's proprietary Quick-PWM™ quick-response, constant on-time PWM control scheme handles wide input/output voltage ratios (low-duty-cycle applications) with ease and provides 100ns instant-on response to load transients while maintaining a relatively constant switching frequency. The output voltage can be dynamically controlled using the dynamic REFIN, which supports input voltages between 0V to 2V. The REFIN adjustability combined with a resistive voltage-divider on the feedback input allows the MAX15035 to be configured for any output voltage between 0V to 0.9VIN.

The controller senses the current across the synchronous rectifier to achieve a low-cost and highly efficient valley current-limit protection. External current-limit control is provided to allow higher current-limit settings for applications with heatsinks and air flow, or for lower current applications that need lower current-limit settings to avoid overdesigning the application circuit. The adjustable current limit provides a high degree of flexibility, allowing thermally compensated protection or foldback current-limit protection using a voltage divider partially derived from the output.

The MAX15035 includes a voltage-controlled soft-start and soft-shutdown to limit the input surge current, provide a monotonic power-up into a precharged output, and provide a predictable soft-start time. The controller also includes output fault protection—undervoltage and overvoltage protection—as well as thermal-fault protection.

The MAX15035 is available in a small 40-pin, 6mm x 6mm, TQFN package.

Applications

  • DDR Memory—VDDQ or VTT
  • GPU Core Supplies
  • Point-of-Load Applications
  • Server Computers
  • Step-Down Power Supplies
  • Storage Power Supplies

MAX15035
15A Step-Down Regulator with Internal Switches
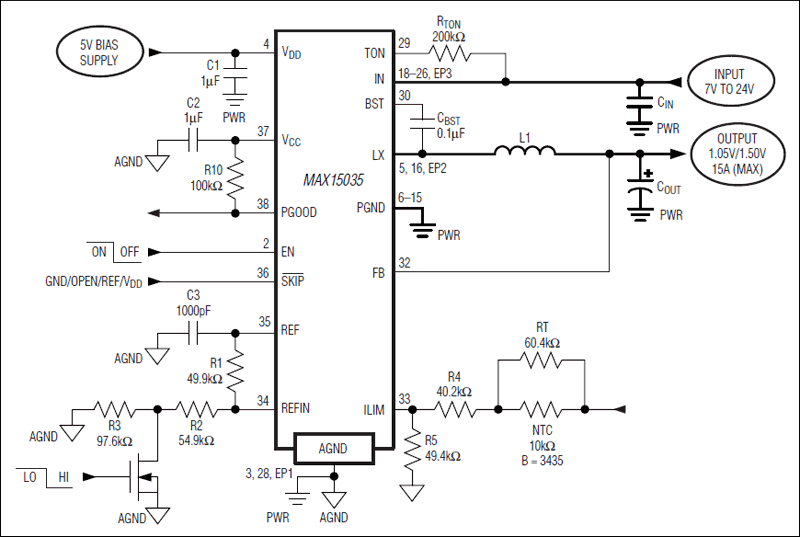
MAX15035: Standard Application Circuit
Add to myAnalog

Add product to the Products section of myAnalog (to receive notifications), to an existing project or to a new project.

Create New Project
Ask a Question

Documentation

Learn More
Add to myAnalog

Add media to the Resources section of myAnalog, to an existing project or to a new project.

Create New Project

Software Resources

Can't find the software or driver you need?

Request a Driver/Software

Evaluation Kits

MAX15035EVKIT

Evaluation Kit for the MAX15035

Features and Benefits

  • 7V to 22V Input Range
  • Dynamically Selectable 1.5V/1.05V Output Voltage
  • Dynamically Adjustable Output Voltage Range (0 to 0.9VIN)
  • 15A Output Current
  • 300kHz Switching Frequency
  • Power-Good Output Indicator (PGOOD)
  • Low-Profile Surface-Mount Components
  • Fully Assembled and Tested

Product Details

The MAX15035 evaluation kit (EV kit) demonstrates the standard 15A application circuit of the MAX15035. This DC-DC converter steps down from the industry standard to generate low-voltage core or chipset/RAM bias supplies in computers.

The EV kit provides a dynamically adjustable 1.5V/1.05V output voltage from a 7V to 22V battery input range. It delivers up to 15A output current while achieving high efficiency. Programmed by a single resistor, the EV kit operates at 300kHz switching frequency and has superior line- and load-transient response.

The EV kit is a fully assembled and tested PCB. It also allows the evaluation of other dynamically adjustable output voltages by varying the external reference input, which can be realized by changing resistors R1, R2, and R3.

Applications

  • DDR Memory—VDDQ or VTT
  • GPU Core Supplies
  • Point-of-Load Applications
  • Server Computers
  • Step-Down Power Supplies
  • Storage Power Supplies

MAX15035EVKIT
Evaluation Kit for the MAX15035

Latest Discussions

No discussions on MAX15035 yet. Have something to say?

Start a Discussion on EngineerZone®

Recently Viewed