MAX14803A
PRODUCTIONLow-Charge-Injection, 16-Channel, High-Voltage Analog Switches
Series Offers Low-Charge Injection, Integrated Overvoltage Protection, Low Capacitance, and Fast SPI Interface
- Part Models
- 2
- 1ku List Price
- Starting From $33.41
Overview
- Integrated Overvoltage Protection
- 20MHz Serial Interface (5V)
- HVCMOS Technology for High Performance
- Individually Programmable High-Voltage Analog Switches
- Very Low 5µA (typ) Quiescent Current
- DC-to-20MHz Low-Voltage Analog Signal Frequency Range
- 2.7V to 5.5V Logic Supply Voltage
- Low-Charge Injection, Low-Capacitance RL Switches
- -77dB (typ) Off-Isolation at 5MHz (RL = 50Ω)
- Daisy-Chainable Serial Interface
- Flexible High-Voltage Supplies (VPP - VNN = 250V)
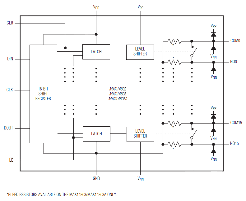
The MAX14802/MAX14803/MAX14803A provide high-voltage switching on 16 channels for ultrasonic imaging and printer applications. The devices utilize HVCMOS process technology to provide 16 high-voltage low-charge-injection SPST switches, controlled by a digital interface. Data is clocked into an internal 16-bit shift register and retained by a programmable latch with enable and clear inputs. A power-on reset function ensures that all switches are open on power-up.
The MAX14802/MAX14803/MAX14803A operate with a wide range of high-voltage supplies including VPP/VNN = +100V/-100V, +200V/0V, or +40V/-160V. The digital interface operates from a separate +2.7V to +5.5V VDD supply. Digital inputs DIN, CLK, active-low LE, and CLR operate on the VDD supply voltage.
The MAX14803/MAX14803A provide integrated 35kΩ bleed resistors on each switch terminal to discharge capacitive loads. The MAX14802/MAX14803/MAX14803A provide integrated clamping diodes for overvoltage protection against positive overshoot.
The MAX14802 is available in a 48-pin LQFP package and is specified for commercial 0°C to +70°C and extended -40°C to +85°C temperature ranges.
The MAX14803 is available in a 48-pin LQFP package and is specified for the commercial 0°C to +70°C temperature range.
The MAX14803A is available in the 110-bump wafer level package (WLP) and is specified at the -40°C to +85°C temperature range.
Applications
- Printers
- Ultrasound Imaging
Documentation
Data Sheet 1
Design Note 1
ADI has always placed the highest emphasis on delivering products that meet the maximum levels of quality and reliability. We achieve this by incorporating quality and reliability checks in every scope of product and process design, and in the manufacturing process as well. "Zero defects" for shipped products is always our goal. View our quality and reliability program and certifications for more information.
| Part Model | Pin/Package Drawing | Documentation | CAD Symbols, Footprints, and 3D Models |
|---|---|---|---|
| MAX14803AEWZ+ | Wafer-Level Package 10x11 Bump, Full Array | ||
| MAX14803AEWZ+T | Wafer-Level Package 10x11 Bump, Full Array |
This is the most up-to-date revision of the Data Sheet.