VRM8.5 Design with the LTC3720 Achieves Small Size and Fast Transient Response
VRM8.5 Design with the LTC3720 Achieves Small Size and Fast Transient Response
by
David Chen
2002-08-01
Several different brands of CPUs fall into Intel® VRM8.5 category. Depending upon clock frequency and computation power, these CPUs consume different levels of supply current ranging from several amperes to 30A. The newly released LTC3720 single-phase PWM controller is designed for CPUs that consume up to 20A. It features a valley current control architecture that speeds up the VRM response to step load changes, two on-chip high current gate drivers for N-channel power MOSFETs, a current sensing mechanism that does not require an additional sense resistor and a 5-bit VID table that is compatible with Intel VRM 8.5. The resulting VRM 8.5 design has a small size and a fast transient response.
The LTC3720 also achieves a minimum on-time below 100ns and a wide input range from 4V to 36V. These are important characteristics for notebook CPU applications where the input-to-output ratio is usually high. Other LTC3720 features include a programmable current limit, an output overvoltage soft latch, a capacitor-programmable soft start, an optional short-circuit latch-off, a Power Good indicator of output regulation and a current limit foldback for overload protection. A selectable discontinuous conduction mode of operation maintains high efficiency at light loads, when the CPU is running at deep sleep mode, for example, thereby improving battery life in portable applications.
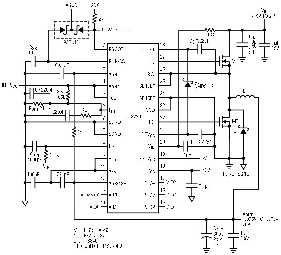
Figure 1 shows the schematic diagram of a 20A VRM8.5 design for an Intel processor operating at 1.2GHz. Efficiency is greater than 80% over a wide load range, as shown in Figure 2. With two 680µF Sanyo POSCAPs, the output voltage deviation remains within the VRM8.5 specification when load current switches between CPU leakage and full load, as shown in Figure 3. The entire VRM design fits into a 1.25"×1.5", double-sided PCB area with an overall height below 0.35".

Figure 1. A 20A VRM8.5 design using the LTC3720.

Figure 2. Better than 80% efficiency is achieved over a 1A–20A load range.

Figure 3. With two POSCAPs at output, the design in Figure 1 meets VRM 8.5 transient requirements with significant margin.
In summary, the LTC3720 is an ideal device for low current CPU power supplies. Its unique control architecture and its powerful gate drivers facilitate the design of space-saving VRMs that have a fast transient response. For CPUs that consume more than 20A, the LTC1709-85 dual-phase controller addresses the current distribution and thermal management issues associated with higher current applications.
Intel is a registered trademark of Intel Corporation