Photoflash Capacitor Chargers Fit into Tight Spots
Introduction
Take a walk through any electronics retailer and you will notice an obvious trend: Cameras are being added to PDAs, cell phones and other portable devices. This is due, of course, to shrinking electronics required for digital imaging. Even as imaging electronics shrink, the imaging pixel count grows. The corresponding increase in image quality demands a corresponding improvement in photoflash technology. LED-based photoflash units are certainly compact enough to fit in the smallest devices, but LED units cannot meet the light output and spectral quality required of one megapixel or higher sensors. A xenon-bulb based flash unit offers better performance, but traditionally takes more space. Now there is a way to fit a xenon-bulb photoflash unit into the tightest spaces. The solution is to use one of Linear Technology’s LT3468 photoflash capacitor chargers.
The LT3468 series is available in a 5-Lead ThinSOT™ package. All output voltage detection is implemented inside the part, substantially reducing external parts count to a mere four components. A new patented control technique allows the use of ultra-small transformers while maintaining high efficiency. Imaging devices using these parts can save significant space while still achieving well controlled battery current, fast charge times and high efficiency.
Overview
A typical application for the LT3468 is shown in Figure 1a. The high level of integration inside the part results in a very simple circuit that takes little valuable board space. Figure 1c shows an entire charging circuit fitting into 80mm2. The tallest component on the board is the transformer, which is only 3mm in height. Despite the tiny components, charge time is excellent due to the high power, integrated low resistance NPN power switch.

Figure 1a. Compact, 320V photoflash capacitor charging circuit needs no zener.

Figure 1b. Charge times.

Figure 1c. The LT3468 makes it possible to fit an entire photoflash charging circuit into 80mm2.
The LT3468-1 is a lower current version of the LT3468. Figure 2a shows a typical application circuit while Figure 2b shows the charge time. The input current for the LT3468-1 is typically 250mA, while that of the LT3468 is about 550mA.

Figure 2a. LT3468-1 photoflash circuit uses tiny 3mm tall transformer.

Figure 2b. Charge time.
Operation
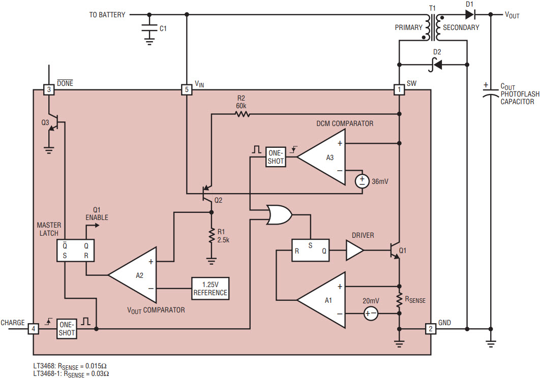
To better understand the operation of the part, refer to Figure 3 for the following overview. Note that the only difference between the LT3468 and the LT3468-1 is the switch current limit (1.4A for the LT3468, 0.7A for the LT3468-1). A low-to-high transition on the CHARGE pin initiates the part. An edge triggered one-shot triggered by the CHARGE pin puts the various latches inside the part into the proper state.

Figure 3. Block diagram of the LT3468.
The part begins charging by turning on the power NPN transistor Q1. With Q1 on, the current in the primary of the flyback transformer increases. When it reaches the current limit, Q1 is turned off and the secondary of the transformer delivers current to the photoflash capacitor via diode D1. During this time, the voltage on the SW pin is proportional to the output voltage. Since the SW pin is higher than VIN by an amount roughly equal to (VOUT + 2 • VD)/N, the output of the DCM Comparator is high. In this equation, VOUT is the photoflash capacitor voltage, VD is the rectifying diode forward drop, and N is the turns ratio of the transformer.
Once the current in the secondary of the transformer decays to zero, the voltage on the SW pin collapses to VIN, or lower. As a result, the output of the DCM comparator goes low, which triggers the one-shot. This leads to Q1 turning on again and the cycle repeats.
Output voltage detection is accomplished via comparator A2. When the SW pin is 31.5V higher than VIN on any cycle, the output of A2 goes high. This resets the master latch and the part stops delivering power to the photoflash capacitor. Power delivery can only restart by taking the CHARGE pin low and then high.
Note that the flux in the flyback transformer is brought to zero on each switching cycle. This is generally referred to as boundary mode since the transformer is operated in between continuous conduction mode and discontinuous conduction mode (CCM and DCM respectively). When the CHARGE pin is forced low at anytime, the LT3468 ceases power delivery and goes into shutdown mode, thus reducing quiescent current to less than 1µA. Figure 4 shows some typical switching waveforms for the LT3468 and LT3468-1.

Figure 4a. LT3468 switching waveform at 100V output.

Figure 4b. LT3468 switching waveform at 300V output.

Figure 4c. LT3468-1 switching waveform at 100V output.

Figure 4d. LT3468-1 switching waveform at 300V output.
Which Part to Use?
The LT3468 and LT3468-1 round out Linear Technology’s photoflash capacitor charger line to four chargers that can suit just about any photoflash need: the LT3468, LT3468-1, LT3420, and the LT3420-1. Table 1 shows the major functional differences between these four parts.
| LT3468 | LT3468-1 | LT3420 | LT3420-1 | |
| Peak SW Current (A) | 1.4 | 0.7 | 1.4 | 1.0 |
| Secondary Current at SW Turn On (mA) | 0 |
40 | 20 | |
| Average Input Current (mA) (VIN = 3.3V, VOUT = 300V) | 550 | 250 | 840 | 500 |
| Minimum Battery Voltage (V) | 2.5 |
1.8 |
||
| Integrated Output Detection? | Yes |
No |
||
| Automatic Refresh? | No |
Yes |
||
| Common Battery Combinations | 1–2 Li-ion cell 4 AA cells 4 NIMH cells |
1–2 Li-ion cell 2–4 AA cells 2–4 NIMH cells |
||
| Package | TSOT-5L |
MSOP-10L |
||
Choosing a device is a matter of balancing the inherent trade-off between average input current and charge time. For a given photoflash capacitor size, the device which results in the highest average input current offers the fastest charge time. The limit on how much current the photoflash charger can draw is usually set by the batteries, and how much load they can handle. The LT3420 offers the fastest charge times of the chargers discussed here.
The following equations predict the charge times (T) in seconds for the four parts:
LT3468:

LT3468-1:

LT3420:

LT3420-1:

where COUT is the value of the photoflash capacitor in Farads, VOUT-FINAL is the target output voltage,VOUT-INIT is the initial output voltage, and VIN is the battery or input voltage to which the flyback transformer is connected.
These equations are developed for specific transformers, namely the TDK LDT565630T-001 for the LT3468, the TDK LDT565630T-002 for the LT3468-1, the TDK SRW10EPC-U01H003 for the LT3420 and the Kijima Musen SBL-5.6S-2 for the LT3420-1. If other transformers are used, the constant in the denominator of each the above equations changes slightly because of differing transformer efficiencies.
Generally speaking, the LT3468 is used for photoflash capacitors in the 80µF to 160µF range commonly found in mid- to high-end digital cameras. The LT3468-1 is used for photoflash capacitors in the 10µF–80µF range, which are likely to be required in ultra small digital cameras and cell phone-based cameras. For designs required to operate from 2AA cells, the LT3420 and LT3420-1 are the right choice, as they are designed to operate on a battery voltage down to 1.8V.
Output Voltage Detection
A major benefit of the LT3468 and LT3468-1 is the complete integration of output voltage detection inside the part. The output voltage is sensed via the flyback transformer as described in the operation section above. The output voltage is thus set by the turns ratio, N, of the transformer. Choose N with the following equation:
N = (VOUT + 2)/31.5, where VOUT is the desired output voltage.
Because most of the output detection circuitry, other than the transformer, is integrated inside the IC, the accuracy of the output detection can be very good. The 31.5V comparator voltage is precision trimmed and is specified at ±1.6% over the full operating temperature range. To find the worst case deviation on the output voltage, simply add this deviation to the worst case deviation in the turns ratio N of the transformer. Typical guaranteed deviations of N are in the 2%–3% range, although there is likely much room for improvement here. Consult your transformer vendor for more information. Figure 5 shows a histogram of the VOUT distribution for a sample (~100 units) of LT3468 prototype boards. As you can see, the distribution is tight in a range of ±5V, which is equivalent to a tolerance under ±1.5%.

Figure 5. Output voltage histogram of ~100 LT3468 prototype boards.
Pre-Designed Transformers
Linear Technology Corporation has worked with several transformer manufacturers to produce transformer designs that are optimized for the LT3468 and LT3468-1. In most applications, these transformers, shown in Table 2, will suffice. Of particular interest are the ultra small transformers now available—as small as 5.8mm × 5.8mm × 3.0mm—which still achieve excellent efficiency and charge time.
| For Use With | Transformer Name | Size (mm) (W × L × H) |
LPRI (µH) | LPRI-Leakage (nH) | N | RPRI (mΩ) | RSEC (Ω) | Vendor |
| LT3468 LT3468-1 |
SBL-5.6-1 SBL-5.6S-1 |
5.6 × 8.5 × 4.0 5.6 × 8.5 × 3.0 |
10 24 |
200 Max 400 Max |
10.2 10.2 |
103 305 |
26 55 |
Kijima Musen Hong Kong Office 852-2489-8266 (ph) kijimahk@netvigator.com (email) |
| LT3468 LT3468-1 |
LDT565630T-001 LDT565630T-002 |
5.8 × 5.8 × 3.0 5.8 × 5.8 × 3.0 |
6 14.5 |
200 Max 500 Max |
10.4 10.2 |
100 Max 240 Max |
10 Max 16.5 Max |
TDK
Chicago Sales Office (847) 803-6100 (ph) www.tdk.com |
| LT3468/ LT3468-1 LT3468-1 |
T-15-089 T-15-083 |
6.4 × 7.7 × 4.0 8.0 × 8.9 × 2.0 |
12 20 |
400 Max 500 Max |
10.2 10.26 |
211 Max 75 Max |
27 Max 35 Max |
Tokyo Coil Engineering
Japan Office 0426-56-6262 (ph) www.tokyocoil.com |
Comparison of the LT3468 and LT3468-1 to Discrete Photoflash Chargers
There are numerous benefits to using the LT3468 series of parts—best seen when the LT3468 series is compared to the current method used by many digital camera manufacturers. Figure 6 shows a typical microprocessor-controlled flyback photoflash capacitor charger. Due to cost and microprocessor limitations, no sensing of primary current is done. In this case, only the output voltage is sensed in order to halt charging at the appropriate time. The microprocessor must control the gate of the NFET with appropriate ON and OFF times. The OFF times must be large enough so that the current in the primary of the transformer always stays in control. Since no direct sensing of the current is used, the OFF time must be conservative so that the flux in the transformer is always reset to zero each cycle. Thus, the flyback converter is operated heavily in the discontinuous mode region. This has several unwelcome consequences, including high peak currents in the primary of the transformer and the discrete NFET. The high peak currents are difficult to filter out and cause voltage dips on the supply powering the converter. In the end, the efficiency of the converter suffers which leads to longer charge times.

Figure 6. Typical microprocessor-controlled flyback photoflash capacitor charger. Due to cost and microprocessor limitations, no sensing of primary current is done—only the output voltage is sensed in order to halt charging at the appropriate time.
To illustrate this, two mid-range digital cameras from an industry-leading company are analyzed. Both camera photoflash units use a microprocessor controlled flyback converter. The first microprocessor controlled circuit is simple while the second uses numerous external components to implement a more complex control scheme. Table 3a shows a comparison of the performance parameters between the LT3468 circuit and the microprocessor-based circuits. More telling, though, is Table 3b, which makes the same comparison, but normalizes the input current.
| LT3468 | µP-Controlled Flyback #1 | µP-Controlled Flyback #2 | |
| Charge Time (seconds) (VIN = 3V, VOUT charged from 50V to 320V, 120µF photoflash capacitor) | 6.3 | 13.6 | 7.5 |
| Average Input Current (mA) | 500 | 430 | 750 |
| LT3468 | µP-Controlled Flyback #1 | µP-Controlled Flyback #2 | |
| Normalized Charge Time (seconds) (VIN = 3V, VOUT charged from 50V to 320V, 120µF photoflash capacitor) | 6.3 | 11.7 | 11.2 |
| Average Input Current (mA) Normalized to 500mA | 500 |
||
The performance benefits of the LT3468 are obvious as shown in the nearly 44% reduction in charge time when compared to the microprocessor-based solutions. In addition to the charge time reduction, the LT3468 solution requires fewer, and smaller, components thus significantly reducing the overall size of the circuit.
Conclusion
The LT3468 and LT3468-1 provide a simple and efficient means to charge photoflash capacitors. The high levels of integration inside the parts result in tight output voltage distributions, small solution size, lower total solution cost and minimal microprocessor software overhead. When compared to traditional methods, charge times can be lowered by more than 44%. The LT3468 family offers a range of input currents for flexibility in the trade-off between input current and charge time.