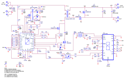
LT3752 / LT8311 具有高轻负载效率的 48Vin、24Vout 有源箝位正激式转换器
LT3752 包括诸多使其适合于该应用的可编程特性。例如:各种不同栅极信号之间的可编程延迟用于防止交叉传导和优化效率,而主 MOSFET 的可编程接通电流尖峰消隐 (自适应前沿消隐和可编程扩展消隐) 则极大地改善了转换器的抗噪声性能。另外,LT3752 还包括一个用于产生内务处理电源的内部恒定频率反激式控制器,其可有效地为主 IC 和副 IC 提供偏置,从而免除了采用主正激式变压器中的辅助绕组来产生偏置电源的需要。
LT8311 在副边上使用,以通过一个光耦合器提供同步 MOSFET 控制和输出电压反馈。LTC8311 提供了一个全功能光耦合器控制器,具有一个 1.5% 基准、一个跨导误差放大器和一个 10mA 光驱动器。另外,还内置了电源良好监视和输出软起动 / 过冲控制功能电路。LT8311 还可在轻负载条件下运作于不连续导通模式 (DCM),以获得优于强制连续模式 (FCM) 的效率。

具有高轻负载效率的 48Vin、24Vout 有源箝位正激式转换器
该应用电路是在同步闭环不连续导通模式 (DCM) 设计中使用 LT3752 和LT8311 的一个实例。其专为在 Vin = 48V、Iout = 0.34A 条件下获得 90% 的效率而优化。在 2.5A 负载下效率为 93%,而且电路板温度在室温下低于 60ºC。

效率与负载电流的关系 (在 48Vin)

热成像 (在 48Vin、24V/2.5A 输出和无强迫通风的情况下) --- 底面

热成像 (在 48Vin、24V/2.5A 输出和无强迫通风的情况下) -- 顶面

启动 (在 48Vin、150mA 轻负载)

启动 (在 48Vin、2.5A 满负载)

在 48Vin 条件下的负载瞬态响应 (1.25A-2.5A-1.25A)

输出电压纹波 (在 48Vin、满负载)
LT3752 是电流模式 PWM 控制器,其专为一种有源箝位正激式转换器拓扑而优化。该器件内置了一个 DC/DC 内务处理控制器以改善效率和性能。LT3752 可在输入高达 100V 时正常运作,而 LT3752-1 则专为那些输入电压高于 100V 的应用而优化。一个可编程伏特-秒箝位可提供高于 50% 的主开关占空比,以实现高的开关、变压器和整流器利用率。有源箝位控制可减小开关电压应力并提高效率。一个同步输出可用于控制副边同步整流。
LT8311 在正激式转换器的副边上使用,以通过一个光耦合器提供同步 MOSFET 控制和输出电压反馈。LT8311 拥有独特的预测模式,可在无需用于实现原边至副边通信的传统脉冲变压器的情况下提供副边 MOSFET 的控制。在预测模式中,输出电感器电流在轻负载条件下运作于不连续导通模式 (DCM)。如果希望在轻负载时执行强制连续模式 (FCM) 操作,则 LT8311 可交替地使用在 SYNC 模式,此时需要一个脉冲变压器以将同步控制信号从原边 IC 传送至 LT8311。