Low Distortion Rail-to-Rail Op Amps Have 0.003% THD with 100kHz Signal
Introduction
The LT1630/LT1632 duals and LT1631/LT1633 quads are the newest members of Linear Technology’s family of rail-to-rail op amps, which provide the best combination of AC performance and DC precision over the widest range of supply voltages. The LT1630/LT1631 deliver a 30MHz gain-bandwidth product, a 10V/µs slew rate and 6nV/√Hz input-voltage noise. Optimized for higher speed applications, the LT1632/LT1633 have a 45MHz gain-bandwidth product, a 45V/µs slew rate and 12nV/√Hz input voltage noise. In a low supply environment, these op amps maximize system dynamic range and precision. The very large open loop gain of these devices (a few million) virtually eliminates gain error. Because input offset error is so important on low supplies, it is guaranteed over the whole rail-to-rail input range. To achieve this, these amplifiers use an LTC proprietary trim algorithm to minimize the input offset at two common mode voltages, one at the negative supply and the other at the positive supply. To make designing with these amplifiers straightforward, their performance is fully specified for 3V, 5V and ±15V supplies.
Device Characteristics
The LT1630/LT1631 have a gain-bandwidth product of 30MHz, a 10V/µs slew rate and a low input noise voltage of 6nV/√Hz. With a 4.1mA typical supply current per amplifier, the LT1630/LT1631 can sink or source currents in excess of 50mA on a ±15V supply, allowing them to drive low impedance loads. Input offset voltage with a 5V supply is specified at 525µV maximum over the entire input range; a minimum open loop gain of 500,000 ensures a very small gain error. To maximize common mode rejection, the LT1630/LT1631 also employ a patented trim technique that keeps the input offset shift to less than 525µV when the input common mode voltage is varied from rail-to-rail. The output can swing to within 40mV to either rail while providing 0.5mA output current. Furthermore, the device’ s characteristics change very little over the supply range of 3V to ±15V: the worst-case supply rejection is 87dB and the typical gain-bandwidth product is constant at 30MHz. The LT1630/LT1631 have only 0.003% THD with a 100kHz signal while operating on a low supply voltage, as shown in Figure 1.

Figure 1. LT1630 total harmonic distortion + noise vs frequency.
Optimized for higher frequency and slew rate applications, the LT1632/LT1633 deliver a gain-bandwidth product of 45MHz, a slew rate of 45V/µs and an input voltage noise of 12nV/√Hz. These devices consume 4.6mA of supply current per amplifier and have a short-circuit current of 70mA operating on a ±15V supply. The input offset voltage is guaranteed to be less than 1350µV over the whole input range and the open loop gain is specified to be greater than 450,000 on a 5V supply. Also, using the proprietary trim technique, the LT1632/LT1633 is guaranteed to have an input-offset shift of less than 1500µV when the input common mode voltage is varied from rail-to-rail. Like the LT1630/LT1631, the LT1632/LT1633’s characteristics don’t change much over the specified supply range of 3V to ±15V. Figure 2 illustrates the large-signal response of LT1632 with various loads for a 5V supply. Figure 3 shows the harmonic distortion of LT1632 with a 1.25MHz sinusoidal signal. Table 1 summarizes the performance of these newest rail-to-rail amplifiers.

Figure 2. LT1632 large-signal response.

Figure 3. LT1632 harmonic distortion.
| Parameter |
LT1630/LT1631 | LT1632/LT1633 | ||
| Gain-Bandwidth Product | 30MHz | 45MHz | Typ | |
| Slew Rate | VS = ±15V | 10V/µs | 45V/µs | Typ |
| Input Noise Voltage | 6nV/√Hz | 12nV/√Hz | Typ | |
| Offset Voltage | VCM = V–, V+ | <525µV | <1350µV | Max |
| Offset Voltage Shift | VCM = V–, V+ | <525µV | <1500µV | Max |
| Open Loop Gain | RL = 10k | 500k | 450k | Min |
| Input Bias Current | VCM = V–, V+ | 1µA | 2.2µA | Max |
| Input Offset Current | VCM = V–, V+ | 150nA | 440nA | Max |
| Output Voltage Swing to Rail |
No Load | 15mV | 15mV | Typ |
| IO = 20mA | 900mV | 900mV | Typ | |
| Short-Circuit Current |
VS = 5V | ±40mA | ±40mA | Typ |
| VS = ±15V | ±70mA | ±70mA | Typ | |
| Operating Supply Voltage Range | 2.7V–30V | 2.7V–30V | ||
| Specified Supply Voltages | 3V, 5V, ±15V | 3V, 5V, ±15V | ||
The LT1630/LT1632 dual amplifiers are available in either 8-pin SO or 8-pin miniDIP packages. The LT1631/LT1633 quad amplifiers are available in the 14-pin SO.
The Rail-to-Rail Architecture
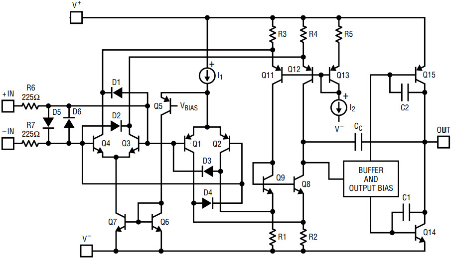
Figure 4 shows the simplified schematic of these amplifiers. The circuit is composed of three distinct stages: an input stage, an intermediate stage and an output stage. The input stage consists of two differential amplifiers, a PNP stage (Q1–Q2) and an NPN stage (Q3–Q4), that are active over different portions of the input common mode range. Each input stage is trimmed for minimum offset voltage and maximum common mode rejection. The intermediate stage is a folded cascode configuration formed by Q8–Q12, which provides most of the voltage gain. A pair of complementary common emitter devices, Q14–Q15, creates an output stage which can swing from rail to rail. The amplifiers are fabricated on Linear Technology’s proprietary complementary bipolar process, which ensures that the output devices, Q14 and Q15, possess a very similar DC and AC characteristics.

Figure 4. LT1630 simplified schematic.
Let’s first examine the input stage. Transistor Q5 switches tail current I1 between the two input stages. When the input common mode voltage, VCM, is between the negative supply and 1.5V below positive supply, Q5 is reverse biased and the PNP differential pair Q1–Q2 is active. As VCM moves further toward the positive supply, Q5 will be forward biased and steer the tail current I1 through the current mirror Q6–Q7 to activate the NPN differential pair. The PNP pair becomes inactive for the rest of the input common mode range, up to the positive supply. The input stages are protected by a pair of back-to-back diodes D5–D6. When a differential voltage of more than 0.7V is applied to the inputs, these diodes will turn on, preventing the emitter-base breakdown of the input transistors. To prevent the output from reversing polarity when the input voltage exceeds the power supplies, two pairs of crossing diodes, D1–D4, are employed. When the input voltage exceeds either supply by approximately 700mV, D1–D2 or D3–D4 will turn on and force the output to the proper polarity.
The collector currents of the input pairs are combined at the intermediate stage, consisting of Q8–Q12. Most of the voltage gain of the amplifier is generated in this stage. Its output is then buffered and applied to output transistors Q14 and Q15. Capacitors C1 and C2 form local feedback loops at the output stage to lower the output impedance at high frequency.
Applications
The ability to accommodate any input and output signals that fall within the device’s supplies makes these amplifiers very easy to use. They exhibit a very good transient response and can drive low impedance loads, which makes them suitable for high performance applications. The following applications demonstrate the versatility of these amplifiers.
400kHz 4th Order Butterworth Filter for 3V Operation
The circuit shown in Figure 5 makes use of the low voltage operation and the wide bandwidth of the LT1630 to create a 400kHz 4th order lowpass filter with a 3V supply. The amplifiers are configured in the inverting mode for the lowest distortion and the output can swing rail-to-rail for the maximum dynamic range. Figure 6 displays the frequency response of the filter. Stopband attenuation is greater than 85dB at 10MHz. With a 2.25VP-P, 100kHz input signal, the filter has harmonic distortion products of less than –87dBc.

Figure 5. Single-supply, 400kHz, 4th order Butterworth filter.

Figure 6. Frequency response of filter in Figure 5.
40dB Gain, 550kHz Instrumentation Amplifier
An instrumentation amplifier with a rail-to-rail output swing, operating from a 3V supply, can be constructed with the LT1632, as shown in Figure 7. The amplifier has a nominal gain of 100, which can be adjusted with resistor R5. The DC output level is equal to the input voltage (VIN) between the two inputs multiplied by the gain of 100. Common mode range can be calculated by the equations shown with Figure 7. For example, the common mode range is from 0.15V to 2.65V if the output voltage is at one-half of the 3V supply. The common mode rejection is greater than 110dB at 100Hz when trimmed with resistor R1. Figure 8 shows the amplifier’s cutoff frequency of 550kHz.

Figure 7. Single-supply instrumentation amplifier.

Figure 8. Frequency response of Figure 7’s instrumentation amplifier.
Conclusion
The LT1630–LT1633 family of rail-to-rail amplifiers extends the performance of rail-to-rail operation by offering high speed characteristics combined with precision. The combination of low distortion, high slew rate and wide bandwidth allows these amplifiers to be used in applications where the signal amplitude could be as large as the power supplies, and where both AC and DC performance are required. These amplifiers maintain their precision by specifying the input offset over the whole input common mode range and by having the typical open loop gain of a few million. These characteristics, combined with a wide supply operation and a large output current capability, make these amplifiers truly versatile and ideal for demanding applications.