40µA IQ, P-Channel Step-Down Controller Operates from 60V to 3.5V VIN and Maintains High Efficiency at Light Loads
40µA IQ, P-Channel Step-Down Controller Operates from 60V to 3.5V VIN and Maintains High Efficiency at Light Loads
by
Terry Groom
2013-04-01
The LTC3864 is low IQ step-down DC/DC controller. It controls an external P-channel MOSFET to provide excellent light load efficiency, wide input voltage range (3.5V–60V) including low dropout operation, reliability and functional simplicity in an easy-to-use 12-pin package. The LTC3864 is capable of 100% duty factor operation, allowing continued operation with input supply voltage droop.
This combination of features makes it ideal for automotive applications such as always-on power in an electronic control unit (ECU). Low dropout performance is guaranteed down to 3.5V over the full operating temperature range. The LTC3864 is offered in automotive temperature and reliability grade and has been verified to strict failure mode and effects analysis, or (FMEA) criteria.
High Efficiency PMOS Controller
The LTC3864 offers high efficiency at full and light load by virtue of a strong 0.9Ω turn-on and 2Ω turn-off gate driver and 40µA low IQ Burst Mode® operation. Modern automotive always-on applications often require less than 70µA total supply current to prevent battery drain. Burst Mode switching and a low IQ of only 40µA allows high efficiency at these very low currents.
Figure 1 shows a typical efficiency graph, showing very little decline as the load current is reduced. Light load efficiency is achieved in two ways: first by low frequency Burst Mode switching, and second by low VIN IQ. In light load Burst Mode operation, the load current is supported by multiple switching pulses generated in a “burst” of activity, with periods of no switching in between bursts.

Figure 1. LTC3864 pulse-skip and Burst Mode efficiency.
This effectively lowers the switching frequency. Power FET switching losses are a significant loss component when loads are light. Reducing the effective operating frequency reduces switching losses and increases efficiency. The efficiency’s lower limit is ultimately determined by the VIN quiescent current, or IQ, of 40µA, which enables efficient standby operation in always-on power applications.
Wide VIN Operating Range
The LTC3864 has a high voltage PMOS gate driver capable of operating continuously up to 60V and down to 3.5V. This input voltage operating range is guaranteed over the full temperature range up to a military grade from –55ºC to 150ºC. The minimum input voltage operation or undervoltage lockout condition is actually set by the differential voltage from the VIN pin to the CAP pin of 3.5V. This voltage is used to drive the gate of the power FET.
The LTC3864’s internal linear regulator maintains 8V between VIN and CAP. When VIN is less than 8V, the VCAP regulator is in dropout and the CAP pin is held at ground. In this condition, the VIN undervoltage is set by the VIN-to-CAP undervoltage. The LTC3864 guarantees a 3.5V minimum from VIN to CAP to assure adequate PMOS switch gate voltage. For low VIN operating conditions, we recommend choosing an external P-channel MOSFET that has a threshold voltage of less than 2V to assure adequate overdrive when approaching minimum VIN.
100% Duty Cycle Operation
The LTC3864 naturally and easily handles 100% duty factor operation with an external P-channel simply by forcing the gate on. No boost drive or additional circuitry is needed. While there is efficiency loss by using a P-channel at high current as opposed to an N-channel, the simplicity of the solution makes the LTC3864 ideally suited for many low and medium current level applications.
One important function in automotive applications is output voltage dropout during a cold crank condition. Figure 2 shows how the regulated 5V output drops out and recovers during a cold crank condition. The output simply tracks the input voltage under the output regulation voltage. The output quickly recovers to the regulated 5V once the cold crank condition is over.

Figure 2. Typical automotive cold crank from 12V to below 5V.
Soft-Start, Fault Protection and Recovery
The LTC3864 includes soft-start, tracking, fault protection and recovery features to assure robust operation even under extreme conditions. The SS pin provides both soft-start and tracking features.
To set the soft-start ramp-up time, simply tie a capacitor from the SS pin to ground and the internal 10µA charging current sets the SS voltage ramp from 0 to 0.8V. At 0.8V on the SS pin the output is at the full regulation voltage.
The LTC3864 can track another input source or supply by overdriving the 10µA current and forcing the SS pin input voltage. The output tracks the SS pin until the signal exceeds 0.8V.
Fault protection features include power good, undervoltage lockout, short-circuit recovery and frequency foldback during start-up and short-circuit conditions.
The LTC3864 includes an internal soft-start ramping feature, which sets the maximum output ramping rate under all operational conditions including short-circuit recovery. The internal soft-start ramp sets the minimum output voltage ramp time to approximately 650µs. An external capacitor to the SS pin determines the SS ramp once the internal minimum of 650µs is exceeded.
The internal soft-start ramp also determines the maximum output voltage ramp from a short-circuit recovery. Without this feature, the output recovery would be limited only by current limit. An output recovery rise without soft-start leads to high transient current and possible output voltage overshoot.
Figure 3 shows a short-circuit event including recovery. When the output is shorted, the output drops near zero and the current is regulated to the programmed short-circuit value. The first VOUT rise in recovery is a result of the energy in the inductor being transferred to the output once the short is removed. Next, the internal regulation ramp prevents switching until the ramp exceeds the regulation point, and then ramps monotonically once switching begins. Figure 3 shows a smooth output recovery from a short-circuit without exceeding current limit and without output voltage overshoot.

Figure 3. Short-circuit operation including soft recovery from short.
Verified Failure Mode and Effects Analysis (FMEA)
The LTC3864 is designed to meet the most stringent automotive requirements and to satisfactorily survive an FMEA to adjacent-pin short and pin open operations in a typical configuration. The purpose of this test is to emulate the effects of typical PCB defects and determine if they are destructive. In the test, the LTC3864 was configured for a VIN of 12V and VOUT of 5V with an output load of 1A. Each pin was then systematically opened and adjacent pins shorted and the results measured. In all instances, the LTC3864 recovered when the FMEA conditions were removed. The results can be found in the LCT3864 data sheet.
Simple and Easy to Use
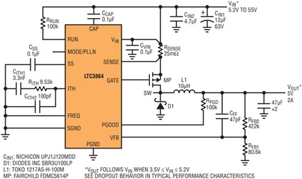
The LTC3864 is a nonsynchronous PMOS DC/DC controller and can be used in a variety of low to medium current level applications. Figure 4 shows a typical 5V output automotive application. This is a minimum component count solution. Include input and output capacitors, PMOS switch, nonsynchronous diode, sense resistor, bias caps and compensation and the application is complete.

Figure 4. Typical 5V output automotive application.
This 5V, 2A output solution achieves an efficiency of around 90% near maximum load and maintains this high efficiency all the way down through Burst Mode operation at light loads, as shown in Figure 1. The output voltage is programmed using feedback resistors RFB2 and RFB1 with an optional CFF available to speed up transient response, if desired.
The LTC3864 fits a wide variety of applications where size and light load efficiency are paramount. The output can be programmed from 0.8V up to a maximum of 60V. Output currents typically range up to 5A depending on the application. Figure 5 shows 24V output voltage, 750kHz application with 92% peak efficiency at 1A and greater than 72% at low current efficiency in Burst Mode operation.

Figure 5. 24V to 60V input, 24V/1A output at 750kHz.
Summary
The LTC3864 is a versatile, easy-to-use high voltage PMOS controller with excellent light load efficiency. Its 40µA low IQ Burst Mode operation is suited to applications where standby light load efficiency is important such as in always-on power systems. The 100% duty cycle capability allows the output voltage to ride through severe input voltage droop such as in a cold crank condition. The LTC3864 is designed to operate in low VIN droop conditions where minimum VIN is 3.5V over the full temperature range. The LTC3864 provides high input voltage capability and excellent light load efficiency in a simple and easy-to-use 12-pin package. The LTC3864E and LTC3864I versions operate from –40°C to 125°C junction temperature. The LTC3864H is guaranteed to operate from a –40°C to 150°C operating junction temperature. The LTC3864MP is 100% tri-temperature tested and guaranteed to operate from –55°C to 150°C operating junction temperature.
Visit www.analog.com/LTC3864 for data sheets, demo boards and other applications information.