200µA, 1.2MHz Rail-to-Rail Op Amps Have Over-The-Top Inputs
Introduction
The LT1638 is Linear Technology’s latest general-purpose, low power, dual rail-to-rail operational amplifier; the LT1639 is a quad version. The circuit topology of the LT1638 is based on Linear Technology’s popular LT1490/LT1491 op amps, with substantial improvements in speed. The LT1638 is five times faster than the LT1490. The LT1638/LT1639 are “tough” op amps, with a variety of features that make them ideal for general-purpose applications. A unique input stage allows the LT1638 to be operated with input common mode voltages up to 44V above the negative rail. The LT1638 dual and LT1639 quad op amps operate on all single and split supplies with a total voltage of 2.5V to 44V. These amplifiers are reverse-battery protected and draw no current for reverse supplies up to 18V. For single 5V supply operation, typical specifications include 200µV input offset voltage, 15nA input bias current, 1nA input offset current, open-loop voltage gain of 1500V/mV, 0.4V/µs slew rate, 98dB common mode rejection ratio and 100dB power supply rejection ratio. The output can swing within 30mV of the positive rail and within 5mV of the negative rail with no load. The gain-bandwidth product is 1.2MHz and the part is stable with capacitive loads up to 200pF under all loading conditions. Additional performance specifications are shown in Table 1.
| Parameter | Conditions | VS = 3V | VS = 5V | VS = ±15V |
| Offset Voltage |
VCM = VEE to (VCC – 1V) | 200µV | 200µV | 200µV |
| VCM = VEE + 44V | 600µV | 600µV | 600µV | |
| Input Bias Current |
VCM = VEE to (VCC – 1V) | 15nA | 15nA | 15nA |
| VCM = VEE + 44V | 10µA | 10µA | 10µA | |
| Input Offset Current |
VCM = VEE to (VCC – 1V) | 1nA | 1nA | 1nA |
| VCM = VEE + 44V | 200nA | 200nA | 200nA | |
| CMRR |
VCM = VEE to (VCC – 1V) | 98dB | 98dB | 98dB |
| VCM = VEE + 44V | 88dB | 88dB | 88dB | |
| Open-Loop Gain | RL = 10k | 1500k | 1500k | 500k |
| Output Voltage (Low) |
No Load | 5mV | 5mV | –14.995V |
| ISINK = 10mA | 500mV | 500mV | –14.5V | |
| Output Voltage (High) |
No Load | 2.965V | 4.965V | 14.965V |
| ISOURCE = 10mA | 2.6V | 4.6V | 14.6V | |
| Output Current |
Source | 15mA | 25mA | 40mA |
| Sink | 25mA | 25mA | 40mA | |
| Supply Current per Amp | 190µA | 190µA | 240µA |
The LT1638 dual is available with industry standard pinout in 8-pin MSOP, SO and miniDIP packages. The LT1639 quad is available with industry-standard pinout in 14-pin SO and 14-pin miniDIP packages.
Input-Stage Architecture
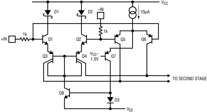
The input stage of the LT1638 is shown in Figure 1. Like the LT1490 rail-to-rail op amp, the LT1638 uses two input stages to achieve rail-to-rail capability. Device Q7 controls which stage is active by steering the tail current between the two stages as a function of input common mode voltage. The LT1638 has three modes of operation. For input common mode voltages between VEE and (VCC – 1V), the PNP stage (Q5–Q6) is active and Q7 and the NPN stage (Q1–Q4) are off. Since Q7 is off, the entire 10µA of tail current will flow through the PNP stage (Q5–Q6). The input bias current is the base current of Q5 or Q6, typically 15nA, as shown in Figure 2. The input offset voltage for this stage is trimmed to less then 300µV. As the input common mode voltage is increased above VCC – 1V, Q7 turns on, diverting the tail current from the PNP stage to the NPN stage. When the PNP stage is completely off, the 10µA tail current will flow through the current mirror D3–Q8. The 10µA current through Q8 sets the bias for the NPN input stage. In the NPN stage, Q1 and Q2 serve as emitter followers, driving the differential pair formed by Q3 and Q4. Further increases in the common mode voltage will cause Q1 and Q2 to saturate due to the forward voltage of D1 and D2. This will cause the input bias current to increase, as shown in Figure 2. At VCM = VCC the input bias current is typically 1µA and the untrimmed input offset voltage is typically 600µV. As Figure 2 shows, when VCM = VCC the NPN input stage is beginning to saturate but is not yet fully saturated. When VCM is approximately 200mV above VCC, the Schottky diodes will reverse bias, causing Q1 and Q2 to fully saturate. The Schottkys, in combination with the input devices Q1 and Q2, will cause Q1’s and Q2’s base current to equal their emitter current when the input stage is saturated, typically 10µA. The device can operate with the input common mode as high as 44V above the negative rail. The input offset voltage for this mode of operation is typically 600µV.

Figure 1. LT1638 input stage.

Figure 2. Input bias current vs common mode voltage.
Reverse-Battery Protection
The LT1638 and LT1639 can withstand typical reverse supply voltages of 40V and are guaranteed to withstand reverse supply voltages up to 18V. The input stage incorporates phase-reversal protection to prevent the output from phase reversing when the input is forced up to 22V below the negative supply. Input-protection resistors also limit the current from becoming excessive when the input is forced up to this extreme.
An Over-The-Top Application
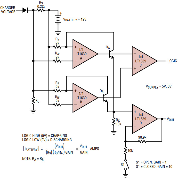
The battery-current monitor shown in Figure 3 demonstrates the LT1638’s ability to operate with its inputs above the positive rail. In this application, a conventional amplifier would be limited to a battery voltage between 5V and ground, but the LT1638 can handle battery voltages as high as 44V. The LT1638 can be shut down by removing VCC. With VCC removed, the input leakage is less then 0.1nA. No damage to the LT1639 will result from inserting the 12V battery backward.

Figure 3. LT1638 battery current monitor—an Over-The-Top application.
When the battery is charging, amplifier B senses the voltage drop across RS. The output of amplifier B causes QB to drain sufficient current through RB to balance the inputs of amplifier B. Likewise, amplifier A and QA form a closed loop when the battery is discharging. The current through QA or QB is proportional to the current in RS. This current flows into RG and is converted into a voltage. Amplifier D buffers and amplifies the voltage across RG. Amplifier C compares the outputs of amplifier A and amplifier B to determine the polarity of current through RS. The scale factor for VOUT with S1 open is 1V/A. With S1 closed the scale factor is 1V/100mA and currents as low as 5mA can be measured.
Conclusion
The LT1638 is an ideal candidate for general purpose op amp applications. With its Over-The-Top capability, reverse-battery protection and rail-to-rail input and output features, the LT1638/LT1639 is suitable for multiple applications.