概览
设计资源
优势和特点
- 精密16位电压源
 - 8通道独立自足
 - 电源电压:+12V至+/- 5V
 
参考资料
- 
                                                                
                                                                    
                                                                                                                                            MT-101:去耦技术2013/11/5PDF954 kB
 - 
                                                                
                                                                    
                                                                                                                                            MT-031: Grounding Data Converters and Solving the Mystery of "AGND" and "DGND"2009/3/20PDF144 kB
 
- 
                                                                
                                                                    
                                                                                                                                            CN-0183:采用+12 V至±5 V电源的精密、16位双极性输出电压源2012/6/27PDF738 kB
 
电路功能与优势
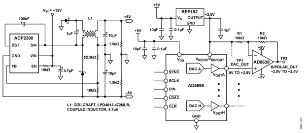
图1所示电路提供精密、16位、±2.5 V低漂移双极性电压输出,采用+10 V至+15 V单电源供电。 AD5668 8通道denseDAC的单极性电压输出由AD8638 自稳零型运算放大器放大并进行电平转换。AD8638的最大漂移贡献仅为0.06 ppm/°C。外部基准电压源REF192确保最大漂移为5 ppm/°C(E级),并为AD8638电平增益和转换电路提供低阻抗伪地电压。
该电路针对采用单个+12 V供电轨的系统中经常出现的一个问题提供了高效解决方案。合适的印刷电路板(PCB)布局和接地技术可确保ADP2300 开关稳压器不会降低电路的整体性能。

电路描述
AD5668是一款通过SPI接口控制的16位、8通道、电压输出denseDAC。它包含一个片内基准电压源,最大漂移为10ppm/°C。上电时,片内基准电压源关闭,因而可以用外部基准电压源。内部基准电压源通过软件写入使能。图1所示的电路中采用了外部REF192,因为需要低输出阻抗来驱动AD8638运算放大器的2.5 V伪地基准电压。
AD5668的输出电压在TP1处为0V至2.5V,此信号驱动AD8638运算放大器的同相输入端。运算放大器的信号增益为1+R2/R1,因此R1=R2时等于2。通过以2.5V基准电压 驱动R1,向运算放大器输出中注入2.5V的负偏移。因此,TP2的双极性输出电压摆幅为−2.5V至+2.5V。
该电路采用单电源供电,标称电压为12V,可在10V至15V之间变动。经过调节的−5 V供电轨由ADP2300开关稳压器进行反相buck-boost配置连接而产生。该电路可使用 www.analog.com/ADIsimPower上提供的ADIsimPower 程序来设计。L1耦合电感用于为采用Zeta配置的电路产生未经调节的5V电源。该电路能够针对较小的输出电流产生高效 率。
图2和图3分别显示了在TP2(双极性输出)处测量的积分非线性(INL)和差分非线性(DNL)。


图4和图5分别显示了在TP1(单极性DAC输出)处测量的INL和DNL。


常见变化
AD5628和AD5648分别是AD5668的12位和14位版本。它们都有一个内部增益为2的片内基准电压源。AD5628-1/AD5648-1/AD5668-1内置一个1.25V、5 ppm/°C基准电压源,满量程输出范围可达到2.5V;AD5628-2/AD5648-2/AD5668-2和AD5668-3内置一个2.5 V、5 ppm/°C基准电压源,满量程输出范围可达到5V。上电时,片内基准电压源关闭,因而可以使用外部基准电压源。内部基准电压源通过软件写入使能。上述器件内置一个上电复位电路,确保DAC上电后输出0 V(AD5628-1/AD5648-1/AD5668-1、AD5628-2/AD5648-2/AD5668-2)或中间电平(AD5668-3)并保持该电平,直到执行一次有效的写操作为止。
AD8639是AD8638的双通道版本,可根据需要使用。图1中的电路使用单个AD8638来最大限度地减小八个通道之间的串扰。
可使用其他2.5V基准电压源,例如ADR4525,它拥有±0.02%的精度和最大2 ppm/°C的温度系数(B级)。
电路评估与测试
设备要求(可以用同等设备代替)
需要以下设备:
- 系统演示平台 (EVAL-SDP-CB1Z)
 - CN-0183 电路评估板(EVAL-CN0183-SDZ)
 - The CN-0183 评估软件
 - Tektronix TDS2024,4通道示波器
 - HP E3630A 0V至6V/2.55A、± 20 V/0.5 A三路输出直流电源
 - PC(Windows 32位或64位)
 
开始使用
将CN-0183评估软件光盘放进PC的光盘驱动器,加载评估软件。打开“我的电脑”,找到包含评估软件光盘的驱动器,打开Readme文件。按照Readme文件中的说明安装和使用评估软件。图6显示了评估软件主窗口。

测试设置功能框图
图7为测试设置的功能框图。此设置允许通过示波器观察DAC输出(TP1)和双极性输出(TP2)。
线性度测量要求使用可由PC通过USB端口读取的精密数字电压表(DVM)。

设置
将EVAL-CN0183-SDZ上的120引脚连接器连接到EVALSDP-CB1Z上的CON A或CON B连接器。使用尼龙五金配件,通过120引脚连接器两端的孔牢牢固定这两片板。将直流输出电源成功设置为+5 V、-5 V和+12 V输出后,关闭电源。
在断电情况下,将−5 V电源连接到J5-3上的−5V引脚,将+5V电源连接到J5-1上的AVDD引脚,将GND连接到J5-2和J4-2上的AGND引脚,将+12V电源连接到J4-1上的+12V引脚。或者,将链路2和链路3放在位置B,以便使用ADP2300为电路提供+5V至−5 V的电压。注意,这种情况下不需要AVDD和−5V。
接通电源,然后将SDP板附带的USB电缆连接到PC上的USB端口。接通EVAL-CN0183-SDZ的直流电源之前,请勿将该USB电缆连接到SDP板上的微型USB连接器。
| 跳线 | 说明 | 设置 | 功能 | 
| LK1 | 将AD5668基准电压源引脚短接至REF192输出 | 
            
             插入    | 
            
             它将AD5668基准电压源引脚短接至REF192输出,允许使用外部DAC基准电压源。 只能使用AD5668的内部基准电压源。  | 
        
| LK2 | AVDD电源 | 
            
             位置 A 位置 B  | 
            
             该电路采用施加于J5-1 AVDD引脚上的外部5 V电源供电。 数字电源由ADP2300调节器输出的5V电压提供。  | 
        
| LK5 | −5V电压源 | 
            
             位置 A 位置 B  | 
            
             模拟电路由施加于J5-3 −5V引脚上的外部电源供电。 数字电源由ADP2300调节器反相输出的−5V电压提供。  | 
        
设置测试设备后,将示波器探头连接到TP1和TP2测试点。TP3、TP4和TP5测试点分别连接到基准电压、经过调节的+5 V和经过调节的−5 V。检查这些测试点电压是否正确(使用TP6接地)。
利用CD中提供的软件,用户能够通过向DAC中加载一个代码和选择基准电压源来设置VOUTA值。如果用户保留默认设置,将需要提供+5 V和−5 V电压,不需要+12 V。默认设置使用外部REF192基准电压源,从而提供2.5 V (TP1)的满量程DAC输出,双极性输出(TP2)中则为−2.5 V至+2.5 V。加载0x0000可将DAC输出和双极性输出分别设置为0 V和−2.5 V。加载0x8000可将DAC输出和双极性输出分别设置为1.25 V和0 V。加载0xFFFF可将DAC输出和双极性输出均设置为2.5V。
                                                