概览
设计资源
评估硬件
产品型号带"Z"表示符合RoHS标准。评估此电路需要下列选中的电路板
- EVAL-CFTL-6V-PWRZ ($20.01) Wall Power Supply for Eval Board
- EVAL-CN0188-SDPZ ($53.50) Low Cost, Level Shifted Low Side Current Monitor for Negative High Voltage Rails
- EVAL-SDP-CB1Z ($116.52) Eval Control Board SDP
器件驱动器
软件(如C代码和/或FPGA代码等)用于与元件的数字接口通信。
AD7780 IIO Low Power Sigma-Delta ADC GitHub Linux Driver Source Code
优势和特点
- 0至-48 V共模电压
- 系统精度高于1%
- 单系统电源电压
- 电流隔离保护了处理器
- 单向电流监控系统
参考资料
-
新
AN-0971: iso Power器件的辐射控制建议2020/7/3
-
AN-825: iCoupler®隔离产品的电源考虑因素 (Rev. 0)2010/9/9PDF181 kB
-
CN0188 Software User Guide2018/10/18WIKI
-
MT-101:去耦技术2013/11/5PDF954 kB
-
MT-023: ADC架构IV:Σ-Δ型ADC高级概念和应用2013/11/5PDF936 kB
-
MT-022: ADC架构III:Σ-Δ型ADC基础2013/11/5PDF289 kB
-
MT-031: Grounding Data Converters and Solving the Mystery of "AGND" and "DGND"2009/3/20PDF144 kB
-
CN-0188: 用于负高压轨的隔离式低端电流监控器2011/5/27PDF0
电路功能与优势
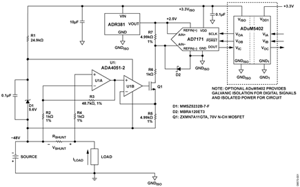
图1所示的完全隔离电路可监控−48 V独立通道的电流,精度优于1%。负载电流流经位于电路外部的分流电阻。分流电阻值应适当选择,使得在最大负载电流时分流电压约为50 mV。
AD7171 的测量结果以数字码形式通过一个简单的2线SPI兼容型隔离串行接口提供。隔离由四通道隔离器 ADuM5402 提供。除了隔离输出数据以外,数字隔离器ADuM5402还为电路提供隔离+3.3 V电源。
这一器件组合实现了一款精确的高压负供电轨电流检测解决方案,具有器件数量少、低成本、低功耗的特点。测量精度主要取决于电阻容差和带隙基准电压源的精度,典型值优于1%。

电路描述
该电路针对最大负载电流 IMAX下50 mV的满量程分流电压而设计。因此,分流电阻值为 RSHUNT = (50 mV)/(IMAX)。
运算放大器级的“地”连接到共模源电压(−48 V)。运算放大器级的电压由“悬空”的5.6 V齐纳二极管提供,该二极管偏置到约2 mA的电流,这样便无需独立电源。在无修改的情况下,该电路的源电压范围为−60 V至−10 V。
U1A将分流电压放大49.7倍,其中G = 1 + R3/R2。零漂移放大器 ADA4051-2的失调电压很低(最大值15 μV),对测量的误差贡献不大。50 mV的满量程分流电压从U1A产生2.485 V的满量程输出电压(参考共模源电压)。
U1B的反馈环路中有一个具有大VDS击穿电压(70 V)的N沟道MOSFET晶体管,它将U1A的输出电压施加于电阻R5两端,所产生的电流流经R6和R7。来自U1A的2.485 V满量程电压产生0.498 mA的满量程电流,它在电阻R7两端产生2.485 V的满量程电压。R7两端的电压施加于ADC的AIN−。当MOSFET短路时,电阻R6和肖特基二极管D2为AD7171提供输入保护。
注意,ADR381、AD7171和悬空齐纳二极管的电源电压由四通道隔离器ADuM5402的隔离电源输出(+3.3VISO)提供。
AD7171的基准电压由精密带隙基准电压源ADR381提供。ADR381的初始精度为±0.24%,典型温度系数为5 ppm/°C。
虽然AD7171 VDD和REFIN(+)都可以采用3.3 V隔离电源,但使用独立的基准电压源可提供更高的精度。隔离电压下限为3 V,因此必须使用2.5 V基准电压,以便提供充足的裕量。

AD7171 ADC的输入电压在ADC的输出端转换为偏移二进制码。ADuM5402为DOUT数据输出、SCLK输入和PDRST输入提供隔离。
经过隔离电路之后,代码在PC中利用SDP硬件板和LabVIEW软件进行处理。
图2中的曲线图显示,受测试的电路在整个输入电压范围(0 mV至50 mV)实现了0.3%的误差。另外还比较了LabVIEW记录的ADC输出代码与基于理想系统而计算的理想代码。
为了计算这个理想代码,必须就系统性能做出几项假设。首先,运算放大器级必须准确地将输入信号放大49.7倍。根据电阻容差(1%)不同,最差情况下此值的变化幅度为2%。其次,假设吸电流电阻(R5)与ADC输入电阻(R7)完全相同。本电路中,这些电阻的容差为1%。由于它们具有相同值,因此匹配精度可能优于1%。也可以使用容差更低的电阻,这将提高电路的精度和成本。
PCB上还安装了其它几项元件,它们对于电路的功能或性能并不重要,但为了确保用户和硬件的安全必须使用。例如,如果Q1击穿或短路,ADC、SDP板和用户PC都可能受到较大负电压的破坏。安全元件包括无源元件R6和D2,用于保护AD7171,以及四通道数字隔离器ADuM5402,用于保护SDP板上的电路和用户PC。
PCB布局布线考虑
在任何注重精度的电路中,必须仔细考虑电路板上的电源和接地回路布局。PCB应尽可能隔离数字部分和模拟部分。本PCB采用四层板堆叠而成,具有较大面积的接地层和电源层多边形。有关布局布线和接地的详细论述,请参考教程 MT-031;有关去耦技术的信息,请参考教程 MT-101。
AD7171和ADuM5402的电源应当用10 μF和0.1 μF电容去耦,以适当地抑制噪声并减小纹波。这些电容应尽可能靠近相应器件,0.1 μF电容应具有低ESR值。对于所有高频去耦,建议使用陶瓷电容。
应仔细考虑ADuM5402原边和副边之间的隔离间隙。EVAL-CN0188-SDPZ电路板通过拉回顶层上的多边形或器件,并将其与ADuM5402上的引脚对齐来使该距离最大。
电源走线应尽可能宽,以提供低阻抗路径,并减小电源线路上的毛刺效应。时钟和其它快速开关的数字信号应通过数字地将其与电路板上的其它器件屏蔽开。
有关本电路笔记的完整设计支持包,包括电路板布局布线,请参阅 https://www.analog.com/CN0188-DesignSupport。
常见变化
关于正电源的高端检测,目前有多种解决方案可用,包括使用检测放大器、差动放大器或二者某种组合的IC解决方案。
“高端电流检测:差动放大器与电流检测放大器”一文(模拟对话,2008年1月)介绍了电流检测放大器和差动放大器的使用。文章可从以下网址获取:www.analog.com/HighSide_CurrentSensing。
下列ADI公司产品的URL链接有助于解决电流检测问题:
电流检测放大器:www.analog.com/CurrentSenseAmps
差动放大器: www.analog.com/DifferenceAmps
仪表放大器: www.analog.com/InstrumentationAmps
Figure 3 shows an alternate circuit which can be used when galvanic isolation is required. The "ground" for the entire circuitis connected to the −48 V source. The isolated +3.3 V from the ADuM5402 is used to power the circuit. Note that this configuration does not require the op amp/MOSFET level shifter (see Figure 1) because the level shifting function is accomplished by the ADuM5402 isolator which allows a new ground reference (GND1) to be established for the digital signals.
A single zero-drift ADA4051-1 provides a gain of 49.7 to the shunt voltage. Resistor R1 provides a positive offset voltage of 100 mV at the op amp output that allows the circuit to operate down to zero load current. If this offset is added, then R3 should be reduced to 46.4 kΩ to maintain a full-scale ADC input voltage of 2.5 V for a 50 mV shunt voltage. Without the offset, the ADA4051-1 output will become nonlinear for output voltages less than about 40 mV.

电路评估与测试
本电路使用EVAL-CN0188-SDPZ电路板和EVAL-SDP-CB1Z系统演示平台(SDP)评估板。这两片板具有120引脚的对接连接器,可以快速完成设置并评估电路性能。EVAL-CN0188-SDPZ板包含要评估的电路,如本笔记所述。SDP评估板与CN0188评估软件一起使用,可从EVAL-CN0188-SDPZ电路板获取数据。
设备要求
- 带USB端口的Windows® XP、Windows Vista®(32位)或Windows® 7(32位)PC
- EVAL-CN0188-SDPZ电路评估板
- EVAL-SDP-CB1Z SDP评估板
- CN0188评估软件
- 电源:+6 V或+6 V壁式电源适配器
- 最大负载电流下最大电压为50 mV的分流电阻
- 电子负载
开始使用
将CN0188评估软件光盘放进PC的光盘驱动器,加载评估软件。打开“我的电脑”,找到包含评估软件光盘的驱动器,打开Readme文件。按照Readme文件中的说明安装和使用评估软件。
功能框图
电路框图参见本电路笔记的图1,电路原理图参见“EVAL-CN0188-SDPZ-SCH”pdf文件。此文件位于 CN0188设计支持包中。
设置
EVAL-CN0188-SDPZ电路板上的120引脚连接器连接到EVAL-SDP-CB1Z (SDP)评估板上标有“CON A”的连接器。应使用尼龙五金配件,通过120引脚连接器两端的孔牢牢固定这两片板。
将一个分流电阻(RSHUNT)跨接在输入引脚上,一个负载接地,如图1所示。在断电情况下,将一个+6 V电源连接到板上标有+6 V和GND的引脚。如果有+6 V壁式电源适配器,可以将它连接到板上的管式连接器,代替+6 V电源。SDP板附带的USB电缆连接到PC上的USB端口。注意:此时请勿将该USB电缆连接到SDP板上的微型USB连接器。
It is important to connect the system ground and the PCB isolated ground to guarantee correct voltage levels and operation. Test point 31 and test point 32 give access to the GND_ISO required to properly make this connection.
测试
为连接到EVAL-CN0188-SDPZ电路板的+6 V电源(或壁式电源适配器)通电。启动评估软件,并通过USB电缆将PC连接到SDP板上的微型USB连接器。
一旦USB通信建立,就可以使用SDP板来发送、接收、捕捉来自EVAL-CN0188-SDPZ板的串行数据。随着电子负载的逐级调整,可以记录不同负载电流值下的数据。
有关如何使用评估软件来捕捉数据的详细信息,请参阅CN0188评估软件Readme文件。
有关SDP板的信息,请参阅SDP用户指南。
