概览
优势和特点
- 尺寸兼容Arduino
- 可用于4或6线传感器
- 增益高达400,用于宽桥式传感器范围
- 低功耗、单电源供电
产品详情
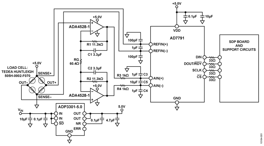
CN-0216是一个精密电子称信号调理系统。 它使用一个低功耗缓冲式24位Σ-Δ型ADC AD7791和两个外部零漂移放大器ADA4528-1。 该解决方案支持单电源供电,可提供高直流增益。
利用本电路可以非常灵活地设计定制低电平信号调理前端,用户可以轻松优化传感器-放大器-转换器组合电路的整体传递函数。
文档
-
EVAL-CN0216-ARDZ Design & Integration Files2023/3/6ZIP2 M
-
CN0216 Shield Evaluation Board User Guide2015/12/8WIKI
-
Solutions For Rapid Prototyping: Answering the Needs of Practicing Engineers2023/8/23PDF784 K
-
CN0216: 利用24位Σ-Δ型ADC AD7791和外部零漂移放大器ADA4528-1实现精密电子秤设计2012/3/14PDF596 kB



