文档
-
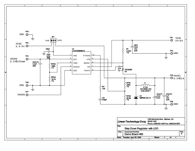
DC463A - Schematic2009/9/24PDF63K
-
DC463A - Demo Manual2009/9/24PDF528K
-
DC463A - Design File2009/9/24ZIP496K
